大任智库:DeepSeek+政务办公创新突围讲义精华全版 2025
蜂窝型组织文化等创新文化涌现。单位组织智能化转型涵盖六大场域,遵循先定义场景、再七步推进的流程,规划了面向十五五的 AI + 应用场景。DeepSeek 厚积薄发,发布多种模型,通过算法创新降低成本、实现开源,推动大模型发展并冲击下游生态。该文档围绕 DeepSeek 在政务办公领域的应用展开,涵盖技术发展、模型优势、产业实践、人才组织以及办公各环节的具体应用,为政务办公数字化转型提供全面指导。政

该文档围绕 DeepSeek 在政务办公领域的应用展开,涵盖技术发展、模型优势、产业实践、人才组织以及办公各环节的具体应用,为政务办公数字化转型提供全面指导。
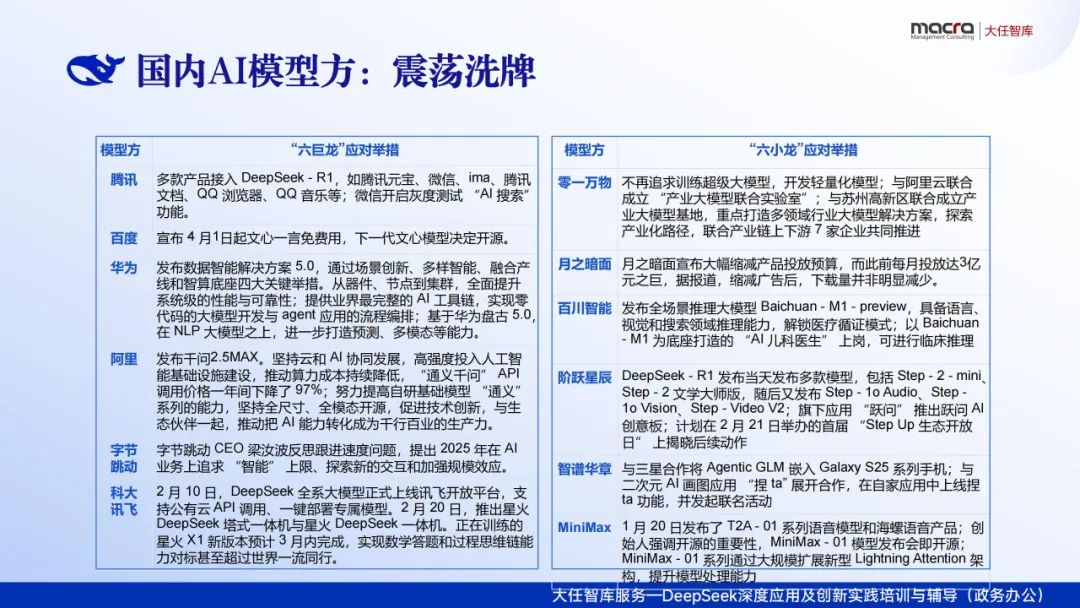
数智发展趋势与 DeepSeek 创新:科技发展推动生产力变革,历经机械、电气、软件、网络到智能驱动时代。政务信息化依次经历电子政务、网络政务、智慧政务阶段。DeepSeek 厚积薄发,发布多种模型,通过算法创新降低成本、实现开源,推动大模型发展并冲击下游生态。
产业实践与应用场景:构建一体化算力平台,推动产业转型。生成式多模态大模型成为产业新动能,数据成为关键资源。DeepSeek 助力企业选型,推动全员 AI 应用。单位组织智能化转型涵盖六大场域,遵循先定义场景、再七步推进的流程,规划了面向十五五的 AI + 应用场景。
人才、组织与文化变革:AI 人才需求增长,缺口大,需新型选人机制。介绍 DeepSeek 选人标准及 π 型人才模型。组织模式创新,如 DeepSeek 的 “三无政策”、华为 “铁三角” 等。蜂窝型组织文化等创新文化涌现。用人模式整合人才地图,利用 AI 进行简历筛选、培训推荐等。
政务办公具体应用
-
行政办公效能提升:提示词是与 AI 大模型交互的关键,有多种类型和编写公式。DeepSeek 在行政办公文本生成各环节应用广泛,需遵循操作流程并打好单位基础。
-
高质量报告生成:DeepSeek 可完成行业调研报告,通过多工具协作实现。还能一键生成 PPT 并优化,使用时需理性看待其作用。
-
图像视频处理:在平面视觉、短视频、3D 建模等场景有应用。可通过多种方式生成图像和视频,介绍了相关工具和操作流程。
-
数字人应用:数字人类型多样,在政务宣传、咨询等场景应用广泛。有多种开发平台,应用时需根据场景选择策略和实施路径。
-
数据分析:AI 数据分析提升效率和深度,涵盖多种方法。介绍多种分析工具及在不同场景的应用,通过预算分析和合同审核案例展示其价值。
政务 Agent 智能体开发:介绍大语言模型相关概念,AI Agent 是人机交互新范式,在多领域应用。可通过多种平台开发,如扣子,还可搭建知识库提升性能。
后台回复“250506B”,可获得下载资料的方法。






















































点击文后阅读原文,可获得下载资料的方法。

更多推荐


所有评论(0)