新项目完结,Ai Agent 智能体、拖拉拽编排!
技术博主小傅哥耗时7个月完成了一套基于Spring Ai框架的AI Agent智能体项目,包含前后端和DevOps全栈开发。该项目具备38节配套课程(视频+文档),实现了从RAG到MCP的完整技术链路,可应用于企业级AI智能体开发。项目亮点包括:可视化智能体编排、三种执行模式设计、规则树组合模式应用等。作者分享了自己通过AI技术获得晋升机会的经历,强调AI将提升而非取代开发者能力。项目提供完整代码
作者:小傅哥
博客:https://bugstack.cn
沉淀、分享、成长,让自己和他人都能有所收获!😄
大家好,我是技术UP主小傅哥。
这是一套综合前后端 + Dev-Ops,基于 Spring Ai 框架实现,Ai Agent 智能体。耗时7个多月,38节课程(视频+文档),从 RAG 到 MCP,再实现出互联网企业级,可编排的 Ai Agent 智能体,现已全部开发完成 + 部署上线。💐
这套项目,比互联网企业,起步的还早,完成的还快!
讲个我的经历;前年我在公司里分享了 OpenAi 的场景使用,实现了代码自动评审。去年又分享了 RAG、MCP(年尾刚开始发布 MCP 协议),告诉大家这类技术如何结合场景落地,领导说:“你研究的挺深呀!“。今年公司也开始成立一个虚拟组,来结合 AI + 业务,领导让我作为小组的技术指导。—— 这些年,这些技术,我一直走的很靠前,所以也有很多很多的机会。机会,等于晋升 + 涨薪😄
AI 不会替代研发,但是会给研发的能力进行加成,让研发在进行需求分析、工程设计、编码实现、单测编写、服务验证等场景时,都可以通过 AI 提效。但 AI 不会让研发更轻松,反而会有更多的工作量进来。不过,越往后来看,不会 AI 应用,不具备 AI 场景开发,肯定会缺少竞争力。
所以,小傅哥也一直在构建自己的技术体系完整度,形成自己的技术闭环,让自己在就业市场具备充足的竞争力。
🧧 文末提供了本套项目的完整工程代码(8个),此外还有其他的业务项目+组件项目,共计17个全部可以获取。
我能学到什么?
首先,这是一整套从0到1,包含前后端 + DevOps 的综合实战项目,全程文档 + 视频,带着实现的 AI Agent 智能体项目。所以,你可以非常完整的学习到关于 AI Agent 智能体的全部内容,让你具备企业级项目开发能力。
-
积累 Spring AI 框架应用开发能力,同时 Alibaba 提供的 AI 框架,与此框架具有通用性(已有伙伴进入到阿里 AI 应用场景开发)。 -
掌握 AI Agent 开发能力,包括;顾问角色(RAG、记忆上下文)、MCP 工具服务、Model 对话模型(API)等。 -
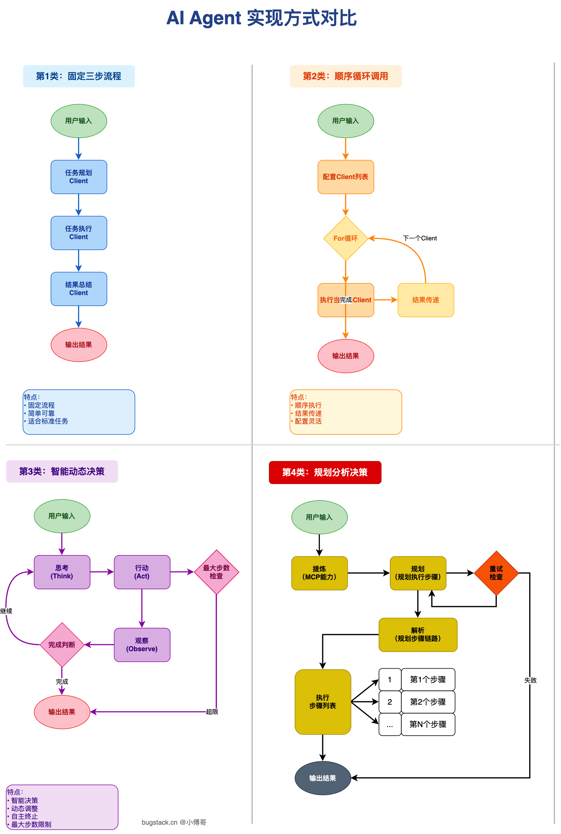
学习 AI Agent 多类执行设计模式,包括;固定链路模式、动态决策模式、规划分析模式。学习后,可以自行设计其他类型执行模式。 -
拓展设计模式;规则树(组合模式),在复杂场景的运用。解决多类型数据加载和对话过程链路处理。 -
掌握一套可视化链路编排运用能力,通过前端页面的拖拉拽操作,完成 AI Agent 智能体的动态配置、加载和使用(非常丝滑)。 -
掌握 RAG、MCP 的开发能力,对 MCP 可以自己实现一套任意场景的客户端和服务端进行对接。如,你自己有一个Xxx商城,也可以对下单接口包装出 下单-MCP服务。 -
基于 Spring 源码,自定义一套轻量任务执行器,把配置的 AI Agent 动态刷新到任务中心自动化执行。 -
积累应用设计经验,面向对象开发,在整个工程实现中,都有非常干净,清晰,具备高内聚,低耦合,有单一职责的逻辑体现。
适合哪些伙伴?
-
需要快速🔜写到简历,用于秋招/社招面试(可以只刷第3阶段,1周写到简历,2周完成学习)。 -
对 AI Agent 智能体感兴趣,但不知道如何自己实现一套的。 -
希望提高自己的架构设计思维,设计模式运用的。 -
增强核心竞争力,储备一些非业务的核心技术类知识的。
项目运行效果
本项目分为,用户端、管理端和服务端,服务端统一提供接口能力,管理端维护 AI Agent 智能体配置、用户端提供使用服务。
1. 登录界面
-
这一部分在数据库表增加了 admin_user 表,有配置登录账号和密码,可以简单做校验。
2. 管理界面
-
管理后台目前提供了,代理管理(拖拉拽编排方式配置智能体),资源管理(model、client、mcp、advisor、prompt) -
数据分析、系统设置,是样例,你可以继续扩展你所需要的内容。
3. 代理管理
3.1 代理列表
-
这里的代理列表,就是通过拖拉拽配置的智能体。可以点击【查看】看到明细,也可以【新建】,还可以删除。 -
点击【加载】则是调用服务端,把数据加载到 Spring 容器,之后就可以使用了。
3.2 代理配置
-
当你点击一个代理配置,则会展示出拖拉拽的数据到页面上。这部分会从数据库读取,之后展示出来,全部可视化。 -
如果你点击了Save则会做出一份新的,之后对于旧的,你可以自己手动删除。
4. 资源管理
-
资源管理下,是配置一个智能体所需的各项资源信息,你可以在这里进行维护。如,MCP 工具管理。
5. 页面使用
5.1 对话交流
5.2 场景解析
5.3 监控分析
-
配置后的智能体,可以在智能体选择里进行获取使用。之后进行提问。 -
效果还不错,这里小傅哥验证了配置的智能体进行提问。
关于系统设计
本套系统设计,也是花费了非常大的心思。
1. 执行流程
在整个 Ai Agent 的实现中,小傅哥带着大家分析设计了4种方案,包括;固定执行的、循环执行的、智能分析决策的还有一个按照步骤规划的。这些流程都有适合于自己业务场景使用。在代码中也都有不同方案的实现,之后通过用户选择后进行动态化的策略调度。
2. 核心动作
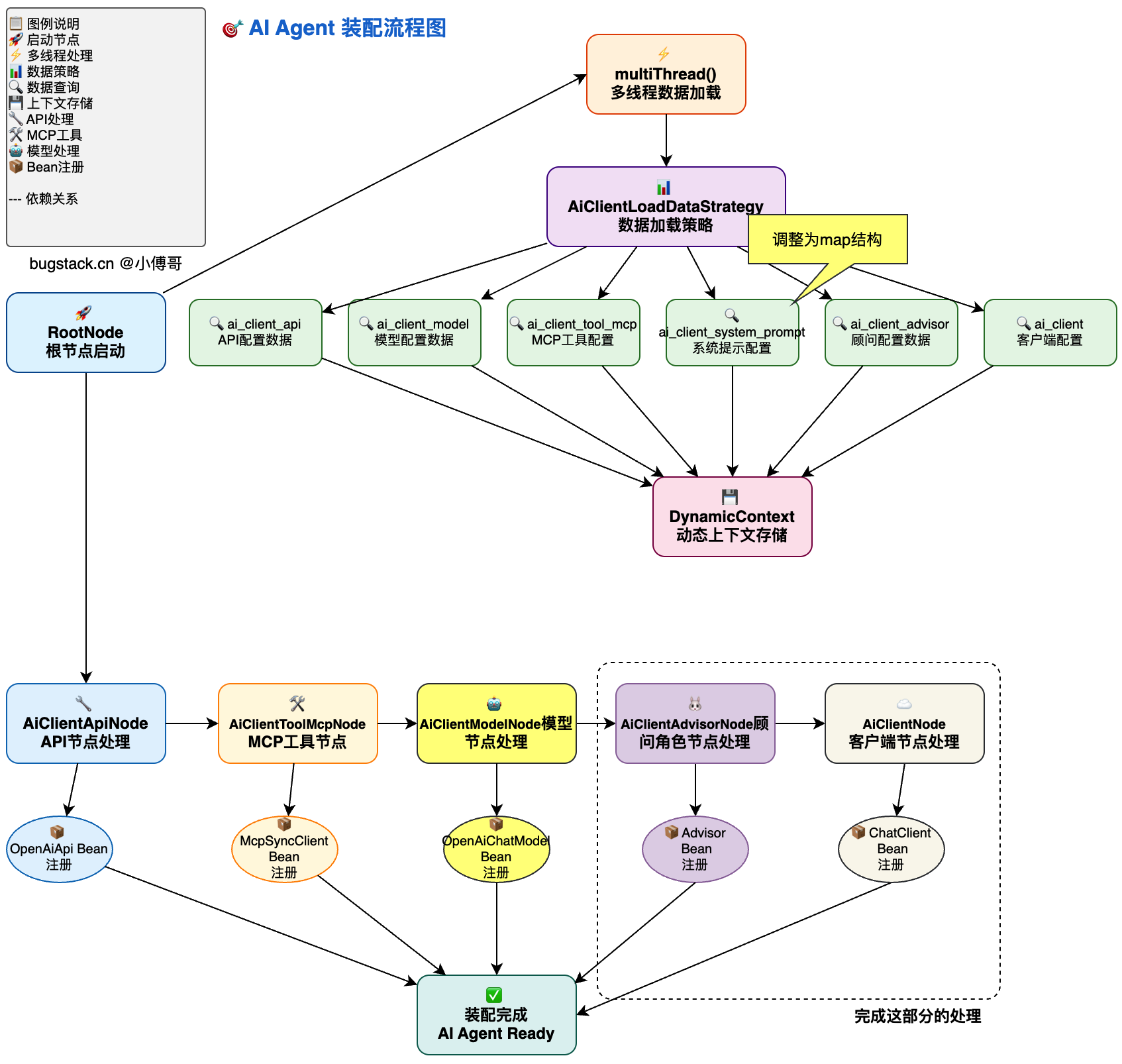
2.1 数据装配
-
首先,以构建 AiClientNode 的对话客户端为目的,已经完成了相关的元素实例化步骤。本节这里要处理的是,顾问角色的构建,以及构建 AiClientNode 节点。 -
之后,AiClientNode 的构建,是关联了其他各项元素的,所以在构建时,需要在 AiClientNode 节点,从 Spring 容器通过 getBean 的方式,检索到对应的各项元素。
2.2 动态调度
-
这里会根据用户的请求,进行策略路由,找到所需的 Ai Agent 执行策略进行处理。这里小傅哥也有意加入不同的策略,让大家可以看到很多的 Ai Agent 设计思路。
2.3 执行策略(01)
-
以程序启动为开始,进行自动化装配。这个过程我们先把一些想预先启动的数据库中的 agent 配置所需的 client 客户端进行服务初始化。之后写入到 Spring 容器,方便在执行 Agent 时进行使用。 前面有伙伴问,为什么把实例化的对象写入到 Spring 容器,这里就是原因 -
客户端(UI),进行 POST 接口请求,这个过程需要封装一个 SSE 流式响应的接口,让 Step 1~4 各个执行步骤,把过程信息写入到流式接口。这里要注意,需要给接口返回的 对象添加上对应的类型(什么步骤、什么节点、什么过程),以便于反馈给用户 Agent 在做什么。
2.4 执行策略(02)
-
这是其中的一种 Ai Agent 执行策略方式,通过用户的提问进行分析、规划、列出执行步骤,之后依次执行。 -
所有的这些实现都有相应的代码,带着大家使用规则树框架清晰的实现出来。
课程资料信息
1. 课程目录
第1阶段 spring-ai v0.8.1 - RAG 静态知识库(本阶段,需要配置附件的 setting.xml)
-
第1节:关于 AI RAG 知识库项目介绍 -
第2节:初始化知识库工程&提交代码 -
第3节:Ollama DeepSeek 流式应答接口... -
第4节:Ollama DeepSeek 流式应答页面... -
第5节:Ollama RAG 知识库上传、解析和验证 -
第6节:Ollama RAG 知识库接口服务实现 -
第7节:基于AI工具,设计知识库UI和接口对接 -
第8节:Git仓库代码库解析到知识库 -
第9节:扩展OpenAI模型对接,以及完整AI对接 -
第10节:云服务器部署知识库(Docker、Ngin...
第2阶段 spring-ai v1.0.0 - MCP 动态知识库
-
第11节:吃上细糠,升级SpringAI框架 -
第12节:康庄大道,上手 AI MCP 工作... -
第13节,道山学海,实现MCP自动发帖服务(... -
第14节,海纳百川,上线MCP自动发帖服务 -
第15节,川流不息,实现MCP微信公众号消息通知服务 -
第16节:息息相通,MCP 服务部署上线(sse 模式)
第3阶段 spring-ai v1.0.0 - Ai Agent 进行中「如果着急面试,可以直接做3阶段,完成到13节很够面试啦」
-
第3-0节:Ai Agent 项目介绍和系统演示【最初版本,含完整代码】 -
第3-1节,Ai Agent 业务流程、系统架构、库表设计说明 -
第3-2节:初始化项目工程 -
第3-3节:Ai Agent 测试案例 -
第3-4节:根据 Ai Agent 案例,设计库表 -
第3-5节:多数据源和Mapper配置 -
第3-6节:数据加载模型设计 -
第3-7节:动态实例化客户端API -
第3-8节:动态实例化对话模型 -
第3-9节:实例化对话客户端 -
第3-10节:Agent执行链路分析 -
第3-11节:Agent执行链路设计 -
第3-12节:Agent服务接口和UI对接(第一版AutoAgent效果) -
第3-13节,Agent-ELK日志分析场景 -
第3-14节,Agent-Prometheus监控分析场景 -
第3-15节:AgentFlow执行链路分析(扩展思路) -
第3-16节:FlowAgent执行链路设计(扩展思路) -
第3-17节:增加调度器策略执行Agent链路 -
第3-18节:动态执行智能体任务 -
第3-19节:拖拉拽编排数据存储 -
第3-20节:Agent管理后台实现 -
第3-21节:在云服务器部署上线
2. 编程环境
-
JDK 17 ~ 21 -
Postgresql -
SpringBoot 3.2.3 - Spring AI 0.8.1 ~ 1.0.0+ -
Redis -
Docker -
Ollama + DeepSeek + GPU - -
RAG、MCP、Function Call
综上,你可以看到此套项目的完整的介绍,这些也都是企业里非常实用的技能积累。有希望提高自己的编程能力和面试材料的,可以马上加入学习。
非常划算哦!
更多推荐


所有评论(0)