怎么构建 AI 智能体技术栈?一文全面剖析构建 AI 智能体的开源技术栈
AI智能体开发技术栈推荐 本文精选了9类开源工具,助力AI智能体开发落地: 框架与编排:推荐CrewAI、AutoGPT等构建智能体核心逻辑 计算机控制:Open Interpreter、Playwright实现浏览器/系统操作 语音交互:含Whisper语音识别、ChatTTS语音合成方案 文档理解:Qwen2-VL等多模态模型直接解析PDF/扫描件 记忆模块:Mem0、Letta为智能体添加长
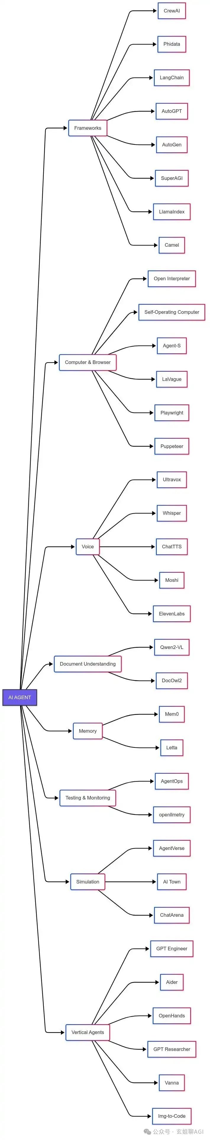
构建 AI 智能体应用市面上有很多工具,本文根据我们的实践落地经验,给大家推荐一份经过筛选的靠谱开源技术栈,包括:开发 & 编排框架、记忆、文档理解、计算机控制、语音功能、测试与评估、监控与可观测性、模拟环境、垂直智能体等9个方向,如下图所示:

下文我们详细剖析之。

01
构建 AI 智能体技术栈
1、构建 AI 智能体的技术栈总览

如果你是从零开始构建 AI 智能体,就从这里入手。这些工具可以帮助你构建 AI 智能体的逻辑结构——何时做什么以及如何处理工具。你可以将其视为核心大脑,将原始语言模型转变为更具自主性的工具。
一旦你的 AI 智能体能够规划,它就需要行动。这一类别的工具可以让 AI 智能体像人类一样点击按钮、在字段中输入文字、抓取数据以及控制应用程序或网站。
如果 AI 智能体需要说话或倾听,这些工具可以处理音频方面的问题——将语音转换为文字,反之亦然。这对于免提使用场景或以语音为主的 AI 智能体非常有用。有些工具甚至可以进行实时对话。
许多现实世界中的数据都存储在 PDF、扫描文件或其他混乱的格式中。这些工具可以帮助你的 AI 智能体真正读懂并理解这些内容——无论是发票、合同还是基于图像的文件。
如果要超越一次性任务,AI 智能体就需要记忆。这些库可以帮助它记住刚刚发生的事情、你之前告诉过它的内容,甚至可以随着时间的推移构建长期的用户画像。
事情总是会出错的。这些工具可以帮助你在产品上线前发现错误——通过运行场景、模拟互动以及检查 AI 智能体的行为是否合理。
一旦你的 AI 智能体上线,你需要知道它在做什么以及它的表现如何。这些工具可以帮助你跟踪使用情况、调试问题以及了解成本或延迟的影响。
在将 AI 智能体投放到实际环境中之前,先在一个安全的沙盒环境中进行测试。模拟环境可以让你进行实验、完善决策逻辑,并在受控的环境中发现边缘情况。
并非一切都需要从零开始构建。这些是为特定工作而预先构建的 AI 智能体——比如编程、研究或客户支持。你可以直接使用它们,也可以根据你的工作流程进行定制。
2、构建和协调 AI 智能体的框架
要构建能够真正完成任务的 AI 智能体,你需要一个坚实的基础——某种能够处理工作流程、记忆和工具集成的东西,而不会变成一堆混乱的脚本。这些框架为你的 AI 智能体提供了理解目标、制定计划并执行所需的结构。
- CrewAI:协调多个 AI 智能体协同工作。适合需要协调和基于角色的行为的任务。
- Agno:专注于记忆、工具使用和长期互动。非常适合需要记忆和适应的助手。
- Camel:为多 AI 智能体协作、模拟和任务专业化而设计。
- AutoGPT:通过规划和执行的循环自动化复杂的工作流程。最适合需要独立运行的 AI 智能体。
- AutoGen:让 AI 智能体之间相互交流以解决复杂问题。
- SuperAGI:快速构建和部署自主 AI 智能体的简化设置。
- Superagent:创建自定义人工智能助手的灵活开源工具包。
- LangChain & LlamaIndex:管理记忆、检索和工具链的首选工具。
3、计算机和浏览器使用
一旦你的 AI 智能体能够思考,下一步就是帮助它行动。这意味着像人类一样与计算机和网络互动——点击按钮、填写表格、浏览页面以及运行命令。这些工具弥合了推理和行动之间的差距,让你的 AI 智能体能够在现实世界中操作。
- Open Interpreter:将自然语言翻译成可在你的机器上执行的代码。想移动文件或运行脚本?只需描述一下即可。
- Self-Operating Computer:为 AI 智能体提供对你的桌面环境的完全控制,使它们能够像人类一样与你的操作系统互动。
- Agent-S:一个灵活的框架,让 AI 智能体像真实用户一样使用应用程序、工具和界面。
- LaVague:使网络 AI 智能体能够实时导航网站、填写表格并做出决策——非常适合自动化浏览器任务。
- Playwright:跨浏览器自动化网络操作。对于测试或模拟用户流程非常方便。
- Puppeteer:控制 Chrome 或 Firefox 的可靠工具。非常适合抓取和自动化前端行为。
4、语音
语音是人类与 AI 智能体互动最直观的方式之一。这些工具处理语音识别、语音合成和实时互动——让你的 AI 智能体感觉更像人类。
-
Speech2speech
-
- Ultravox:顶级的语音到语音模型,能够平稳地处理实时语音对话。快速且响应迅速。
- Moshi:语音到语音任务的另一个强大选项。对于实时语音互动非常可靠,尽管在性能上不如 Ultravox。
- Pipecat:构建语音智能体的全栈框架。包括对语音到文本、文本到语音甚至基于视频的互动的支持。
-
Speech2text
-
- Whisper:OpenAI 的语音到文本模型——非常适合多种语言的转录和语音识别。
- Stable-ts:围绕 Whisper 的更开发者友好的包装器。增加了时间戳和实时支持,非常适合对话智能体。
- Speaker Diarization 3.1:Pyannote 的模型,用于检测谁在何时说话。对于多说话人的对话和会议风格的音频至关重要。
-
Text2speech
-
- ChatTTS:到目前为止我发现的最好的模型。它快速、稳定,适用于大多数用例的生产环境。
- ElevenLabs(商业):当质量比开源更重要时,这就是首选。它提供了非常自然的声音,并支持多种风格。
- Cartesia(商业):如果你正在寻找超出开源模型所能提供的富有表现力、高保真度的语音合成,这是另一个强大的商业选项。
5、文档理解
大多数有用的商业数据仍然以非结构化的格式存在——PDF、扫描文件、基于图像的报告。这些工具可以帮助你的 AI 智能体阅读、提取并理解这些混乱的内容,而无需脆弱的 OCR 管道。
- Qwen2-VL:阿里巴巴的一个强大的视觉语言模型。在混合图像和文本的文档任务上表现优于 GPT-4 和 Claude 3.5 Sonnet——非常适合处理复杂的真实世界格式。
- DocOwl2:一个轻量级的多模态模型,用于无需 OCR 的文档理解。快速、高效,对于从混乱的输入中提取结构和意义非常准确。
6、记忆
没有记忆,AI 智能体就会陷入循环——将每次互动都当作第一次。这些工具赋予了它们回忆过去对话、跟踪偏好并建立连续性的能力。这就是将一次性助手转变为随着时间推移更有用的东西的原因。
- Mem0:一个自我改进的记忆层,让你的 AI 智能体能够适应之前的互动。非常适合构建更具个性化和持久性的人工智能体验。
- Letta(前身为 MemGPT):为 LLM 智能体添加长期记忆和工具使用。可以将其视为需要记忆、推理和进化的智能体的脚手架。
- LangChain:包括用于跟踪对话历史和用户上下文的即插即用记忆组件——在构建需要在多个回合中保持稳定的智能体时非常方便。
7、测试与评估
随着你的 AI 智能体开始做更多超出聊天的事情——浏览网页、做决策、大声说话——你需要知道它们将如何处理边缘情况。这些工具可以帮助你测试 AI 智能体在不同情况下的行为,及早发现错误,并跟踪问题所在。
- eeVoice Lab:一个全面的框架,用于测试语音智能体,确保智能体的语音识别和回应准确自然。
- AgentOps:一套用于跟踪和基准测试人工智能智能体的工具,帮助你在问题影响用户之前发现并优化性能。
- AgentBench:一个基准测试工具,用于评估 LLM 智能体在各种任务和环境中的表现,从网页浏览到游戏,确保其多功能性和有效性。
8、监控与可观测性
为了确保你的人工智能智能体能够大规模顺利高效地运行,你需要了解它们的性能和资源使用情况。这些工具提供了必要的洞察力,让你能够监控智能体行为、优化资源,并在问题影响用户之前发现问题。
- openllmetry:使用 OpenTelemetry 为 LLM 应用提供端到端的可观测性,让你清晰地了解智能体性能,并帮助你快速地进行故障排除和优化。
- AgentOps:一个全面的监控工具,跟踪智能体性能、成本和基准测试,帮助你确保智能体既高效又在预算之内。
9、模拟环境
在部署之前模拟真实世界环境是一个改变游戏规则的举措。这些工具可以让你创建受控的虚拟空间,让 AI 智能体在其中互动、学习和做决策,而无需担心在实际环境中出现意外后果的风险。
- AgentVerse:支持在各种应用和模拟中部署多个基于 LLM 的 AI 智能体,确保在各种环境中有效运行。
- Tau-Bench:一个基准测试工具,评估特定行业(如零售或航空)中智能体与用户之间的互动,确保顺利处理特定领域的任务。
- ChatArena:一个多 AI 智能体语言游戏环境,智能体在此互动,非常适合在安全、受控的空间中研究智能体行为并完善沟通模式。
- AI Town:一个虚拟环境,人工智能角色在此进行社交互动、测试决策并模拟真实世界场景,有助于微调智能体行为。
- Generative Agents:斯坦福大学的一个项目,专注于创建模拟复杂行为的人类智能体,非常适合在社交环境中测试记忆和决策能力。
10、垂直 AI 智能体
垂直 AI 智能体是为解决特定问题或优化特定行业的任务而设计的专门工具。虽然这类工具的生态系统正在不断壮大,但我个人使用过并发现特别有用的有以下几种:
-
编程
-
- OpenHands:一个由人工智能驱动的软件开发智能体平台,旨在自动化编程任务并加快开发过程。
- aider:一个直接集成到你的终端中的结对编程工具,提供一个人工智能副驾驶,直接在你的编程环境中提供帮助。
- GPT Engineer:使用自然语言构建应用程序;只需描述你想要的内容,人工智能就会澄清并生成必要的代码。
- screenshot-to-code:将截图转换为具有 HTML、Tailwind、React 或 Vue 的完全功能的网站,非常适合快速将设计想法转化为实际代码。
-
研究
-
- GPT Researcher:一个自主智能体,进行全面的研究、分析数据并撰写报告,简化了研究过程。
-
SQL
-
- Vanna:使用自然语言查询与你的 SQL 数据库互动;无需复杂的 SQL 命令,只需提问,Vanna 就会检索数据。
总之,最可靠的 AI 智能体是用务实、简洁的工具栈构建的,而不是追逐每一个闪闪发光的新工具。
成功的 AI 智能体开发不需要重新发明轮子。
它关乎选择适合工作的正确工具,深思熟虑地进行整合,并完善你的原型。无论你是自动化工作流程、构建语音 AI 智能体还是解析文档,精心选择的工具栈可以使整个过程更加顺畅和高效。
好了,这就是我今天想分享的内容。
最后
选择AI大模型就是选择未来!最近两年,大家都可以看到AI的发展有多快,我国超10亿参数的大模型,在短短一年之内,已经超过了100个,现在还在不断的发掘中,时代在瞬息万变,我们又为何不给自己多一个选择,多一个出路,多一个可能呢?
与其在传统行业里停滞不前,不如尝试一下新兴行业,而AI大模型恰恰是这两年的大风口,整体AI领域2025年预计缺口1000万人,人才需求急为紧迫!
由于文章篇幅有限,在这里我就不一一向大家展示了,学习AI大模型是一项系统工程,需要时间和持续的努力。但随着技术的发展和在线资源的丰富,零基础的小白也有很好的机会逐步学习和掌握。
【2025最新】AI大模型全套学习籽料(可白嫖):LLM面试题+AI大模型学习路线+大模型PDF书籍+640套AI大模型报告等等,从入门到进阶再到精通,超全面存下吧!
获取方式:有需要的小伙伴,可以微信扫描下方CSDN官方认证二维码免费领取【保证100%免费】
包括:AI大模型学习路线、LLM面试宝典、0基础教学视频、大模型PDF书籍/笔记、大模型实战案例合集、AI产品经理合集等等

大模型学习之路,道阻且长,但只要你坚持下去,一定会有收获。本学习路线图为你提供了学习大模型的全面指南,从入门到进阶,涵盖理论到应用。
L1阶段:启航篇|大语言模型的基础认知与核心原理
L2阶段:攻坚篇|高频场景:RAG认知与项目实践
L3阶段:跃迀篇|Agent智能体架构设计
L4阶段:精进篇|模型微调与私有化部署
L5阶段:专题篇|特训集:A2A与MCP综合应用 追踪行业热点(全新升级板块)





AI大模型全套学习资料【获取方式】

更多推荐


所有评论(0)