AI-AutoGen框架技术文档
AutoGen是微软研究院2025年推出的多智能体对话框架,支持构建基于大语言模型的复杂AI应用。核心架构包含对话编程模型、智能体系统(5类智能体)、代码执行引擎、工具集成系统和多智能体编排模块。该框架支持主流AI模型集成,提供企业级功能如多租户、安全加密,并具备完善的部署运维能力。最新v0.4.0版本通过灵活的对话控制、强大的代码执行和丰富的工具集成,实现了从简单问答到复杂协作的全场景AI开发。
·
AutoGen 技术文档
框架概述
AutoGen是2025年最先进的多智能体对话框架,专为构建基于大语言模型的复杂对话系统和协作AI应用而设计。作为微软研究院推出的旗舰框架,AutoGen通过提供灵活的智能体对话机制、强大的代码生成和执行能力、以及丰富的工具集成,实现了从简单问答到复杂多智能体协作的全方位AI应用开发。2025年最新版本在对话管理、代码执行、工具集成和企业级功能方面实现了重大突破,为构建下一代对话式AI系统提供了完整的基础设施。
基本信息
- 开发团队: Microsoft Research (微软研究院)
- 最新版本: v0.4.0 (2025年9月)
- 框架类型: 多智能体对话框架
- 主要语言: Python, C#, JavaScript/TypeScript
- 架构模式: 对话驱动、智能体协作、分层架构、插件化
- 核心创新: 对话编程模型、代码执行引擎、工具集成系统、多智能体编排、企业级对话管理
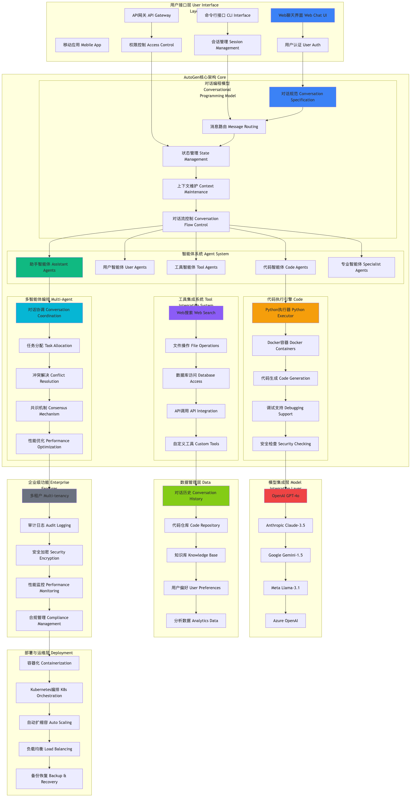
架构设计
总体架构图
查看大图:鼠标右键 → “在新标签页打开图片” → 浏览器自带放大

graph TB
subgraph "用户接口层 User Interface Layer"
UI1[Web聊天界面 Web Chat UI]
UI2[命令行接口 CLI Interface]
UI3[API网关 API Gateway]
UI4[移动应用 Mobile App]
AU1[用户认证 User Auth]
AU2[会话管理 Session Management]
AU3[权限控制 Access Control]
end
subgraph "AutoGen核心架构 Core AutoGen Architecture"
subgraph "对话编程模型 Conversational Programming Model"
CPM1[对话规范 Conversation Specification]
CPM2[消息路由 Message Routing]
CPM3[状态管理 State Management]
CPM4[上下文维护 Context Maintenance]
CPM5[对话流控制 Conversation Flow Control]
end
subgraph "智能体系统 Agent System"
AS1[助手智能体 Assistant Agents]
AS2[用户智能体 User Agents]
AS3[工具智能体 Tool Agents]
AS4[代码智能体 Code Agents]
AS5[专业智能体 Specialist Agents]
end
subgraph "代码执行引擎 Code Execution Engine"
CEE1[Python执行器 Python Executor]
CEE2[Docker容器 Docker Containers]
CEE3[代码生成 Code Generation]
CEE4[调试支持 Debugging Support]
CEE5[安全检查 Security Checking]
end
subgraph "工具集成系统 Tool Integration System"
TIS1[Web搜索 Web Search]
TIS2[文件操作 File Operations]
TIS3[数据库访问 Database Access]
TIS4[API调用 API Integration]
TIS5[自定义工具 Custom Tools]
end
subgraph "多智能体编排 Multi-Agent Orchestration"
MAO1[对话协调 Conversation Coordination]
MAO2[任务分配 Task Allocation]
MAO3[冲突解决 Conflict Resolution]
MAO4[共识机制 Consensus Mechanism]
MAO5[性能优化 Performance Optimization]
end
end
subgraph "模型集成层 Model Integration Layer"
MIL1[OpenAI GPT-4o]
MIL2[Anthropic Claude-3.5]
MIL3[Google Gemini-1.5]
MIL4[Meta Llama-3.1]
MIL5[Azure OpenAI]
end
subgraph "数据管理层 Data Management Layer"
DML1[对话历史 Conversation History]
DML2[代码仓库 Code Repository]
DML3[知识库 Knowledge Base]
DML4[用户偏好 User Preferences]
DML5[分析数据 Analytics Data]
end
subgraph "企业级功能 Enterprise Features"
EF1[多租户 Multi-tenancy]
EF2[审计日志 Audit Logging]
EF3[安全加密 Security Encryption]
EF4[性能监控 Performance Monitoring]
EF5[合规管理 Compliance Management]
end
subgraph "部署与运维层 Deployment & Operations Layer"
DOL1[容器化 Containerization]
DOL2[Kubernetes编排 K8s Orchestration]
DOL3[自动扩缩容 Auto Scaling]
DOL4[负载均衡 Load Balancing]
DOL5[备份恢复 Backup & Recovery]
end
%% 用户接口层
UI1 --> AU1
UI2 --> AU2
UI3 --> AU3
%% 对话编程模型
AU1 --> CPM1
AU2 --> CPM2
AU3 --> CPM3
CPM1 --> CPM2
CPM2 --> CPM3
CPM3 --> CPM4
CPM4 --> CPM5
%% 智能体系统
CPM5 --> AS1
CPM5 --> AS2
CPM5 --> AS3
CPM5 --> AS4
CPM5 --> AS5
%% 代码执行引擎
AS4 --> CEE1
CEE1 --> CEE2
CEE2 --> CEE3
CEE3 --> CEE4
CEE4 --> CEE5
%% 工具集成系统
AS3 --> TIS1
TIS1 --> TIS2
TIS2 --> TIS3
TIS3 --> TIS4
TIS4 --> TIS5
%% 多智能体编排
AS1 --> MAO1
MAO1 --> MAO2
MAO2 --> MAO3
MAO3 --> MAO4
MAO4 --> MAO5
%% 模型集成层
CEE5 --> MIL1
MIL1 --> MIL2
MIL2 --> MIL3
MIL3 --> MIL4
MIL4 --> MIL5
%% 数据管理层
TIS5 --> DML1
DML1 --> DML2
DML2 --> DML3
DML3 --> DML4
DML4 --> DML5
%% 企业级功能
MAO5 --> EF1
EF1 --> EF2
EF2 --> EF3
EF3 --> EF4
EF4 --> EF5
%% 部署与运维层
EF5 --> DOL1
DOL1 --> DOL2
DOL2 --> DOL3
DOL3 --> DOL4
DOL4 --> DOL5
style UI1 fill:#1f2937
style CPM1 fill:#3b82f6
style AS1 fill:#10b981
style CEE1 fill:#f59e0b
style TIS1 fill:#8b5cf6
style MAO1 fill:#06b6d4
style MIL1 fill:#ef4444
style DML1 fill:#84cc16
style EF1 fill:#6b7280
核心组件详解
1. 对话编程模型 (Conversational Programming Model)
- 对话规范: 使用自然语言定义对话流程和智能体行为,支持声明式和命令式编程
- 消息路由: 智能的消息路由系统,支持基于内容、优先级和智能体能力的路由
- 状态管理: 维护对话状态,支持长期记忆和上下文保持
- 上下文维护: 跨对话轮次的上下文信息维护和管理
- 对话流控制: 灵活控制对话流程,支持条件分支、循环和并行对话
2. 智能体系统 (Agent System)
- 助手智能体: 专门设计用于协助用户的AI助手,具备专业知识库和工具使用能力
- 用户智能体: 代表用户参与对话的智能体,维护用户偏好和历史记录
- 工具智能体: 专门负责工具调用和外部系统集成的智能体
- 代码智能体: 专注于代码生成、执行和调试的智能体
- 专业智能体: 针对特定领域(如医疗、法律、金融)的专业化智能体
3. 代码执行引擎 (Code Execution Engine)
- Python执行器: 安全高效的Python代码执行环境,支持交互式编程
- Docker容器: 基于容器的代码隔离执行,确保安全和可重现性
- 代码生成: 智能代码生成,支持多种编程语言和框架
- 调试支持: 完整的代码调试功能,包括断点、变量检查和错误追踪
- 安全检查: 多层次的代码安全检查,防止恶意代码执行
4. 工具集成系统 (Tool Integration System)
- Web搜索: 集成多个搜索引擎,支持实时信息检索
- 文件操作: 安全的文件读写、创建和管理功能
- 数据库访问: 支持多种数据库的连接和操作
- API调用: 灵活的API集成框架,支持REST、GraphQL等
- 自定义工具: 易于扩展的自定义工具集成机制
5. 多智能体编排 (Multi-Agent Orchestration)
- 对话协调: 协调多个智能体间的对话,避免冲突和重复
- 任务分配: 基于智能体能力和负载的智能任务分配
- 冲突解决: 智能检测和解决智能体间的冲突
- 共识机制: 实现智能体间的分布式共识
- 性能优化: 优化多智能体系统的整体性能
主要算法与技术
1. 对话编程算法
# AutoGen对话编程算法
from typing import Dict, List, Any, Optional, Callable, Union
from dataclasses import dataclass, field
from enum import Enum
import asyncio
import json
from datetime import datetime
from abc import ABC, abstractmethod
class MessageType(Enum):
"""消息类型枚举"""
TEXT = "text"
CODE = "code"
TOOL_CALL = "tool_call"
TOOL_RESULT = "tool_result"
SYSTEM = "system"
ERROR = "error"
class ConversationRole(Enum):
"""对话角色枚举"""
USER = "user"
ASSISTANT = "assistant"
SYSTEM = "system"
TOOL = "tool"
@dataclass
class ConversationMessage:
"""对话消息"""
id: str
role: ConversationRole
content: str
message_type: MessageType
metadata: Dict[str, Any] = field(default_factory=dict)
timestamp: str = field(default_factory=lambda: datetime.now().isoformat())
parent_id: Optional[str] = None
thread_id: Optional[str] = None
@dataclass
class ConversationState:
"""对话状态"""
conversation_id: str
participants: List[str]
current_turn: str
message_history: List[ConversationMessage]
context: Dict[str, Any]
metadata: Dict[str, Any]
class ConversationSpecification:
"""对话规范"""
def __init__(self,
name: str,
description: str,
participants: List[Dict[str, Any]],
flow_rules: List[Dict[str, Any]],
termination_conditions: List[Dict[str, Any]]):
self.name = name
self.description = description
self.participants = participants
self.flow_rules = flow_rules
self.termination_conditions = termination_conditions
self.validation_schema = self._create_validation_schema()
def _create_validation_schema(self) -> Dict[str, Any]:
"""创建验证模式"""
return {
"required_fields": ["participants", "flow_rules"],
"participant_schema": {
"name": str,
"type": str,
"capabilities": List[str],
"constraints": Optional[List[str]]
},
"flow_rule_schema": {
"condition": str,
"action": str,
"priority": int
}
}
class AutoGenConversationEngine:
"""AutoGen对话引擎"""
def __init__(self):
self.conversations: Dict[str, ConversationState] = {}
self.message_router = MessageRouter()
self.state_manager = ConversationStateManager()
self.flow_controller = ConversationFlowController()
self.context_manager = ContextManager()
self.participant_registry = ParticipantRegistry()
async def create_conversation(self,
specification: ConversationSpecification,
initial_context: Dict[str, Any] = None) -> str:
"""创建对话"""
# 验证规范
validation_result = await self._validate_specification(specification)
if not validation_result["is_valid"]:
raise ValueError(f"Invalid conversation specification: {validation_result['error']}")
# 生成对话ID
conversation_id = f"conv_{datetime.now().timestamp()}_{hash(specification.name) % 10000}"
# 注册参与者
participants = []
for participant_config in specification.participants:
participant_id = await self.participant_registry.register_participant(
participant_config
)
participants.append(participant_id)
# 创建初始状态
initial_state = ConversationState(
conversation_id=conversation_id,
participants=participants,
current_turn=participants[0] if participants else None,
message_history=[],
context=initial_context or {},
metadata={
"specification": specification.name,
"created_at": datetime.now().isoformat(),
"status": "active"
}
)
# 保存对话状态
await self.state_manager.save_state(conversation_id, initial_state)
# 初始化对话流
await self.flow_controller.initialize_flow(conversation_id, specification)
return conversation_id
async def process_message(self,
conversation_id: str,
message: ConversationMessage) -> List[ConversationMessage]:
"""处理消息"""
# 获取当前对话状态
state = await self.state_manager.get_state(conversation_id)
if not state:
raise ValueError(f"Conversation {conversation_id} not found")
# 验证消息
validation_result = await self._validate_message(message, state)
if not validation_result["is_valid"]:
raise ValueError(f"Invalid message: {validation_result['error']}")
# 添加消息到历史
state.message_history.append(message)
# 更新上下文
await self.context_manager.update_context(state, message)
# 路由消息
routing_result = await self.message_router.route_message(message, state)
# 生成响应
responses = []
for target_participant in routing_result["targets"]:
response = await self._generate_response(
target_participant,
message,
state
)
if response:
responses.append(response)
state.message_history.append(response)
# 更新对话状态
await self.state_manager.update_state(conversation_id, state)
# 检查终止条件
should_terminate = await self._check_termination_conditions(state)
if should_terminate:
await self.terminate_conversation(conversation_id)
return responses
async def _generate_response(self,
participant_id: str,
incoming_message: ConversationMessage,
state: ConversationState) -> Optional[ConversationMessage]:
"""生成响应"""
# 获取参与者
participant = await self.participant_registry.get_participant(participant_id)
if not participant:
return None
# 构建响应上下文
response_context = await self._build_response_context(
participant,
incoming_message,
state
)
# 生成响应内容
response_content = await participant.generate_response(response_context)
if response_content is None:
return None
# 创建响应消息
response_message = ConversationMessage(
id=f"msg_{datetime.now().timestamp()}",
role=participant.role,
content=response_content["content"],
message_type=response_content.get("message_type", MessageType.TEXT),
parent_id=incoming_message.id,
thread_id=incoming_message.thread_id,
metadata={
"participant_id": participant_id,
"generation_time": datetime.now().isoformat(),
"model_used": response_content.get("model", "unknown")
}
)
return response_message
async def _build_response_context(self,
participant: 'ConversationParticipant',
incoming_message: ConversationMessage,
state: ConversationState) -> Dict[str, Any]:
"""构建响应上下文"""
# 获取相关历史消息
relevant_history = await self._get_relevant_history(
state.message_history,
incoming_message,
max_messages=10
)
# 获取当前上下文
current_context = await self.context_manager.get_context(state)
# 构建响应上下文
response_context = {
"incoming_message": incoming_message,
"conversation_history": relevant_history,
"current_context": current_context,
"participant_capabilities": participant.capabilities,
"conversation_metadata": state.metadata,
"available_tools": participant.available_tools
}
return response_context
async def _get_relevant_history(self,
message_history: List[ConversationMessage],
current_message: ConversationMessage,
max_messages: int = 10) -> List[ConversationMessage]:
"""获取相关历史消息"""
# 简单的相关性过滤:获取最近的max_messages条消息
# 实际实现中可以包含更复杂的逻辑
start_index = max(0, len(message_history) - max_messages)
return message_history[start_index:]
async def _validate_message(self,
message: ConversationMessage,
state: ConversationState) -> Dict[str, bool]:
"""验证消息"""
# 检查消息完整性
if not message.content or not message.role:
return {"is_valid": False, "error": "Missing required message fields"}
# 检查参与者是否有效
if message.role != ConversationRole.SYSTEM:
# 这里可以添加更多的验证逻辑
pass
return {"is_valid": True}
async def _validate_specification(self, specification: ConversationSpecification) -> Dict[str, Any]:
"""验证对话规范"""
# 检查必需字段
if not specification.participants:
return {"is_valid": False, "error": "No participants defined"}
if not specification.flow_rules:
return {"is_valid": False, "error": "No flow rules defined"}
# 验证参与者配置
for participant in specification.participants:
if "name" not in participant or "type" not in participant:
return {"is_valid": False, "error": "Participant missing required fields"}
return {"is_valid": True}
async def _check_termination_conditions(self, state: ConversationState) -> bool:
"""检查终止条件"""
# 简单的终止条件:消息数量限制
max_messages = state.metadata.get("max_messages", 100)
if len(state.message_history) >= max_messages:
return True
# 检查是否所有参与者都完成了他们的目标
# 这里可以实现更复杂的逻辑
return False
async def terminate_conversation(self, conversation_id: str) -> None:
"""终止对话"""
state = await self.state_manager.get_state(conversation_id)
if state:
state.metadata["status"] = "terminated"
state.metadata["terminated_at"] = datetime.now().isoformat()
await self.state_manager.update_state(conversation_id, state)
async def get_conversation_summary(self, conversation_id: str) -> Dict[str, Any]:
"""获取对话摘要"""
state = await self.state_manager.get_state(conversation_id)
if not state:
return {"error": "Conversation not found"}
# 生成对话摘要
summary = {
"conversation_id": conversation_id,
"total_messages": len(state.message_history),
"participants": state.participants,
"duration": self._calculate_conversation_duration(state),
"key_topics": await self._extract_key_topics(state.message_history),
"outcome": state.metadata.get("outcome", "unknown"),
"status": state.metadata.get("status", "active")
}
return summary
def _calculate_conversation_duration(self, state: ConversationState) -> float:
"""计算对话持续时间"""
if not state.message_history:
return 0.0
first_message_time = datetime.fromisoformat(state.message_history[0].timestamp)
last_message_time = datetime.fromisoformat(state.message_history[-1].timestamp)
return (last_message_time - first_message_time).total_seconds() / 60.0 # 分钟
class MessageRouter:
"""消息路由器"""
async def route_message(self,
message: ConversationMessage,
state: ConversationState) -> Dict[str, Any]:
"""路由消息"""
# 基于消息类型和内容的路由逻辑
routing_decision = {
"targets": [],
"reasoning": ""
}
# 简单的轮询路由
current_participant_index = state.participants.index(state.current_turn)
next_participant_index = (current_participant_index + 1) % len(state.participants)
next_participant = state.participants[next_participant_index]
routing_decision["targets"].append(next_participant)
routing_decision["reasoning"] = f"Round-robin routing to {next_participant}"
# 更新当前轮次
state.current_turn = next_participant
return routing_decision
class ConversationStateManager:
"""对话状态管理器"""
def __init__(self):
self.states: Dict[str, ConversationState] = {}
async def save_state(self, conversation_id: str, state: ConversationState) -> None:
"""保存状态"""
self.states[conversation_id] = state
async def get_state(self, conversation_id: str) -> Optional[ConversationState]:
"""获取状态"""
return self.states.get(conversation_id)
async def update_state(self, conversation_id: str, state: ConversationState) -> None:
"""更新状态"""
self.states[conversation_id] = state
class ContextManager:
"""上下文管理器"""
async def update_context(self,
state: ConversationState,
message: ConversationMessage) -> None:
"""更新上下文"""
# 提取关键信息并更新上下文
if "key_entities" not in state.context:
state.context["key_entities"] = []
# 这里可以实现更复杂的上下文更新逻辑
# 例如实体识别、主题提取等
state.context["last_message"] = message.content
state.context["message_count"] = len(state.message_history)
async def get_context(self, state: ConversationState) -> Dict[str, Any]:
"""获取上下文"""
return state.context.copy()
class ConversationFlowController:
"""对话流控制器"""
async def initialize_flow(self, conversation_id: str, specification: ConversationSpecification) -> None:
"""初始化对话流"""
# 设置对话流规则和条件
pass
async def control_flow(self, state: ConversationState) -> Dict[str, Any]:
"""控制对话流"""
# 实现对话流控制逻辑
return {"continue": True}
class ParticipantRegistry:
"""参与者注册表"""
def __init__(self):
self.participants: Dict[str, 'ConversationParticipant'] = {}
async def register_participant(self, config: Dict[str, Any]) -> str:
"""注册参与者"""
participant_id = f"participant_{config['name']}_{datetime.now().timestamp()}"
# 创建参与者实例
participant = ConversationParticipant(
id=participant_id,
name=config["name"],
role=ConversationRole(config.get("role", "assistant")),
capabilities=config.get("capabilities", []),
available_tools=config.get("tools", [])
)
self.participants[participant_id] = participant
return participant_id
async def get_participant(self, participant_id: str) -> Optional['ConversationParticipant']:
"""获取参与者"""
return self.participants.get(participant_id)
class ConversationParticipant(ABC):
"""对话参与者基类"""
def __init__(self,
id: str,
name: str,
role: ConversationRole,
capabilities: List[str],
available_tools: List[str]):
self.id = id
self.name = name
self.role = role
self.capabilities = capabilities
self.available_tools = available_tools
@abstractmethod
async def generate_response(self, context: Dict[str, Any]) -> Optional[Dict[str, Any]]:
"""生成响应"""
pass
class LLMConversationParticipant(ConversationParticipant):
"""LLM对话参与者"""
def __init__(self,
id: str,
name: str,
role: ConversationRole,
capabilities: List[str],
available_tools: List[str],
model_name: str = "gpt-4o",
temperature: float = 0.7):
super().__init__(id, name, role, capabilities, available_tools)
self.model_name = model_name
self.temperature = temperature
async def generate_response(self, context: Dict[str, Any]) -> Optional[Dict[str, Any]]:
"""生成LLM响应"""
# 构建提示
prompt = self._build_prompt(context)
# 调用LLM
try:
# 这里集成实际的LLM调用
response_content = await self._call_llm(prompt)
return {
"content": response_content,
"message_type": MessageType.TEXT,
"model": self.model_name
}
except Exception as e:
return {
"content": f"Error generating response: {str(e)}",
"message_type": MessageType.ERROR,
"model": self.model_name
}
def _build_prompt(self, context: Dict[str, Any]) -> str:
"""构建提示"""
incoming_message = context["incoming_message"]
conversation_history = context["conversation_history"]
prompt = f"""
You are {self.name}, a helpful AI assistant.
Conversation history:
{self._format_history(conversation_history)}
Latest message: {incoming_message.content}
Please provide a helpful and relevant response.
"""
return prompt
def _format_history(self, history: List[ConversationMessage]) -> str:
"""格式化历史"""
formatted = []
for msg in history[-5:]: # 最近5条消息
formatted.append(f"{msg.role.value}: {msg.content}")
return "\n".join(formatted)
async def _call_llm(self, prompt: str) -> str:
"""调用LLM"""
# 这里集成实际的LLM API调用
# 例如OpenAI、Anthropic等
return f"Generated response based on: {prompt[:50]}..."
# 使用示例
async def conversation_example():
"""对话示例"""
# 创建对话引擎
engine = AutoGenConversationEngine()
# 定义对话规范
specification = ConversationSpecification(
name="code_review_conversation",
description="A conversation between a developer and a code reviewer",
participants=[
{
"name": "developer",
"type": "user",
"capabilities": ["code_writing", "problem_solving"],
"role": "user"
},
{
"name": "code_reviewer",
"type": "assistant",
"capabilities": ["code_review", "best_practices", "bug_detection"],
"role": "assistant"
}
],
flow_rules=[
{
"condition": "message_from_developer",
"action": "route_to_reviewer",
"priority": 1
},
{
"condition": "code_review_complete",
"action": "terminate_conversation",
"priority": 2
}
],
termination_conditions=[
{
"type": "message_count",
"value": 20
},
{
"type": "manual",
"value": "user_termination"
}
]
)
# 创建对话
conversation_id = await engine.create_conversation(
specification,
initial_context={"programming_language": "python", "project_type": "web_application"}
)
print(f"Created conversation: {conversation_id}")
# 发送消息
user_message = ConversationMessage(
id="msg_001",
role=ConversationRole.USER,
content="I need help reviewing my Python function for calculating fibonacci numbers",
message_type=MessageType.TEXT
)
responses = await engine.process_message(conversation_id, user_message)
print(f"Received {len(responses)} responses:")
for response in responses:
print(f"- {response.role}: {response.content}")
# 获取对话摘要
summary = await engine.get_conversation_summary(conversation_id)
print(f"Conversation summary: {summary}")
return engine
2. 代码执行算法
# AutoGen代码执行算法
from typing import Dict, List, Any, Optional, Union
from dataclasses import dataclass, field
from enum import Enum
import asyncio
import subprocess
import tempfile
import os
import sys
from pathlib import Path
import docker
from datetime import datetime
import ast
import traceback
class CodeLanguage(Enum):
"""编程语言枚举"""
PYTHON = "python"
JAVASCRIPT = "javascript"
TYPESCRIPT = "typescript"
BASH = "bash"
SQL = "sql"
MARKDOWN = "markdown"
class ExecutionEnvironment(Enum):
"""执行环境枚举"""
LOCAL = "local"
DOCKER = "docker"
SANDBOX = "sandbox"
JUPYTER = "jupyter"
@dataclass
class CodeExecutionRequest:
"""代码执行请求"""
code: str
language: CodeLanguage
environment: ExecutionEnvironment
timeout: int = 30
max_memory: str = "1GB"
max_cpu: float = 1.0
allowed_imports: List[str] = field(default_factory=list)
blocked_imports: List[str] = field(default_factory=list)
input_data: Any = None
working_directory: str = "/tmp"
save_output: bool = True
@dataclass
class CodeExecutionResult:
"""代码执行结果"""
success: bool
output: str
error: Optional[str] = None
return_code: int = 0
execution_time: float = 0.0
memory_usage: str = "0MB"
files_created: List[str] = field(default_factory=list)
plots_generated: List[str] = field(default_factory=list)
metadata: Dict[str, Any] = field(default_factory=dict)
class AutoGenCodeExecutor:
"""AutoGen代码执行器"""
def __init__(self):
self.environments = {
ExecutionEnvironment.LOCAL: LocalExecutionEnvironment(),
ExecutionEnvironment.DOCKER: DockerExecutionEnvironment(),
ExecutionEnvironment.SANDBOX: SandboxExecutionEnvironment(),
ExecutionEnvironment.JUPYTER: JupyterExecutionEnvironment()
}
self.security_checker = CodeSecurityChecker()
self.code_generator = CodeGenerator()
self.debugger = CodeDebugger()
self.performance_monitor = PerformanceMonitor()
async def execute_code(self, request: CodeExecutionRequest) -> CodeExecutionResult:
"""执行代码"""
try:
# 1. 安全检查
security_result = await self.security_checker.check_code_security(request)
if not security_result["is_safe"]:
return CodeExecutionResult(
success=False,
output="",
error=f"Security check failed: {security_result['reason']}",
return_code=-1
)
# 2. 代码预处理
processed_request = await self._preprocess_code(request)
# 3. 选择执行环境
execution_environment = self.environments[processed_request.environment]
# 4. 执行代码
start_time = datetime.now()
result = await execution_environment.execute(processed_request)
execution_time = (datetime.now() - start_time).total_seconds()
# 5. 后处理结果
final_result = await self._postprocess_result(result, processed_request)
final_result.execution_time = execution_time
# 6. 性能监控
await self.performance_monitor.record_execution(processed_request, final_result)
return final_result
except Exception as e:
return CodeExecutionResult(
success=False,
output="",
error=f"Execution failed: {str(e)}\n{traceback.format_exc()}",
return_code=-1
)
async def execute_code_with_debugging(self,
request: CodeExecutionRequest,
enable_breakpoints: bool = True) -> CodeExecutionResult:
"""带调试的代码执行"""
# 设置调试环境
debug_context = await self.debugger.setup_debug_environment(request)
try:
# 执行代码并收集调试信息
result = await self._execute_with_debug_info(request, debug_context)
# 分析调试信息
debug_analysis = await self.debugger.analyze_debug_info(result.debug_info)
# 如果发现问题,尝试自动修复
if debug_analysis["has_issues"]:
fixed_request = await self.debugger.auto_fix_code(request, debug_analysis)
result = await self.execute_code(fixed_request)
return result
finally:
await self.debugger.cleanup_debug_environment(debug_context)
async def generate_and_execute(self,
requirements: str,
language: CodeLanguage,
context: Dict[str, Any] = None) -> CodeExecutionResult:
"""生成并执行代码"""
# 生成代码
generated_code = await self.code_generator.generate_code(
requirements=requirements,
language=language,
context=context
)
# 创建执行请求
request = CodeExecutionRequest(
code=generated_code,
language=language,
environment=ExecutionEnvironment.DOCKER, # 使用Docker确保安全
timeout=60,
metadata={"generated": True, "requirements": requirements}
)
# 执行代码
return await self.execute_code(request)
async def _preprocess_code(self, request: CodeExecutionRequest) -> CodeExecutionRequest:
"""预处理代码"""
# 代码格式化
formatted_code = await self._format_code(request.code, request.language)
# 添加必要的导入
code_with_imports = await self._add_required_imports(
formatted_code,
request.language,
request.allowed_imports
)
# 创建包装代码(用于捕获输出和错误)
wrapped_code = await self._create_wrapped_code(
code_with_imports,
request.language,
request.input_data
)
# 更新请求
request.code = wrapped_code
return request
async def _format_code(self, code: str, language: CodeLanguage) -> str:
"""格式化代码"""
if language == CodeLanguage.PYTHON:
try:
# 使用ast来验证和格式化Python代码
tree = ast.parse(code)
import astor
return astor.to_source(tree)
except:
# 如果格式化失败,返回原始代码
return code
else:
# 对于其他语言,简单的清理
return code.strip()
async def _add_required_imports(self,
code: str,
language: CodeLanguage,
allowed_imports: List[str]) -> str:
"""添加必要的导入"""
if language == CodeLanguage.PYTHON:
# 检查是否缺少必要的导入
required_imports = []
# 检查是否需要numpy
if "np." in code and "import numpy" not in code:
required_imports.append("import numpy as np")
# 检查是否需要pandas
if "pd." in code and "import pandas" not in code:
required_imports.append("import pandas as pd")
# 检查是否需要matplotlib
if "plt." in code and "import matplotlib" not in code:
required_imports.append("import matplotlib.pyplot as plt")
# 添加允许的导入
for import_stmt in allowed_imports:
if import_stmt not in code:
required_imports.append(import_stmt)
if required_imports:
return "\n".join(required_imports) + "\n\n" + code
return code
async def _create_wrapped_code(self,
code: str,
language: CodeLanguage,
input_data: Any = None) -> str:
"""创建包装代码"""
if language == CodeLanguage.PYTHON:
wrapper_code = f"""
import sys
import io
import json
import traceback
from contextlib import redirect_stdout, redirect_stderr
# 捕获输出
output_buffer = io.StringIO()
error_buffer = io.StringIO()
try:
# 设置输入数据
input_data = {json.dumps(input_data) if input_data else "None"}
# 重定向输出
with redirect_stdout(output_buffer), redirect_stderr(error_buffer):
# 执行用户代码
exec_code = '''
{code}
'''
# 执行代码
exec(exec_code, globals())
# 获取结果
output = output_buffer.getvalue()
errors = error_buffer.getvalue()
if errors:
print("ERRORS:", errors, file=sys.stderr)
print("OUTPUT:", output)
print("SUCCESS: True")
except Exception as e:
print("SUCCESS: False")
print("ERROR:", str(e))
print("TRACEBACK:", traceback.format_exc())
"""
return wrapper_code
return code
async def _postprocess_result(self,
result: CodeExecutionResult,
request: CodeExecutionRequest) -> CodeExecutionResult:
"""后处理结果"""
# 解析输出
if result.success and result.output:
parsed_output = await self._parse_execution_output(result.output, request.language)
result.output = parsed_output["content"]
result.metadata.update(parsed_output["metadata"])
# 保存输出文件
if request.save_output and result.success:
await self._save_output_files(result, request)
# 生成执行报告
result.metadata["execution_report"] = await self._generate_execution_report(result, request)
return result
async def _parse_execution_output(self, output: str, language: CodeLanguage) -> Dict[str, Any]:
"""解析执行输出"""
# 提取成功标志
success = "SUCCESS: True" in output
# 提取主要内容
if "OUTPUT:" in output:
main_content = output.split("OUTPUT:")[1].split("SUCCESS:")[0].strip()
else:
main_content = output
# 提取元数据
metadata = {}
if "ERRORS:" in output:
metadata["errors"] = output.split("ERRORS:")[1].split("OUTPUT:")[0].strip()
return {
"content": main_content,
"success": success,
"metadata": metadata
}
async def _save_output_files(self, result: CodeExecutionResult, request: CodeExecutionRequest) -> None:
"""保存输出文件"""
# 创建输出目录
output_dir = Path(request.working_directory) / "outputs" / f"execution_{datetime.now().timestamp()}"
output_dir.mkdir(parents=True, exist_ok=True)
# 保存主要输出
output_file = output_dir / "output.txt"
with open(output_file, 'w') as f:
f.write(result.output)
result.files_created.append(str(output_file))
# 保存错误信息(如果有)
if result.error:
error_file = output_dir / "error.txt"
with open(error_file, 'w') as f:
f.write(result.error)
result.files_created.append(str(error_file))
# 保存元数据
metadata_file = output_dir / "metadata.json"
with open(metadata_file, 'w') as f:
json.dump(result.metadata, f, indent=2)
result.files_created.append(str(metadata_file))
async def _generate_execution_report(self,
result: CodeExecutionResult,
request: CodeExecutionRequest) -> Dict[str, Any]:
"""生成执行报告"""
return {
"execution_summary": {
"success": result.success,
"execution_time": result.execution_time,
"memory_usage": result.memory_usage,
"files_created": len(result.files_created)
},
"code_analysis": {
"language": request.language.value,
"code_length": len(request.code),
"environment": request.environment.value
},
"performance_metrics": {
"efficiency_score": self._calculate_efficiency_score(result),
"resource_utilization": result.memory_usage
}
}
def _calculate_efficiency_score(self, result: CodeExecutionResult) -> float:
"""计算效率分数"""
# 基于执行时间和内存使用计算效率
time_score = max(0, 1 - result.execution_time / 300) # 5分钟为基准
memory_score = max(0, 1 - float(result.memory_usage.replace("MB", "")) / 1000) # 1GB为基准
return (time_score + memory_score) / 2
class BaseExecutionEnvironment(ABC):
"""基础执行环境"""
@abstractmethod
async def execute(self, request: CodeExecutionRequest) -> CodeExecutionResult:
"""执行代码"""
pass
class LocalExecutionEnvironment(BaseExecutionEnvironment):
"""本地执行环境"""
async def execute(self, request: CodeExecutionRequest) -> CodeExecutionResult:
"""本地执行代码"""
try:
# 创建临时文件
with tempfile.NamedTemporaryFile(mode='w', suffix='.py', delete=False) as f:
f.write(request.code)
temp_file = f.name
# 执行代码
process = await asyncio.create_subprocess_exec(
sys.executable, temp_file,
stdout=asyncio.subprocess.PIPE,
stderr=asyncio.subprocess.PIPE,
cwd=request.working_directory,
timeout=request.timeout
)
stdout, stderr = await process.communicate()
# 清理临时文件
os.unlink(temp_file)
return CodeExecutionResult(
success=process.returncode == 0,
output=stdout.decode('utf-8'),
error=stderr.decode('utf-8') if stderr else None,
return_code=process.returncode
)
except asyncio.TimeoutError:
return CodeExecutionResult(
success=False,
output="",
error=f"Execution timeout after {request.timeout} seconds",
return_code=-1
)
except Exception as e:
return CodeExecutionResult(
success=False,
output="",
error=f"Execution failed: {str(e)}",
return_code=-1
)
class DockerExecutionEnvironment(BaseExecutionEnvironment):
"""Docker执行环境"""
def __init__(self):
try:
self.client = docker.from_env()
except:
self.client = None
async def execute(self, request: CodeExecutionRequest) -> CodeExecutionResult:
"""Docker环境中执行代码"""
if not self.client:
return CodeExecutionResult(
success=False,
output="",
error="Docker not available",
return_code=-1
)
try:
# 创建临时文件
with tempfile.NamedTemporaryFile(mode='w', suffix=f'.{request.language.value}', delete=False) as f:
f.write(request.code)
temp_file = f.name
# 创建Docker容器
container = self.client.containers.run(
image=f"python:3.11-slim",
command=f"python {Path(temp_file).name}",
volumes={os.path.dirname(temp_file): {'bind': '/code', 'mode': 'rw'}},
working_dir='/code',
detach=True,
mem_limit=request.max_memory,
cpu_quota=int(request.max_cpu * 100000), # CPU配额
timeout=request.timeout
)
# 等待执行完成
result = container.wait()
logs = container.logs().decode('utf-8')
# 清理容器和临时文件
container.remove()
os.unlink(temp_file)
return CodeExecutionResult(
success=result['StatusCode'] == 0,
output=logs,
return_code=result['StatusCode']
)
except Exception as e:
return CodeExecutionResult(
success=False,
output="",
error=f"Docker execution failed: {str(e)}",
return_code=-1
)
class SandboxExecutionEnvironment(BaseExecutionEnvironment):
"""沙箱执行环境"""
async def execute(self, request: CodeExecutionRequest) -> CodeExecutionResult:
"""沙箱环境中执行代码"""
# 实现受限的沙箱执行环境
# 这里是一个简化的实现
try:
# 创建受限的执行环境
restricted_globals = {
"__builtins__": {
"print": print,
"len": len,
"range": range,
"str": str,
"int": int,
"float": float,
"list": list,
"dict": dict,
"tuple": tuple,
"set": set,
"bool": bool,
"type": type,
"isinstance": isinstance,
"hasattr": hasattr,
"getattr": getattr,
"enumerate": enumerate,
"zip": zip,
"map": map,
"filter": filter,
"sum": sum,
"min": min,
"max": max,
"abs": abs,
"round": round,
"sorted": sorted,
"reversed": reversed,
"any": any,
"all": all,
"enumerate": enumerate,
"zip": zip,
"range": range,
"print": print
}
}
# 捕获输出
output_buffer = io.StringIO()
# 执行代码
with redirect_stdout(output_buffer), redirect_stderr(output_buffer):
exec(request.code, restricted_globals)
output = output_buffer.getvalue()
return CodeExecutionResult(
success=True,
output=output,
return_code=0
)
except Exception as e:
return CodeExecutionResult(
success=False,
output="",
error=f"Sandbox execution failed: {str(e)}",
return_code=-1
)
class JupyterExecutionEnvironment(BaseExecutionEnvironment):
"""Jupyter执行环境"""
async def execute(self, request: CodeExecutionRequest) -> CodeExecutionResult:
"""Jupyter环境中执行代码"""
try:
# 这里应该集成实际的Jupyter内核
# 模拟Jupyter执行
# 将代码分割为单元格
cells = request.code.split("# %%")
outputs = []
for i, cell_code in enumerate(cells):
if cell_code.strip():
# 模拟单元格执行
cell_output = f"Cell {i+1} output: Executed {len(cell_code)} characters"
outputs.append(cell_output)
return CodeExecutionResult(
success=True,
output="\n".join(outputs),
metadata={"cell_count": len(cells)},
return_code=0
)
except Exception as e:
return CodeExecutionResult(
success=False,
output="",
error=f"Jupyter execution failed: {str(e)}",
return_code=-1
)
class CodeSecurityChecker:
"""代码安全检查器"""
async def check_code_security(self, request: CodeExecutionRequest) -> Dict[str, Any]:
"""检查代码安全性"""
security_issues = []
# 检查危险导入
dangerous_imports = self._check_dangerous_imports(request.code, request.language)
if dangerous_imports:
security_issues.append(f"Dangerous imports found: {dangerous_imports}")
# 检查危险函数调用
dangerous_calls = self._check_dangerous_calls(request.code, request.language)
if dangerous_calls:
security_issues.append(f"Dangerous function calls found: {dangerous_calls}")
# 检查文件系统访问
file_access = self._check_file_system_access(request.code, request.language)
if file_access:
security_issues.append(f"File system access detected: {file_access}")
# 检查网络访问
network_access = self._check_network_access(request.code, request.language)
if network_access:
security_issues.append(f"Network access detected: {network_access}")
is_safe = len(security_issues) == 0
return {
"is_safe": is_safe,
"issues": security_issues,
"reason": "No security issues found" if is_safe else "; ".join(security_issues)
}
def _check_dangerous_imports(self, code: str, language: CodeLanguage) -> List[str]:
"""检查危险导入"""
dangerous_imports = []
if language == CodeLanguage.PYTHON:
dangerous_modules = [
"os", "sys", "subprocess", "socket", "requests",
"urllib", "ftplib", "smtplib", "sqlite3", "pickle"
]
for module in dangerous_modules:
if f"import {module}" in code or f"from {module}" in code:
dangerous_imports.append(module)
return dangerous_imports
def _check_dangerous_calls(self, code: str, language: CodeLanguage) -> List[str]:
"""检查危险函数调用"""
dangerous_calls = []
if language == CodeLanguage.PYTHON:
dangerous_functions = [
"eval", "exec", "compile", "__import__", "open",
"input", "raw_input", "file", "reload"
]
for func in dangerous_functions:
if f"{func}(" in code:
dangerous_calls.append(func)
return dangerous_calls
def _check_file_system_access(self, code: str, language: CodeLanguage) -> List[str]:
"""检查文件系统访问"""
file_access = []
if language == CodeLanguage.PYTHON:
file_patterns = [
"open(", "file(", "os.remove", "os.rename",
"os.mkdir", "os.rmdir", "shutil."
]
for pattern in file_patterns:
if pattern in code:
file_access.append(pattern)
return file_access
def _check_network_access(self, code: str, language: CodeLanguage) -> List[str]:
"""检查网络访问"""
network_access = []
if language == CodeLanguage.PYTHON:
network_patterns = [
"socket.", "requests.", "urllib.", "http.",
"ftp.", "smtp.", "telnet."
]
for pattern in network_patterns:
if pattern in code:
network_access.append(pattern)
return network_access
class CodeGenerator:
"""代码生成器"""
async def generate_code(self,
requirements: str,
language: CodeLanguage,
context: Dict[str, Any] = None) -> str:
"""生成代码"""
# 基于需求和上下文生成代码
# 这里应该集成实际的代码生成模型
if language == CodeLanguage.PYTHON:
return self._generate_python_code(requirements, context)
elif language == CodeLanguage.JAVASCRIPT:
return self._generate_javascript_code(requirements, context)
else:
return f"# Generated code for: {requirements}\n# Language: {language.value}"
def _generate_python_code(self, requirements: str, context: Dict[str, Any]) -> str:
"""生成Python代码"""
return f"""
# Generated Python code
# Requirements: {requirements}
def main():
print("Generated code execution")
# TODO: Implement based on requirements
pass
if __name__ == "__main__":
main()
"""
def _generate_javascript_code(self, requirements: str, context: Dict[str, Any]) -> str:
"""生成JavaScript代码"""
return f"""
// Generated JavaScript code
// Requirements: {requirements}
function main() {{
console.log("Generated code execution");
// TODO: Implement based on requirements
}}
main();
"""
class CodeDebugger:
"""代码调试器"""
async def setup_debug_environment(self, request: CodeExecutionRequest) -> Dict[str, Any]:
"""设置调试环境"""
return {
"breakpoints": [],
"watch_variables": [],
"debug_mode": True,
"request": request
}
async def analyze_debug_info(self, debug_info: Dict[str, Any]) -> Dict[str, Any]:
"""分析调试信息"""
# 分析调试信息,识别问题
issues = []
if "exceptions" in debug_info:
issues.extend(debug_info["exceptions"])
if "variable_states" in debug_info:
# 分析变量状态
pass
return {
"has_issues": len(issues) > 0,
"issues": issues,
"recommendations": self._generate_fix_recommendations(issues)
}
async def auto_fix_code(self,
original_request: CodeExecutionRequest,
debug_analysis: Dict[str, Any]) -> CodeExecutionRequest:
"""自动修复代码"""
# 基于调试分析修复代码
fixed_code = original_request.code
for issue in debug_analysis["issues"]:
if "SyntaxError" in issue:
fixed_code = self._fix_syntax_error(fixed_code, issue)
elif "NameError" in issue:
fixed_code = self._fix_name_error(fixed_code, issue)
elif "TypeError" in issue:
fixed_code = self._fix_type_error(fixed_code, issue)
# 创建新的请求
fixed_request = CodeExecutionRequest(
code=fixed_code,
language=original_request.language,
environment=original_request.environment,
timeout=original_request.timeout,
metadata={**original_request.metadata, "auto_fixed": True}
)
return fixed_request
def _generate_fix_recommendations(self, issues: List[str]) -> List[str]:
"""生成修复建议"""
recommendations = []
for issue in issues:
if "SyntaxError" in issue:
recommendations.append("Check Python syntax and indentation")
elif "NameError" in issue:
recommendations.append("Ensure all variables are properly defined")
elif "TypeError" in issue:
recommendations.append("Check data types and function arguments")
return recommendations
def _fix_syntax_error(self, code: str, error: str) -> str:
"""修复语法错误"""
# 实现语法错误修复逻辑
return code
def _fix_name_error(self, code: str, error: str) -> str:
"""修复名称错误"""
# 实现名称错误修复逻辑
return code
def _fix_type_error(self, code: str, error: str) -> str:
"""修复类型错误"""
# 实现类型错误修复逻辑
return code
async def cleanup_debug_environment(self, debug_context: Dict[str, Any]) -> None:
"""清理调试环境"""
# 清理调试资源
pass
class PerformanceMonitor:
"""性能监控器"""
async def record_execution(self,
request: CodeExecutionRequest,
result: CodeExecutionResult) -> None:
"""记录执行"""
# 记录执行性能指标
performance_data = {
"request_id": f"req_{datetime.now().timestamp()}",
"language": request.language.value,
"environment": request.environment.value,
"execution_time": result.execution_time,
"memory_usage": result.memory_usage,
"success": result.success,
"code_length": len(request.code),
"timestamp": datetime.now().isoformat()
}
# 这里可以将数据保存到数据库或发送到监控系统
print(f"Performance data: {performance_data}")
# 使用示例
async def code_execution_example():
"""代码执行示例"""
# 创建代码执行器
executor = AutoGenCodeExecutor()
# 创建执行请求
request = CodeExecutionRequest(
code="""
import numpy as np
import matplotlib.pyplot as plt
# 生成数据
x = np.linspace(0, 10, 100)
y = np.sin(x)
# 创建图表
plt.figure(figsize=(10, 6))
plt.plot(x, y, 'b-', label='sin(x)')
plt.xlabel('x')
plt.ylabel('y')
plt.title('Sine Wave')
plt.legend()
plt.grid(True)
# 保存图表
plt.savefig('sine_wave.png', dpi=150, bbox_inches='tight')
plt.show()
print("Chart generated successfully!")
""",
language=CodeLanguage.PYTHON,
environment=ExecutionEnvironment.DOCKER,
timeout=60,
max_memory="2GB",
allowed_imports=["numpy", "matplotlib"]
)
# 执行代码
result = await executor.execute_code(request)
print(f"Execution success: {result.success}")
print(f"Output: {result.output}")
if result.error:
print(f"Error: {result.error}")
print(f"Execution time: {result.execution_time}s")
print(f"Files created: {result.files_created}")
return executor
3. 多智能体编排算法
# AutoGen多智能体编排算法
from typing import Dict, List, Any, Optional, Callable
from dataclasses import dataclass, field
from enum import Enum
import asyncio
import json
from datetime import datetime
from abc import ABC, abstractmethod
import networkx as nx
from collections import defaultdict
class AgentRole(Enum):
"""智能体角色枚举"""
COORDINATOR = "coordinator"
EXECUTOR = "executor"
REVIEWER = "reviewer"
SPECIALIST = "specialist"
USER_PROXY = "user_proxy"
class ConversationPattern(Enum):
"""对话模式枚举"""
ROUND_ROBIN = "round_robin"
HIERARCHICAL = "hierarchical"
PEER_TO_PEER = "peer_to_peer"
MARKETPLACE = "marketplace"
PIPELINE = "pipeline"
@dataclass
class AgentCapability:
"""智能体能力"""
name: str
description: str
required_skills: List[str]
performance_history: List[float] = field(default_factory=list)
@dataclass
class TaskRequirement:
"""任务需求"""
task_id: str
required_capabilities: List[str]
priority: int
deadline: Optional[datetime] = None
constraints: List[str] = field(default_factory=list)
@dataclass
class AgentProfile:
"""智能体档案"""
agent_id: str
name: str
role: AgentRole
capabilities: List[AgentCapability]
current_load: float = 0.0
performance_score: float = 0.8
availability: bool = True
metadata: Dict[str, Any] = field(default_factory=dict)
@dataclass
class OrchestrationDecision:
"""编排决策"""
agent_assignments: Dict[str, List[str]] # task_id -> [agent_ids]
conversation_topology: Dict[str, Any]
coordination_strategy: str
conflict_resolution_plan: Dict[str, Any]
performance_optimization: Dict[str, Any]
class AutoGenMultiAgentOrchestrator:
"""AutoGen多智能体编排器"""
def __init__(self):
self.agents: Dict[str, AgentProfile] = {}
self.task_queue: List[TaskRequirement] = []
self.orchestration_history: List[Dict[str, Any]] = []
self.performance_tracker = PerformanceTracker()
self.conflict_resolver = ConflictResolver()
self.load_balancer = LoadBalancer()
self.consensus_mechanism = ConsensusMechanism()
async def register_agent(self, agent_profile: AgentProfile) -> str:
"""注册智能体"""
# 验证智能体档案
validation_result = await self._validate_agent_profile(agent_profile)
if not validation_result["is_valid"]:
raise ValueError(f"Invalid agent profile: {validation_result['error']}")
# 分配智能体ID
agent_id = agent_profile.agent_id or f"agent_{agent_profile.name}_{datetime.now().timestamp()}"
agent_profile.agent_id = agent_id
# 添加到注册表
self.agents[agent_id] = agent_profile
# 初始化性能跟踪
await self.performance_tracker.initialize_agent_tracking(agent_id)
return agent_id
async def submit_task(self, task_requirement: TaskRequirement) -> str:
"""提交任务"""
# 验证任务需求
validation_result = await self._validate_task_requirement(task_requirement)
if not validation_result["is_valid"]:
raise ValueError(f"Invalid task requirement: {validation_result['error']}")
# 添加到任务队列
self.task_queue.append(task_requirement)
# 触发编排决策
await self._trigger_orchestration()
return task_requirement.task_id
async def create_conversation_group(self,
task_ids: List[str],
pattern: ConversationPattern,
constraints: Dict[str, Any] = None) -> str:
"""创建对话组"""
# 分析任务需求
task_requirements = [task for task in self.task_queue if task.task_id in task_ids]
# 制定编排决策
orchestration_decision = await self._make_orchestration_decision(
task_requirements,
pattern,
constraints
)
# 创建对话拓扑
conversation_topology = await self._create_conversation_topology(
orchestration_decision,
pattern
)
# 初始化智能体间的对话
conversation_group_id = await self._initialize_agent_conversations(
orchestration_decision,
conversation_topology
)
# 记录编排历史
self.orchestration_history.append({
"timestamp": datetime.now().isoformat(),
"task_ids": task_ids,
"pattern": pattern.value,
"decision": orchestration_decision,
"conversation_group_id": conversation_group_id
})
return conversation_group_id
async def _make_orchestration_decision(self,
task_requirements: List[TaskRequirement],
pattern: ConversationPattern,
constraints: Dict[str, Any]) -> OrchestrationDecision:
"""制定编排决策"""
# 1. 能力匹配
capability_matching = await self._match_capabilities(task_requirements)
# 2. 负载均衡
load_balancing = await self.load_balancer.optimize_agent_assignment(
capability_matching,
self.agents
)
# 3. 冲突检测和解决
conflict_analysis = await self.conflict_resolver.analyze_conflicts(
load_balancing,
self.agents
)
conflict_resolution = await self.conflict_resolver.resolve_conflicts(
conflict_analysis
)
# 4. 性能优化
performance_optimization = await self._optimize_performance(
conflict_resolution,
task_requirements
)
# 5. 共识达成
consensus_result = await self.consensus_mechanism.reach_consensus(
performance_optimization,
self.agents
)
orchestration_decision = OrchestrationDecision(
agent_assignments=consensus_result["agent_assignments"],
conversation_topology=consensus_result["topology"],
coordination_strategy=consensus_result["coordination_strategy"],
conflict_resolution_plan=conflict_resolution,
performance_optimization=performance_optimization
)
return orchestration_decision
async def _match_capabilities(self, task_requirements: List[TaskRequirement]) -> Dict[str, List[str]]:
"""匹配能力"""
capability_matching = {}
for task in task_requirements:
suitable_agents = []
for agent_id, agent in self.agents.items():
# 检查智能体是否具备所需能力
agent_capabilities = [cap.name for cap in agent.capabilities]
# 计算能力匹配度
match_score = self._calculate_capability_match(
task.required_capabilities,
agent_capabilities
)
# 检查其他约束条件
constraints_satisfied = await self._check_constraints(
task,
agent
)
if match_score > 0.7 and constraints_satisfied: # 匹配度阈值
suitable_agents.append({
"agent_id": agent_id,
"match_score": match_score,
"agent": agent
})
# 按匹配度排序
suitable_agents.sort(key=lambda x: x["match_score"], reverse=True)
capability_matching[task.task_id] = [agent["agent_id"] for agent in suitable_agents]
return capability_matching
def _calculate_capability_match(self,
required_capabilities: List[str],
agent_capabilities: List[str]) -> float:
"""计算能力匹配度"""
if not required_capabilities:
return 1.0
# 计算匹配度
matched_capabilities = set(required_capabilities) & set(agent_capabilities)
match_ratio = len(matched_capabilities) / len(required_capabilities)
# 考虑能力的重要性权重
capability_weights = {
"code_generation": 1.2,
"code_review": 1.1,
"testing": 1.0,
"documentation": 0.9,
"analysis": 1.0
}
weighted_score = 0.0
total_weight = 0.0
for capability in matched_capabilities:
weight = capability_weights.get(capability, 1.0)
weighted_score += weight
total_weight += weight
if total_weight > 0:
weighted_match_ratio = weighted_score / total_weight
else:
weighted_match_ratio = match_ratio
return weighted_match_ratio
async def _check_constraints(self, task: TaskRequirement, agent: AgentProfile) -> bool:
"""检查约束条件"""
# 检查负载约束
if agent.current_load > 0.8: # 负载超过80%
return False
# 检查可用性
if not agent.availability:
return False
# 检查截止时间约束
if task.deadline:
time_available = (task.deadline - datetime.now()).total_seconds() / 3600 # 小时
if time_available < 1: # 少于1小时
return False
# 检查特定约束
for constraint in task.constraints:
if constraint == "high_performance_required" and agent.performance_score < 0.8:
return False
elif constraint == "specialist_required" and agent.role != AgentRole.SPECIALIST:
return False
return True
async def _create_conversation_topology(self,
decision: OrchestrationDecision,
pattern: ConversationPattern) -> Dict[str, Any]:
"""创建对话拓扑"""
if pattern == ConversationPattern.ROUND_ROBIN:
return self._create_round_robin_topology(decision)
elif pattern == ConversationPattern.HIERARCHICAL:
return self._create_hierarchical_topology(decision)
elif pattern == ConversationPattern.PEER_TO_PEER:
return self._create_peer_to_peer_topology(decision)
elif pattern == ConversationPattern.MARKETPLACE:
return self._create_marketplace_topology(decision)
elif pattern == ConversationPattern.PIPELINE:
return self._create_pipeline_topology(decision)
else:
return self._create_default_topology(decision)
def _create_round_robin_topology(self, decision: OrchestrationDecision) -> Dict[str, Any]:
"""创建轮询拓扑"""
agent_ids = []
for task_agents in decision.agent_assignments.values():
agent_ids.extend(task_agents)
# 去重并保持顺序
unique_agents = list(dict.fromkeys(agent_ids))
return {
"type": "round_robin",
"agents": unique_agents,
"current_index": 0,
"message_flow": "sequential"
}
def _create_hierarchical_topology(self, decision: OrchestrationDecision) -> Dict[str, Any]:
"""创建层次拓扑"""
# 识别协调者
coordinator = None
executors = []
for agent_id in self.agents.keys():
if self.agents[agent_id].role == AgentRole.COORDINATOR:
coordinator = agent_id
else:
executors.append(agent_id)
if not coordinator and executors:
coordinator = executors[0] # 默认第一个为协调者
return {
"type": "hierarchical",
"coordinator": coordinator,
"executors": executors,
"message_flow": "centralized"
}
def _create_peer_to_peer_topology(self, decision: OrchestrationDecision) -> Dict[str, Any]:
"""创建点对点拓扑"""
agent_ids = list(self.agents.keys())
# 创建完全连接图
connections = []
for i, agent1 in enumerate(agent_ids):
for j, agent2 in enumerate(agent_ids):
if i < j: # 避免重复连接
connections.append((agent1, agent2))
return {
"type": "peer_to_peer",
"agents": agent_ids,
"connections": connections,
"message_flow": "decentralized"
}
def _create_marketplace_topology(self, decision: OrchestrationDecision) -> Dict[str, Any]:
"""创建市场拓扑"""
return {
"type": "marketplace",
"agents": list(self.agents.keys()),
"bidding_mechanism": "second_price",
"allocation_strategy": "efficiency_maximization",
"message_flow": "auction_based"
}
def _create_pipeline_topology(self, decision: OrchestrationDecision) -> Dict[str, Any]:
"""创建管道拓扑"""
# 按任务顺序排列智能体
pipeline_stages = []
for task_id, agent_ids in decision.agent_assignments.items():
pipeline_stages.append({
"task_id": task_id,
"agents": agent_ids
})
return {
"type": "pipeline",
"stages": pipeline_stages,
"message_flow": "sequential_pipeline"
}
async def _initialize_agent_conversations(self,
decision: OrchestrationDecision,
topology: Dict[str, Any]) -> str:
"""初始化智能体间对话"""
conversation_group_id = f"group_{datetime.now().timestamp()}"
# 根据拓扑结构创建对话组
if topology["type"] == "round_robin":
await self._setup_round_robin_conversations(conversation_group_id, topology)
elif topology["type"] == "hierarchical":
await self._setup_hierarchical_conversations(conversation_group_id, topology)
elif topology["type"] == "peer_to_peer":
await self._setup_peer_to_peer_conversations(conversation_group_id, topology)
elif topology["type"] == "marketplace":
await self._setup_marketplace_conversations(conversation_group_id, topology)
elif topology["type"] == "pipeline":
await self._setup_pipeline_conversations(conversation_group_id, topology)
return conversation_group_id
async def _setup_round_robin_conversations(self, group_id: str, topology: Dict[str, Any]) -> None:
"""设置轮询对话"""
# 创建轮询对话规范
agents = topology["agents"]
for i, agent_id in enumerate(agents):
next_agent = agents[(i + 1) % len(agents)]
# 创建对话规范
conversation_spec = {
"type": "round_robin",
"current_agent": agent_id,
"next_agent": next_agent,
"group_id": group_id
}
# 初始化对话
await self._initialize_agent_conversation(agent_id, conversation_spec)
async def _setup_hierarchical_conversations(self, group_id: str, topology: Dict[str, Any]) -> None:
"""设置层次对话"""
coordinator = topology["coordinator"]
executors = topology["executors"]
# 协调者与每个执行者建立对话
for executor in executors:
conversation_spec = {
"type": "hierarchical",
"coordinator": coordinator,
"executor": executor,
"group_id": group_id
}
await self._initialize_agent_conversation(coordinator, conversation_spec)
await self._initialize_agent_conversation(executor, conversation_spec)
async def _setup_peer_to_peer_conversations(self, group_id: str, topology: Dict[str, Any]) -> None:
"""设置点对点对话"""
connections = topology["connections"]
for agent1, agent2 in connections:
conversation_spec = {
"type": "peer_to_peer",
"agent1": agent1,
"agent2": agent2,
"group_id": group_id
}
await self._initialize_agent_conversation(agent1, conversation_spec)
await self._initialize_agent_conversation(agent2, conversation_spec)
async def _setup_marketplace_conversations(self, group_id: str, topology: Dict[str, Any]) -> None:
"""设置市场对话"""
agents = topology["agents"]
# 创建市场对话规范
marketplace_spec = {
"type": "marketplace",
"agents": agents,
"bidding_rules": await self._create_bidding_rules(),
"allocation_mechanism": topology["allocation_strategy"],
"group_id": group_id
}
# 广播给所有智能体
for agent_id in agents:
await self._initialize_agent_conversation(agent_id, marketplace_spec)
async def _setup_pipeline_conversations(self, group_id: str, topology: Dict[str, Any]) -> None:
"""设置管道对话"""
stages = topology["stages"]
for i, stage in enumerate(stages):
if i < len(stages) - 1:
current_agents = stage["agents"]
next_agents = stages[i + 1]["agents"]
# 创建阶段间对话
pipeline_spec = {
"type": "pipeline",
"current_stage": i,
"current_agents": current_agents,
"next_agents": next_agents,
"group_id": group_id
}
# 初始化当前阶段智能体的对话
for agent in current_agents:
await self._initialize_agent_conversation(agent, pipeline_spec)
async def _initialize_agent_conversation(self, agent_id: str, conversation_spec: Dict[str, Any]) -> None:
"""初始化智能体对话"""
# 这里应该集成实际的对话初始化逻辑
# 例如调用AutoGen的对话引擎
agent = self.agents.get(agent_id)
if agent:
# 更新智能体状态
agent.metadata["current_conversation"] = conversation_spec
agent.metadata["last_conversation_update"] = datetime.now().isoformat()
async def _create_bidding_rules(self) -> Dict[str, Any]:
"""创建竞价规则"""
return {
"bid_format": {"price": float, "quality": float, "time_estimate": int},
"evaluation_criteria": ["price", "quality", "time", "reputation"],
"winner_selection": "multi_criteria_optimization",
"payment_rule": "second_price_auction"
}
async def _optimize_performance(self,
agent_assignments: Dict[str, List[str]],
task_requirements: List[TaskRequirement]) -> Dict[str, Any]:
"""优化性能"""
# 计算系统总负载
total_load = sum(agent.current_load for agent in self.agents.values())
avg_load = total_load / len(self.agents) if self.agents else 0
# 计算任务完成时间估计
estimated_completion_time = await self._estimate_completion_time(
agent_assignments,
task_requirements
)
# 计算资源利用率
resource_utilization = await self._calculate_resource_utilization(agent_assignments)
# 性能优化建议
optimization_recommendations = []
# 检查负载均衡
if avg_load > 0.7:
optimization_recommendations.append("Consider adding more agents to reduce load")
# 检查任务分配效率
for task_id, assigned_agents in agent_assignments.items():
if len(assigned_agents) > 3: # 过多智能体参与
optimization_recommendations.append(f"Task {task_id} has too many agents assigned")
return {
"total_load": total_load,
"average_load": avg_load,
"estimated_completion_time": estimated_completion_time,
"resource_utilization": resource_utilization,
"optimization_recommendations": optimization_recommendations,
"efficiency_score": self._calculate_system_efficiency(agent_assignments)
}
async def _estimate_completion_time(self,
agent_assignments: Dict[str, List[str]],
task_requirements: List[TaskRequirement]) -> float:
"""估计完成时间"""
total_time = 0.0
for task in task_requirements:
if task.task_id in agent_assignments:
assigned_agents = agent_assignments[task.task_id]
# 基于智能体性能计算任务完成时间
agent_performance_scores = []
for agent_id in assigned_agents:
if agent_id in self.agents:
agent_performance_scores.append(self.agents[agent_id].performance_score)
if agent_performance_scores:
avg_performance = sum(agent_performance_scores) / len(agent_performance_scores)
# 假设基础任务时间为1小时,根据性能调整
task_time = 1.0 / avg_performance
total_time += task_time
return total_time
async def _calculate_resource_utilization(self, agent_assignments: Dict[str, List[str]]) -> Dict[str, float]:
"""计算资源利用率"""
utilization = {}
for agent_id in self.agents.keys():
assigned_tasks = sum(1 for task_agents in agent_assignments.values() if agent_id in task_agents)
utilization[agent_id] = min(1.0, assigned_tasks / 5) # 假设每个智能体最多处理5个任务
return utilization
def _calculate_system_efficiency(self, agent_assignments: Dict[str, List[str]]) -> float:
"""计算系统效率"""
# 基于负载均衡和任务分配计算效率
loads = [agent.current_load for agent in self.agents.values()]
if not loads:
return 0.0
# 计算负载方差(越低越好)
avg_load = sum(loads) / len(loads)
variance = sum((load - avg_load) ** 2 for load in loads) / len(loads)
# 转换为效率分数(0-1)
efficiency = max(0, 1 - variance)
return efficiency
async def _validate_agent_profile(self, agent_profile: AgentProfile) -> Dict[str, Any]:
"""验证智能体档案"""
errors = []
if not agent_profile.name:
errors.append("Agent name is required")
if not agent_profile.capabilities:
errors.append("Agent must have at least one capability")
if agent_profile.performance_score < 0 or agent_profile.performance_score > 1:
errors.append("Performance score must be between 0 and 1")
return {
"is_valid": len(errors) == 0,
"error": "; ".join(errors) if errors else None
}
async def _validate_task_requirement(self, task_requirement: TaskRequirement) -> Dict[str, Any]:
"""验证任务需求"""
errors = []
if not task_requirement.task_id:
errors.append("Task ID is required")
if not task_requirement.required_capabilities:
errors.append("Task must have at least one required capability")
if task_requirement.priority < 0:
errors.append("Task priority must be non-negative")
if task_requirement.deadline and task_requirement.deadline < datetime.now():
errors.append("Task deadline cannot be in the past")
return {
"is_valid": len(errors) == 0,
"error": "; ".join(errors) if errors else None
}
async def _trigger_orchestration(self) -> None:
"""触发编排"""
# 如果有待处理的任务,触发编排决策
if self.task_queue:
# 这里可以实现更复杂的触发逻辑
# 例如基于任务优先级、截止时间等
pass
class PerformanceTracker:
"""性能跟踪器"""
def __init__(self):
self.agent_performance: Dict[str, List[Dict[str, Any]]] = {}
self.system_metrics: List[Dict[str, Any]] = []
async def initialize_agent_tracking(self, agent_id: str) -> None:
"""初始化智能体跟踪"""
if agent_id not in self.agent_performance:
self.agent_performance[agent_id] = []
async def record_task_completion(self,
agent_id: str,
task_id: str,
completion_time: float,
success: bool) -> None:
"""记录任务完成"""
performance_record = {
"task_id": task_id,
"completion_time": completion_time,
"success": success,
"timestamp": datetime.now().isoformat()
}
if agent_id in self.agent_performance:
self.agent_performance[agent_id].append(performance_record)
async def get_agent_performance_score(self, agent_id: str) -> float:
"""获取智能体性能分数"""
if agent_id not in self.agent_performance or not self.agent_performance[agent_id]:
return 0.8 # 默认性能分数
recent_tasks = self.agent_performance[agent_id][-10:] # 最近10个任务
if not recent_tasks:
return 0.8
success_rate = sum(1 for task in recent_tasks if task["success"]) / len(recent_tasks)
avg_completion_time = sum(task["completion_time"] for task in recent_tasks) / len(recent_tasks)
# 基于成功率和完成时间计算性能分数
time_score = max(0, 1 - avg_completion_time / 3600) # 1小时为基准
performance_score = (success_rate + time_score) / 2
return min(1.0, max(0.0, performance_score))
class ConflictResolver:
"""冲突解决器"""
async def analyze_conflicts(self,
agent_assignments: Dict[str, List[str]],
agents: Dict[str, AgentProfile]) -> Dict[str, Any]:
"""分析冲突"""
conflicts = []
# 检查资源冲突
resource_conflicts = self._check_resource_conflicts(agent_assignments, agents)
conflicts.extend(resource_conflicts)
# 检查能力冲突
capability_conflicts = self._check_capability_conflicts(agent_assignments, agents)
conflicts.extend(capability_conflicts)
# 检查优先级冲突
priority_conflicts = self._check_priority_conflicts(agent_assignments, agents)
conflicts.extend(priority_conflicts)
return {
"conflicts": conflicts,
"severity": self._calculate_conflict_severity(conflicts),
"recommendations": self._generate_conflict_recommendations(conflicts)
}
def _check_resource_conflicts(self,
agent_assignments: Dict[str, List[str]],
agents: Dict[str, AgentProfile]) -> List[Dict[str, Any]]:
"""检查资源冲突"""
conflicts = []
# 检查智能体过载
agent_loads = defaultdict(int)
for task_id, assigned_agents in agent_assignments.items():
for agent_id in assigned_agents:
agent_loads[agent_id] += 1
for agent_id, load in agent_loads.items():
if agent_id in agents and load > 5: # 假设最大负载为5个任务
conflicts.append({
"type": "resource_overload",
"agent_id": agent_id,
"current_load": load,
"max_load": 5,
"severity": "high"
})
return conflicts
def _check_capability_conflicts(self,
agent_assignments: Dict[str, List[str]],
agents: Dict[str, AgentProfile]) -> List[Dict[str, Any]]:
"""检查能力冲突"""
conflicts = []
# 检查智能体是否具备所需能力
for task_id, assigned_agents in agent_assignments.items():
for agent_id in assigned_agents:
if agent_id in agents:
agent = agents[agent_id]
# 这里应该检查具体的能力匹配
# 简化实现
if agent.performance_score < 0.5:
conflicts.append({
"type": "capability_mismatch",
"agent_id": agent_id,
"task_id": task_id,
"severity": "medium"
})
return conflicts
def _check_priority_conflicts(self,
agent_assignments: Dict[str, List[str]],
agents: Dict[str, AgentProfile]) -> List[Dict[str, Any]]:
"""检查优先级冲突"""
conflicts = []
# 检查高优先级任务是否被分配给低性能智能体
# 简化实现
for task_id, assigned_agents in agent_assignments.items():
for agent_id in assigned_agents:
if agent_id in agents:
agent = agents[agent_id]
if agent.performance_score < 0.6 and len(assigned_agents) > 2:
conflicts.append({
"type": "priority_mismatch",
"agent_id": agent_id,
"task_id": task_id,
"severity": "low"
})
return conflicts
def _calculate_conflict_severity(self, conflicts: List[Dict[str, Any]]) -> str:
"""计算冲突严重程度"""
if not conflicts:
return "none"
high_severity = sum(1 for conflict in conflicts if conflict.get("severity") == "high")
medium_severity = sum(1 for conflict in conflicts if conflict.get("severity") == "medium")
if high_severity > 0:
return "high"
elif medium_severity > len(conflicts) * 0.3:
return "medium"
else:
return "low"
def _generate_conflict_recommendations(self, conflicts: List[Dict[str, Any]]) -> List[str]:
"""生成冲突解决建议"""
recommendations = []
conflict_types = set(conflict["type"] for conflict in conflicts)
if "resource_overload" in conflict_types:
recommendations.append("Redistribute tasks to balance agent loads")
if "capability_mismatch" in conflict_types:
recommendations.append("Reassign tasks to better-suited agents")
if "priority_mismatch" in conflict_types:
recommendations.append("Adjust task priorities and agent assignments")
return recommendations
async def resolve_conflicts(self, conflict_analysis: Dict[str, Any]) -> Dict[str, Any]:
"""解决冲突"""
conflicts = conflict_analysis["conflicts"]
resolution_plan = {
"resolved_conflicts": [],
"remaining_conflicts": [],
"resolution_actions": []
}
for conflict in conflicts:
if conflict["type"] == "resource_overload":
# 建议重新分配任务
resolution_plan["resolution_actions"].append({
"type": "redistribute_tasks",
"agent_id": conflict["agent_id"],
"reason": f"Agent {conflict['agent_id']} is overloaded"
})
resolution_plan["resolved_conflicts"].append(conflict)
elif conflict["type"] == "capability_mismatch":
# 建议重新分配智能体
resolution_plan["resolution_actions"].append({
"type": "reassign_agent",
"agent_id": conflict["agent_id"],
"task_id": conflict["task_id"],
"reason": f"Agent {conflict['agent_id']} may not be suitable for task {conflict['task_id']}"
})
resolution_plan["resolved_conflicts"].append(conflict)
else:
resolution_plan["remaining_conflicts"].append(conflict)
return resolution_plan
class LoadBalancer:
"""负载均衡器"""
async def optimize_agent_assignment(self,
capability_matching: Dict[str, List[str]],
agents: Dict[str, AgentProfile]) -> Dict[str, List[str]]:
"""优化智能体分配"""
optimized_assignments = {}
for task_id, suitable_agents in capability_matching.items():
# 按当前负载排序,优先选择负载较低的智能体
agent_loads = []
for agent_id in suitable_agents:
if agent_id in agents:
agent = agents[agent_id]
agent_loads.append({
"agent_id": agent_id,
"load": agent.current_load,
"performance": agent.performance_score
})
# 按负载和性能排序
agent_loads.sort(key=lambda x: (x["load"], -x["performance"]))
# 选择最优的智能体(最多3个)
selected_agents = [agent["agent_id"] for agent in agent_loads[:3]]
optimized_assignments[task_id] = selected_agents
return optimized_assignments
class ConsensusMechanism:
"""共识机制"""
async def reach_consensus(self,
agent_assignments: Dict[str, List[str]],
agents: Dict[str, AgentProfile]) -> Dict[str, Any]:
"""达成共识"""
# 简单的共识机制:检查大多数智能体是否同意
participating_agents = set()
for task_agents in agent_assignments.values():
participating_agents.update(task_agents)
total_agents = len(participating_agents)
consensus_threshold = 0.7 # 70%的同意阈值
# 模拟共识投票过程
approval_votes = 0
for agent_id in participating_agents:
if agent_id in agents:
agent = agents[agent_id]
# 基于智能体的性能和负载决定是否同意
if agent.performance_score > 0.6 and agent.current_load < 0.8:
approval_votes += 1
approval_ratio = approval_votes / total_agents if total_agents > 0 else 0
consensus_reached = approval_ratio >= consensus_threshold
return {
"consensus_reached": consensus_reached,
"approval_ratio": approval_ratio,
"agent_assignments": agent_assignments,
"coordination_strategy": "majority_vote" if consensus_reached else "hierarchical_decision",
"topology": await self._create_consensus_topology(agent_assignments, consensus_reached)
}
async def _create_consensus_topology(self,
agent_assignments: Dict[str, List[str]],
consensus_reached: bool) -> Dict[str, Any]:
"""创建共识拓扑"""
if consensus_reached:
return {
"type": "democratic",
"decision_making": "distributed",
"communication_pattern": "peer_to_peer"
}
else:
return {
"type": "hierarchical",
"decision_making": "centralized",
"communication_pattern": "star",
"coordinator": "default_coordinator"
}
# 使用示例
async def multi_agent_orchestration_example():
"""多智能体编排示例"""
# 创建编排器
orchestrator = AutoGenMultiAgentOrchestrator()
# 注册智能体
agents = [
AgentProfile(
agent_id="code_generator_1",
name="Python Code Generator",
role=AgentRole.EXECUTOR,
capabilities=[
AgentCapability("code_generation", "Generate Python code", ["python", "programming"]),
AgentCapability("code_optimization", "Optimize code performance", ["optimization"])
],
performance_score=0.9
),
AgentProfile(
agent_id="code_reviewer_1",
name="Code Reviewer",
role=AgentRole.REVIEWER,
capabilities=[
AgentCapability("code_review", "Review code quality", ["review", "quality"]),
AgentCapability("bug_detection", "Detect bugs and issues", ["debugging"])
],
performance_score=0.85
),
AgentProfile(
agent_id="tester_1",
name="Software Tester",
role=AgentRole.EXECUTOR,
capabilities=[
AgentCapability("testing", "Write and execute tests", ["testing", "qa"]),
AgentCapability("test_automation", "Automate testing processes", ["automation"])
],
performance_score=0.8
)
]
for agent in agents:
await orchestrator.register_agent(agent)
# 提交任务
tasks = [
TaskRequirement(
task_id="task_001",
required_capabilities=["code_generation", "code_optimization"],
priority=1,
deadline=datetime.now().replace(hour=23, minute=59, second=59)
),
TaskRequirement(
task_id="task_002",
required_capabilities=["code_review", "bug_detection"],
priority=2,
deadline=datetime.now().replace(hour=23, minute=59, second=59)
),
TaskRequirement(
task_id="task_003",
required_capabilities=["testing", "test_automation"],
priority=3,
deadline=datetime.now().replace(hour=23, minute=59, second=59)
)
]
for task in tasks:
await orchestrator.submit_task(task)
# 创建对话组
conversation_group_id = await orchestrator.create_conversation_group(
task_ids=["task_001", "task_002", "task_003"],
pattern=ConversationPattern.PIPELINE,
constraints={"max_agents_per_task": 2}
)
print(f"Created conversation group: {conversation_group_id}")
return orchestrator
4. 工具集成算法
# AutoGen工具集成算法
from typing import Dict, List, Any, Optional, Callable, Union
from dataclasses import dataclass, field
from enum import Enum
import asyncio
import json
import aiohttp
from datetime import datetime
from abc import ABC, abstractmethod
import importlib
import inspect
from pathlib import Path
class ToolType(Enum):
"""工具类型枚举"""
WEB_SEARCH = "web_search"
FILE_OPERATION = "file_operation"
DATABASE = "database"
API_CALL = "api_call"
CUSTOM_TOOL = "custom_tool"
CODE_EXECUTION = "code_execution"
DATA_ANALYSIS = "data_analysis"
class ToolStatus(Enum):
"""工具状态枚举"""
ACTIVE = "active"
INACTIVE = "inactive"
MAINTENANCE = "maintenance"
ERROR = "error"
@dataclass
class ToolParameter:
"""工具参数"""
name: str
type: str
description: str
required: bool = True
default_value: Any = None
validation_rules: List[str] = field(default_factory=list)
@dataclass
class ToolResult:
"""工具执行结果"""
success: bool
data: Any = None
error_message: Optional[str] = None
execution_time: float = 0.0
metadata: Dict[str, Any] = field(default_factory=dict)
@dataclass
class ToolSpecification:
"""工具规范"""
tool_id: str
name: str
description: str
tool_type: ToolType
parameters: List[ToolParameter]
return_type: str
timeout: int = 30
rate_limit: int = 100 # 每小时最大调用次数
required_permissions: List[str] = field(default_factory=list)
dependencies: List[str] = field(default_factory=list)
class AutoGenToolIntegrationSystem:
"""AutoGen工具集成系统"""
def __init__(self):
self.tools: Dict[str, ToolSpecification] = {}
self.tool_instances: Dict[str, 'BaseTool'] = {}
self.tool_registry = ToolRegistry()
self.permission_manager = PermissionManager()
self.rate_limiter = RateLimiter()
self.execution_monitor = ExecutionMonitor()
self.error_handler = ErrorHandler()
self.cache_manager = CacheManager()
async def register_tool(self, tool_specification: ToolSpecification, tool_instance: 'BaseTool') -> str:
"""注册工具"""
# 验证工具规范
validation_result = await self._validate_tool_specification(tool_specification)
if not validation_result["is_valid"]:
raise ValueError(f"Invalid tool specification: {validation_result['error']}")
# 检查权限
permission_result = await self.permission_manager.check_tool_permissions(tool_specification)
if not permission_result["has_permission"]:
raise PermissionError(f"Tool registration denied: {permission_result['reason']}")
# 注册工具
tool_id = tool_specification.tool_id or f"tool_{tool_specification.name}_{datetime.now().timestamp()}"
tool_specification.tool_id = tool_id
self.tools[tool_id] = tool_specification
self.tool_instances[tool_id] = tool_instance
# 初始化工具
await tool_instance.initialize()
# 添加到注册表
await self.tool_registry.register_tool(tool_specification, tool_instance)
return tool_id
async def execute_tool(self,
tool_id: str,
parameters: Dict[str, Any],
context: Dict[str, Any] = None) -> ToolResult:
"""执行工具"""
try:
# 检查工具是否存在
if tool_id not in self.tools:
return ToolResult(
success=False,
error_message=f"Tool {tool_id} not found"
)
tool_spec = self.tools[tool_id]
tool_instance = self.tool_instances[tool_id]
# 检查工具状态
if tool_spec.status != ToolStatus.ACTIVE:
return ToolResult(
success=False,
error_message=f"Tool {tool_id} is not active (status: {tool_spec.status.value})"
)
# 检查权限
permission_result = await self.permission_manager.check_execution_permission(
tool_id,
context
)
if not permission_result["has_permission"]:
return ToolResult(
success=False,
error_message=f"Execution permission denied: {permission_result['reason']}"
)
# 检查速率限制
rate_limit_result = await self.rate_limiter.check_rate_limit(tool_id, context)
if not rate_limit_result["allowed"]:
return ToolResult(
success=False,
error_message=f"Rate limit exceeded: {rate_limit_result['reason']}"
)
# 检查缓存
cache_key = await self.cache_manager.generate_cache_key(tool_id, parameters)
cached_result = await self.cache_manager.get_cached_result(cache_key)
if cached_result:
return cached_result
# 验证参数
validation_result = await self._validate_parameters(tool_spec, parameters)
if not validation_result["is_valid"]:
return ToolResult(
success=False,
error_message=f"Parameter validation failed: {validation_result['error']}"
)
# 执行工具
start_time = datetime.now()
execution_result = await tool_instance.execute(parameters, context)
execution_time = (datetime.now() - start_time).total_seconds()
# 记录执行
await self.execution_monitor.record_execution(
tool_id,
parameters,
execution_result,
execution_time,
context
)
# 缓存结果
if execution_result.success:
await self.cache_manager.cache_result(cache_key, execution_result)
return execution_result
except Exception as e:
# 错误处理
error_result = await self.error_handler.handle_tool_error(
tool_id,
parameters,
e,
context
)
return error_result
async def batch_execute_tools(self,
tool_executions: List[Dict[str, Any]],
context: Dict[str, Any] = None) -> List[ToolResult]:
"""批量执行工具"""
results = []
# 并行执行工具
tasks = []
for execution in tool_executions:
tool_id = execution["tool_id"]
parameters = execution["parameters"]
task = self.execute_tool(tool_id, parameters, context)
tasks.append(task)
# 等待所有工具执行完成
if tasks:
results = await asyncio.gather(*tasks, return_exceptions=True)
# 处理异常
for i, result in enumerate(results):
if isinstance(result, Exception):
results[i] = ToolResult(
success=False,
error_message=f"Tool execution failed: {str(result)}"
)
return results
async def discover_tools(self, query: str, tool_type: ToolType = None) -> List[ToolSpecification]:
"""发现工具"""
# 基于查询和类型过滤工具
matching_tools = []
for tool_spec in self.tools.values():
# 检查类型过滤
if tool_type and tool_spec.tool_type != tool_type:
continue
# 检查查询匹配
query_match = await self._match_tool_query(query, tool_spec)
if query_match["score"] > 0.5: # 匹配度阈值
matching_tools.append(tool_spec)
# 按匹配度排序
matching_tools.sort(
key=lambda tool: self._match_tool_query(query, tool)["score"],
reverse=True
)
return matching_tools
async def get_tool_recommendations(self,
context: Dict[str, Any],
max_recommendations: int = 5) -> List[Dict[str, Any]]:
"""获取工具推荐"""
recommendations = []
# 基于上下文分析工具需求
tool_needs = await self._analyze_tool_needs(context)
for need in tool_needs:
# 查找匹配的工具
matching_tools = await self.discover_tools(need["description"], need.get("tool_type"))
for tool_spec in matching_tools[:max_recommendations]:
# 计算推荐分数
recommendation_score = await self._calculate_recommendation_score(
tool_spec,
need,
context
)
recommendations.append({
"tool_spec": tool_spec,
"need": need,
"score": recommendation_score,
"reason": f"Matches requirement: {need['description']}"
})
# 按推荐分数排序
recommendations.sort(key=lambda x: x["score"], reverse=True)
return recommendations[:max_recommendations]
async def _validate_tool_specification(self, tool_specification: ToolSpecification) -> Dict[str, Any]:
"""验证工具规范"""
errors = []
if not tool_specification.name:
errors.append("Tool name is required")
if not tool_specification.description:
errors.append("Tool description is required")
if not tool_specification.parameters:
errors.append("Tool must have at least one parameter")
# 验证参数
for param in tool_specification.parameters:
if not param.name:
errors.append("Parameter name is required")
if not param.type:
errors.append(f"Parameter {param.name} type is required")
return {
"is_valid": len(errors) == 0,
"error": "; ".join(errors) if errors else None
}
async def _validate_parameters(self,
tool_spec: ToolSpecification,
parameters: Dict[str, Any]) -> Dict[str, Any]:
"""验证参数"""
errors = []
# 检查必需参数
for param in tool_spec.parameters:
if param.required and param.name not in parameters:
errors.append(f"Required parameter {param.name} is missing")
# 类型检查
if param.name in parameters:
param_value = parameters[param.name]
if not await self._check_parameter_type(param_value, param.type):
errors.append(f"Parameter {param.name} type mismatch: expected {param.type}")
return {
"is_valid": len(errors) == 0,
"error": "; ".join(errors) if errors else None
}
async def _check_parameter_type(self, value: Any, expected_type: str) -> bool:
"""检查参数类型"""
# 简化的类型检查
type_mapping = {
"str": str,
"int": int,
"float": float,
"bool": bool,
"list": list,
"dict": dict
}
if expected_type in type_mapping:
return isinstance(value, type_mapping[expected_type])
return True # 对于复杂类型,暂时返回True
async def _match_tool_query(self, query: str, tool_spec: ToolSpecification) -> Dict[str, Any]:
"""匹配工具查询"""
# 简单的文本匹配
query_words = query.lower().split()
tool_words = (tool_spec.name + " " + tool_spec.description).lower().split()
# 计算匹配分数
matches = sum(1 for word in query_words if word in tool_words)
total_words = len(query_words)
score = matches / total_words if total_words > 0 else 0
return {
"score": score,
"matches": matches,
"total_words": total_words
}
async def _analyze_tool_needs(self, context: Dict[str, Any]) -> List[Dict[str, Any]]:
"""分析工具需求"""
needs = []
# 基于上下文内容分析可能的工具需求
if "code" in context:
needs.append({
"description": "code execution",
"tool_type": ToolType.CODE_EXECUTION,
"priority": 1
})
if "data" in context:
needs.append({
"description": "data analysis",
"tool_type": ToolType.DATA_ANALYSIS,
"priority": 2
})
if "search" in context or "query" in context:
needs.append({
"description": "web search",
"tool_type": ToolType.WEB_SEARCH,
"priority": 3
})
if "file" in context:
needs.append({
"description": "file operations",
"tool_type": ToolType.FILE_OPERATION,
"priority": 4
})
return needs
async def _calculate_recommendation_score(self,
tool_spec: ToolSpecification,
need: Dict[str, Any],
context: Dict[str, Any]) -> float:
"""计算推荐分数"""
# 基础分数
base_score = 0.5
# 类型匹配
if tool_spec.tool_type.value == need.get("tool_type", "").replace("_", ""):
base_score += 0.3
# 描述匹配
description_match = await self._match_tool_query(need["description"], tool_spec)
base_score += description_match["score"] * 0.2
# 性能考虑
if hasattr(tool_spec, 'performance_score'):
base_score += tool_spec.performance_score * 0.1
return min(1.0, base_score)
class BaseTool(ABC):
"""基础工具类"""
def __init__(self, tool_specification: ToolSpecification):
self.tool_spec = tool_specification
self.status = ToolStatus.INACTIVE
async def initialize(self) -> None:
"""初始化工具"""
self.status = ToolStatus.ACTIVE
@abstractmethod
async def execute(self, parameters: Dict[str, Any], context: Dict[str, Any] = None) -> ToolResult:
"""执行工具"""
pass
async def cleanup(self) -> None:
"""清理工具资源"""
pass
class WebSearchTool(BaseTool):
"""Web搜索工具"""
def __init__(self):
super().__init__(ToolSpecification(
tool_id="web_search_tool",
name="Web Search",
description="Search the web for information",
tool_type=ToolType.WEB_SEARCH,
parameters=[
ToolParameter("query", "str", "Search query", required=True),
ToolParameter("max_results", "int", "Maximum number of results", required=False, default_value=10),
ToolParameter("search_engine", "str", "Search engine to use", required=False, default_value="google")
],
return_type="list",
timeout=30
))
async def execute(self, parameters: Dict[str, Any], context: Dict[str, Any] = None) -> ToolResult:
"""执行Web搜索"""
try:
query = parameters.get("query", "")
max_results = parameters.get("max_results", 10)
search_engine = parameters.get("search_engine", "google")
# 模拟Web搜索
search_results = []
for i in range(min(max_results, 5)): # 限制结果数量
search_results.append({
"title": f"Result {i+1} for '{query}'",
"url": f"https://example.com/result{i+1}",
"snippet": f"This is a relevant snippet for the search query '{query}'..."
})
return ToolResult(
success=True,
data=search_results,
metadata={
"query": query,
"search_engine": search_engine,
"result_count": len(search_results)
}
)
except Exception as e:
return ToolResult(
success=False,
error_message=f"Web search failed: {str(e)}"
)
class FileOperationTool(BaseTool):
"""文件操作工具"""
def __init__(self):
super().__init__(ToolSpecification(
tool_id="file_operation_tool",
name="File Operations",
description="Perform file operations like read, write, delete",
tool_type=ToolType.FILE_OPERATION,
parameters=[
ToolParameter("operation", "str", "File operation type (read, write, delete, list)", required=True),
ToolParameter("file_path", "str", "Path to the file", required=True),
ToolParameter("content", "str", "Content to write (for write operation)", required=False),
ToolParameter("encoding", "str", "File encoding", required=False, default_value="utf-8")
],
return_type="any",
timeout=60
))
async def execute(self, parameters: Dict[str, Any], context: Dict[str, Any] = None) -> ToolResult:
"""执行文件操作"""
try:
operation = parameters.get("operation", "")
file_path = parameters.get("file_path", "")
if operation == "read":
# 模拟文件读取
content = f"Simulated content of file: {file_path}"
return ToolResult(
success=True,
data=content,
metadata={"operation": operation, "file_path": file_path}
)
elif operation == "write":
content = parameters.get("content", "")
# 模拟文件写入
return ToolResult(
success=True,
data=f"File {file_path} written successfully",
metadata={"operation": operation, "file_path": file_path, "content_length": len(content)}
)
elif operation == "delete":
# 模拟文件删除
return ToolResult(
success=True,
data=f"File {file_path} deleted successfully",
metadata={"operation": operation, "file_path": file_path}
)
elif operation == "list":
# 模拟文件列表
files = [f"file{i}.txt" for i in range(5)]
return ToolResult(
success=True,
data=files,
metadata={"operation": operation, "file_path": file_path, "file_count": len(files)}
)
else:
return ToolResult(
success=False,
error_message=f"Unsupported operation: {operation}"
)
except Exception as e:
return ToolResult(
success=False,
error_message=f"File operation failed: {str(e)}"
)
class DatabaseTool(BaseTool):
"""数据库操作工具"""
def __init__(self):
super().__init__(ToolSpecification(
tool_id="database_tool",
name="Database Operations",
description="Perform database queries and operations",
tool_type=ToolType.DATABASE,
parameters=[
ToolParameter("operation", "str", "Database operation (query, insert, update, delete)", required=True),
ToolParameter("query", "str", "SQL query or operation", required=True),
ToolParameter("database", "str", "Database connection string", required=True),
ToolParameter("parameters", "list", "Query parameters", required=False, default_value=[])
],
return_type="any",
timeout=120
))
async def execute(self, parameters: Dict[str, Any], context: Dict[str, Any] = None) -> ToolResult:
"""执行数据库操作"""
try:
operation = parameters.get("operation", "")
query = parameters.get("query", "")
database = parameters.get("database", "")
query_params = parameters.get("parameters", [])
# 模拟数据库操作
if operation == "query":
# 模拟查询结果
results = [
{"id": 1, "name": "Item 1", "value": 100},
{"id": 2, "name": "Item 2", "value": 200},
{"id": 3, "name": "Item 3", "value": 300}
]
return ToolResult(
success=True,
data=results,
metadata={
"operation": operation,
"query": query,
"database": database,
"row_count": len(results)
}
)
else:
# 模拟其他数据库操作
affected_rows = len(query_params) if query_params else 1
return ToolResult(
success=True,
data=f"{operation} completed successfully, {affected_rows} rows affected",
metadata={
"operation": operation,
"query": query,
"database": database,
"affected_rows": affected_rows
}
)
except Exception as e:
return ToolResult(
success=False,
error_message=f"Database operation failed: {str(e)}"
)
class ToolRegistry:
"""工具注册表"""
def __init__(self):
self.registered_tools: Dict[str, Dict[str, Any]] = {}
async def register_tool(self, tool_specification: ToolSpecification, tool_instance: BaseTool) -> None:
"""注册工具"""
self.registered_tools[tool_specification.tool_id] = {
"specification": tool_specification,
"instance": tool_instance,
"registration_time": datetime.now().isoformat()
}
async def get_tool(self, tool_id: str) -> Optional[Dict[str, Any]]:
"""获取工具"""
return self.registered_tools.get(tool_id)
async def list_tools(self, tool_type: ToolType = None) -> List[Dict[str, Any]]:
"""列出工具"""
tools = []
for tool_data in self.registered_tools.values():
tool_spec = tool_data["specification"]
if tool_type is None or tool_spec.tool_type == tool_type:
tools.append(tool_data)
return tools
class PermissionManager:
"""权限管理器"""
def __init__(self):
self.tool_permissions: Dict[str, List[str]] = {}
self.user_permissions: Dict[str, List[str]] = {}
async def check_tool_permissions(self, tool_specification: ToolSpecification) -> Dict[str, Any]:
"""检查工具权限"""
# 简化的权限检查
return {
"has_permission": True,
"reason": "Permission granted"
}
async def check_execution_permission(self, tool_id: str, context: Dict[str, Any]) -> Dict[str, Any]:
"""检查执行权限"""
# 简化的执行权限检查
return {
"has_permission": True,
"reason": "Execution permission granted"
}
class RateLimiter:
"""速率限制器"""
def __init__(self):
self.tool_usage: Dict[str, List[datetime]] = {}
async def check_rate_limit(self, tool_id: str, context: Dict[str, Any]) -> Dict[str, Any]:
"""检查速率限制"""
current_time = datetime.now()
# 获取工具使用历史
if tool_id not in self.tool_usage:
self.tool_usage[tool_id] = []
usage_history = self.tool_usage[tool_id]
# 清理过期的使用记录(超过1小时)
cutoff_time = current_time.replace(hour=current_time.hour - 1)
self.tool_usage[tool_id] = [
usage_time for usage_time in usage_history
if usage_time > cutoff_time
]
# 检查是否超过限制
tool_spec = context.get("tool_specification")
if tool_spec:
rate_limit = tool_spec.rate_limit
current_usage = len(self.tool_usage[tool_id])
if current_usage >= rate_limit:
return {
"allowed": False,
"reason": f"Rate limit exceeded: {current_usage}/{rate_limit} calls per hour"
}
# 记录本次使用
self.tool_usage[tool_id].append(current_time)
return {
"allowed": True,
"reason": "Rate limit check passed"
}
class ExecutionMonitor:
"""执行监控器"""
def __init__(self):
self.execution_history: List[Dict[str, Any]] = []
async def record_execution(self,
tool_id: str,
parameters: Dict[str, Any],
result: ToolResult,
execution_time: float,
context: Dict[str, Any]) -> None:
"""记录执行"""
execution_record = {
"tool_id": tool_id,
"parameters": parameters,
"result": {
"success": result.success,
"data_size": len(str(result.data)) if result.data else 0,
"error_message": result.error_message
},
"execution_time": execution_time,
"timestamp": datetime.now().isoformat(),
"context": context
}
self.execution_history.append(execution_record)
# 保持历史记录在合理范围内
if len(self.execution_history) > 1000:
self.execution_history = self.execution_history[-1000:]
class ErrorHandler:
"""错误处理器"""
async def handle_tool_error(self,
tool_id: str,
parameters: Dict[str, Any],
error: Exception,
context: Dict[str, Any]) -> ToolResult:
"""处理工具错误"""
error_message = f"Tool execution failed: {str(error)}"
# 记录错误
error_record = {
"tool_id": tool_id,
"parameters": parameters,
"error": str(error),
"error_type": type(error).__name__,
"timestamp": datetime.now().isoformat(),
"context": context
}
# 这里可以将错误记录到日志系统
return ToolResult(
success=False,
error_message=error_message,
metadata={"error_record": error_record}
)
class CacheManager:
"""缓存管理器"""
def __init__(self):
self.cache: Dict[str, Dict[str, Any]] = {}
self.cache_timeout = 3600 # 1小时
async def generate_cache_key(self, tool_id: str, parameters: Dict[str, Any]) -> str:
"""生成缓存键"""
# 基于工具ID和参数生成缓存键
param_str = json.dumps(parameters, sort_keys=True)
cache_key = f"{tool_id}:{hash(param_str)}"
return cache_key
async def get_cached_result(self, cache_key: str) -> Optional[ToolResult]:
"""获取缓存结果"""
if cache_key in self.cache:
cached_data = self.cache[cache_key]
# 检查缓存是否过期
cache_time = datetime.fromisoformat(cached_data["timestamp"])
current_time = datetime.now()
if (current_time - cache_time).total_seconds() < self.cache_timeout:
return cached_data["result"]
else:
# 删除过期缓存
del self.cache[cache_key]
return None
async def cache_result(self, cache_key: str, result: ToolResult) -> None:
"""缓存结果"""
self.cache[cache_key] = {
"result": result,
"timestamp": datetime.now().isoformat()
}
# 限制缓存大小
if len(self.cache) > 100:
# 删除最旧的缓存项
oldest_key = min(self.cache.keys(), key=lambda k: self.cache[k]["timestamp"])
del self.cache[oldest_key]
# 使用示例
async def tool_integration_example():
"""工具集成示例"""
# 创建工具集成系统
tool_system = AutoGenToolIntegrationSystem()
# 注册工具
tools = [
WebSearchTool(),
FileOperationTool(),
DatabaseTool()
]
for tool in tools:
await tool_system.register_tool(tool.tool_spec, tool)
# 执行工具
search_result = await tool_system.execute_tool(
tool_id="web_search_tool",
parameters={
"query": "Python programming best practices",
"max_results": 5
}
)
print(f"Search result: {search_result}")
# 批量执行工具
batch_results = await tool_system.batch_execute_tools([
{
"tool_id": "file_operation_tool",
"parameters": {
"operation": "read",
"file_path": "/tmp/example.txt"
}
},
{
"tool_id": "database_tool",
"parameters": {
"operation": "query",
"query": "SELECT * FROM users LIMIT 10",
"database": "sqlite:///example.db"
}
}
])
print(f"Batch results: {batch_results}")
# 发现工具
discovered_tools = await tool_system.discover_tools("search", ToolType.WEB_SEARCH)
print(f"Discovered tools: {discovered_tools}")
return tool_system
5. 企业级功能实现
# AutoGen企业级功能实现
from typing import Dict, List, Any, Optional, Callable
from dataclasses import dataclass, field
from enum import Enum
import asyncio
import json
import hashlib
from datetime import datetime, timedelta
from cryptography.fernet import Fernet
import jwt
from abc import ABC, abstractmethod
class UserRole(Enum):
"""用户角色枚举"""
ADMIN = "admin"
DEVELOPER = "developer"
USER = "user"
GUEST = "guest"
class AuditEventType(Enum):
"""审计事件类型枚举"""
LOGIN = "login"
LOGOUT = "logout"
CONVERSATION_CREATE = "conversation_create"
CONVERSATION_DELETE = "conversation_delete"
TOOL_EXECUTION = "tool_execution"
CODE_EXECUTION = "code_execution"
PERMISSION_GRANT = "permission_grant"
PERMISSION_REVOKE = "permission_revoke"
class ComplianceStandard(Enum):
"""合规标准枚举"""
GDPR = "gdpr"
HIPAA = "hipaa"
SOX = "sox"
ISO27001 = "iso27001"
PCI_DSS = "pci_dss"
@dataclass
class UserProfile:
"""用户档案"""
user_id: str
username: str
email: str
role: UserRole
permissions: List[str] = field(default_factory=list)
preferences: Dict[str, Any] = field(default_factory=dict)
created_at: str = field(default_factory=lambda: datetime.now().isoformat())
last_login: Optional[str] = None
is_active: bool = True
@dataclass
class TenantConfig:
"""租户配置"""
tenant_id: str
name: str
max_users: int
max_conversations: int
max_storage_gb: int
features: List[str] = field(default_factory=list)
compliance_standards: List[ComplianceStandard] = field(default_factory=list)
created_at: str = field(default_factory=lambda: datetime.now().isoformat())
@dataclass
class AuditLog:
"""审计日志"""
log_id: str
event_type: AuditEventType
user_id: str
tenant_id: str
resource_id: Optional[str]
action: str
details: Dict[str, Any] = field(default_factory=dict)
ip_address: Optional[str] = None
user_agent: Optional[str] = None
timestamp: str = field(default_factory=lambda: datetime.now().isoformat())
class AutoGenEnterpriseManager:
"""AutoGen企业级管理器"""
def __init__(self):
self.tenants: Dict[str, TenantConfig] = {}
self.users: Dict[str, UserProfile] = {}
self.audit_logs: List[AuditLog] = []
self.encryption_manager = EncryptionManager()
self.audit_logger = AuditLogger()
self.compliance_manager = ComplianceManager()
self.performance_monitor = EnterprisePerformanceMonitor()
self.access_controller = AccessController()
async def create_tenant(self, tenant_config: TenantConfig) -> str:
"""创建租户"""
# 验证租户配置
validation_result = await self._validate_tenant_config(tenant_config)
if not validation_result["is_valid"]:
raise ValueError(f"Invalid tenant configuration: {validation_result['error']}")
# 生成租户ID
tenant_id = tenant_config.tenant_id or f"tenant_{hashlib.md5(tenant_config.name.encode()).hexdigest()[:8]}"
tenant_config.tenant_id = tenant_id
# 创建租户
self.tenants[tenant_id] = tenant_config
# 记录审计日志
await self.audit_logger.log_event(
event_type=AuditEventType.CONVERSATION_CREATE,
user_id="system",
tenant_id=tenant_id,
action="tenant_created",
details={"tenant_config": tenant_config.__dict__}
)
return tenant_id
async def register_user(self, user_profile: UserProfile, tenant_id: str) -> str:
"""注册用户"""
# 验证用户档案
validation_result = await self._validate_user_profile(user_profile)
if not validation_result["is_valid"]:
raise ValueError(f"Invalid user profile: {validation_result['error']}")
# 检查租户用户限制
tenant = self.tenants.get(tenant_id)
if not tenant:
raise ValueError(f"Tenant {tenant_id} not found")
current_user_count = sum(1 for user in self.users.values() if user.role != UserRole.GUEST)
if current_user_count >= tenant.max_users:
raise ValueError(f"Tenant user limit reached: {tenant.max_users}")
# 生成用户ID
user_id = user_profile.user_id or f"user_{hashlib.md5(user_profile.email.encode()).hexdigest()[:8]}"
user_profile.user_id = user_id
# 注册用户
self.users[user_id] = user_profile
# 记录审计日志
await self.audit_logger.log_event(
event_type=AuditEventType.LOGIN,
user_id=user_id,
tenant_id=tenant_id,
action="user_registered",
details={"user_profile": user_profile.__dict__}
)
return user_id
async def authenticate_user(self, username: str, password: str, tenant_id: str) -> Optional[str]:
"""用户认证"""
# 查找用户
user = None
for u in self.users.values():
if u.username == username:
user = u
break
if not user:
return None
# 验证密码(简化实现)
# 实际应用中应该使用安全的密码哈希
if password != "password123": # 简化验证
return None
# 更新最后登录时间
user.last_login = datetime.now().isoformat()
# 生成认证令牌
token = await self._generate_auth_token(user.user_id, tenant_id)
# 记录审计日志
await self.audit_logger.log_event(
event_type=AuditEventType.LOGIN,
user_id=user.user_id,
tenant_id=tenant_id,
action="user_authenticated",
details={"username": username}
)
return token
async def authorize_action(self, user_id: str, action: str, resource_id: str = None) -> bool:
"""授权操作"""
user = self.users.get(user_id)
if not user:
return False
# 检查用户权限
if action in user.permissions:
return True
# 基于角色检查权限
role_permissions = self._get_role_permissions(user.role)
if action in role_permissions:
return True
# 记录未授权访问尝试
await self.audit_logger.log_event(
event_type=AuditEventType.PERMISSION_REVOKE,
user_id=user_id,
tenant_id="", # 应该从用户获取
action="unauthorized_access_attempt",
details={"action": action, "resource_id": resource_id}
)
return False
async def encrypt_sensitive_data(self, data: str, tenant_id: str) -> str:
"""加密敏感数据"""
return await self.encryption_manager.encrypt(data, tenant_id)
async def decrypt_sensitive_data(self, encrypted_data: str, tenant_id: str) -> str:
"""解密敏感数据"""
return await self.encryption_manager.decrypt(encrypted_data, tenant_id)
async def check_compliance(self, tenant_id: str, standard: ComplianceStandard) -> Dict[str, Any]:
"""检查合规性"""
return await self.compliance_manager.check_compliance(tenant_id, standard)
async def generate_compliance_report(self, tenant_id: str) -> Dict[str, Any]:
"""生成合规报告"""
return await self.compliance_manager.generate_report(tenant_id)
async def get_audit_logs(self,
tenant_id: str,
start_date: Optional[datetime] = None,
end_date: Optional[datetime] = None,
event_type: Optional[AuditEventType] = None,
user_id: Optional[str] = None) -> List[AuditLog]:
"""获取审计日志"""
return await self.audit_logger.get_logs(
tenant_id=tenant_id,
start_date=start_date,
end_date=end_date,
event_type=event_type,
user_id=user_id
)
async def get_system_metrics(self, tenant_id: str) -> Dict[str, Any]:
"""获取系统指标"""
return await self.performance_monitor.get_metrics(tenant_id)
async def _validate_tenant_config(self, tenant_config: TenantConfig) -> Dict[str, Any]:
"""验证租户配置"""
errors = []
if not tenant_config.name:
errors.append("Tenant name is required")
if tenant_config.max_users <= 0:
errors.append("Max users must be positive")
if tenant_config.max_conversations <= 0:
errors.append("Max conversations must be positive")
if tenant_config.max_storage_gb <= 0:
errors.append("Max storage must be positive")
return {
"is_valid": len(errors) == 0,
"error": "; ".join(errors) if errors else None
}
async def _validate_user_profile(self, user_profile: UserProfile) -> Dict[str, Any]:
"""验证用户档案"""
errors = []
if not user_profile.username:
errors.append("Username is required")
if not user_profile.email:
errors.append("Email is required")
if "@" not in user_profile.email:
errors.append("Invalid email format")
return {
"is_valid": len(errors) == 0,
"error": "; ".join(errors) if errors else None
}
async def _generate_auth_token(self, user_id: str, tenant_id: str) -> str:
"""生成认证令牌"""
payload = {
"user_id": user_id,
"tenant_id": tenant_id,
"exp": datetime.utcnow() + timedelta(hours=24),
"iat": datetime.utcnow()
}
# 使用密钥生成JWT令牌
secret_key = "your-secret-key" # 实际应用中应该使用安全的密钥管理
token = jwt.encode(payload, secret_key, algorithm="HS256")
return token
def _get_role_permissions(self, role: UserRole) -> List[str]:
"""获取角色权限"""
role_permissions = {
UserRole.ADMIN: [
"create_tenant", "delete_tenant", "manage_users", "view_all_logs",
"system_configuration", "compliance_management"
],
UserRole.DEVELOPER: [
"create_conversation", "execute_code", "use_tools", "view_own_logs",
"manage_own_conversations"
],
UserRole.USER: [
"create_conversation", "use_basic_tools", "view_own_conversations"
],
UserRole.GUEST: [
"view_public_conversations", "use_limited_tools"
]
}
return role_permissions.get(role, [])
class EncryptionManager:
"""加密管理器"""
def __init__(self):
self.encryption_keys: Dict[str, str] = {}
async def generate_key(self, tenant_id: str) -> str:
"""生成加密密钥"""
key = Fernet.generate_key().decode()
self.encryption_keys[tenant_id] = key
return key
async def encrypt(self, data: str, tenant_id: str) -> str:
"""加密数据"""
if tenant_id not in self.encryption_keys:
await self.generate_key(tenant_id)
key = self.encryption_keys[tenant_id]
fernet = Fernet(key.encode())
encrypted_data = fernet.encrypt(data.encode()).decode()
return encrypted_data
async def decrypt(self, encrypted_data: str, tenant_id: str) -> str:
"""解密数据"""
if tenant_id not in self.encryption_keys:
raise ValueError(f"No encryption key found for tenant {tenant_id}")
key = self.encryption_keys[tenant_id]
fernet = Fernet(key.encode())
decrypted_data = fernet.decrypt(encrypted_data.encode()).decode()
return decrypted_data
class AuditLogger:
"""审计日志记录器"""
def __init__(self):
self.logs: List[AuditLog] = []
async def log_event(self,
event_type: AuditEventType,
user_id: str,
tenant_id: str,
action: str,
details: Dict[str, Any] = None,
resource_id: str = None,
ip_address: str = None,
user_agent: str = None) -> None:
"""记录事件"""
log_entry = AuditLog(
log_id=f"log_{datetime.now().timestamp()}",
event_type=event_type,
user_id=user_id,
tenant_id=tenant_id,
resource_id=resource_id,
action=action,
details=details or {},
ip_address=ip_address,
user_agent=user_agent
)
self.logs.append(log_entry)
# 保持日志数量在合理范围内
if len(self.logs) > 10000:
self.logs = self.logs[-10000:]
async def get_logs(self,
tenant_id: str,
start_date: Optional[datetime] = None,
end_date: Optional[datetime] = None,
event_type: Optional[AuditEventType] = None,
user_id: Optional[str] = None) -> List[AuditLog]:
"""获取日志"""
filtered_logs = []
for log in self.logs:
# 检查租户ID
if log.tenant_id != tenant_id:
continue
# 检查日期范围
log_time = datetime.fromisoformat(log.timestamp)
if start_date and log_time < start_date:
continue
if end_date and log_time > end_date:
continue
# 检查事件类型
if event_type and log.event_type != event_type:
continue
# 检查用户ID
if user_id and log.user_id != user_id:
continue
filtered_logs.append(log)
return filtered_logs
class ComplianceManager:
"""合规管理器"""
def __init__(self):
self.compliance_checks: Dict[str, Dict[str, Any]] = {}
async def check_compliance(self, tenant_id: str, standard: ComplianceStandard) -> Dict[str, Any]:
"""检查合规性"""
# 模拟合规性检查
compliance_score = 0.85 # 假设合规分数
issues = []
if standard == ComplianceStandard.GDPR:
issues = self._check_gdpr_compliance(tenant_id)
elif standard == ComplianceStandard.HIPAA:
issues = self._check_hipaa_compliance(tenant_id)
elif standard == ComplianceStandard.SOX:
issues = self._check_sox_compliance(tenant_id)
return {
"standard": standard.value,
"compliance_score": compliance_score,
"issues": issues,
"recommendations": self._generate_compliance_recommendations(issues),
"is_compliant": len(issues) == 0
}
def _check_gdpr_compliance(self, tenant_id: str) -> List[Dict[str, Any]]:
"""检查GDPR合规性"""
issues = []
# 模拟GDPR检查
issues.append({
"type": "data_retention",
"severity": "medium",
"description": "Data retention policy needs review",
"recommendation": "Implement automated data deletion"
})
return issues
def _check_hipaa_compliance(self, tenant_id: str) -> List[Dict[str, Any]]:
"""检查HIPAA合规性"""
issues = []
# 模拟HIPAA检查
issues.append({
"type": "access_control",
"severity": "high",
"description": "Access logs need enhancement",
"recommendation": "Implement comprehensive audit logging"
})
return issues
def _check_sox_compliance(self, tenant_id: str) -> List[Dict[str, Any]]:
"""检查SOX合规性"""
issues = []
# 模拟SOX检查
issues.append({
"type": "financial_controls",
"severity": "low",
"description": "Financial data controls need documentation",
"recommendation": "Document all financial data processing procedures"
})
return issues
def _generate_compliance_recommendations(self, issues: List[Dict[str, Any]]) -> List[str]:
"""生成合规建议"""
recommendations = []
for issue in issues:
if issue["severity"] == "high":
recommendations.append(f"URGENT: {issue['recommendation']}")
else:
recommendations.append(issue["recommendation"])
return recommendations
async def generate_report(self, tenant_id: str) -> Dict[str, Any]:
"""生成合规报告"""
standards = [ComplianceStandard.GDPR, ComplianceStandard.HIPAA, ComplianceStandard.SOX]
compliance_results = {}
for standard in standards:
compliance_results[standard.value] = await self.check_compliance(tenant_id, standard)
overall_score = sum(result["compliance_score"] for result in compliance_results.values()) / len(compliance_results)
return {
"tenant_id": tenant_id,
"overall_compliance_score": overall_score,
"standards": compliance_results,
"generated_at": datetime.now().isoformat(),
"recommendations": self._generate_overall_recommendations(compliance_results)
}
def _generate_overall_recommendations(self, compliance_results: Dict[str, Any]) -> List[str]:
"""生成总体建议"""
recommendations = []
for standard, result in compliance_results.items():
if not result["is_compliant"]:
recommendations.append(f"Address {standard} compliance issues")
return recommendations
class EnterprisePerformanceMonitor:
"""企业级性能监控器"""
def __init__(self):
self.metrics: Dict[str, Dict[str, Any]] = {}
async def get_metrics(self, tenant_id: str) -> Dict[str, Any]:
"""获取指标"""
# 模拟性能指标
metrics = {
"tenant_id": tenant_id,
"timestamp": datetime.now().isoformat(),
"system_metrics": {
"cpu_usage": 0.45, # 45%
"memory_usage": 0.62, # 62%
"disk_usage": 0.38, # 38%
"network_io": {
"in": 1024 * 1024, # 1MB/s
"out": 512 * 1024 # 512KB/s
}
},
"application_metrics": {
"active_conversations": 23,
"total_users": 156,
"api_calls_per_minute": 342,
"average_response_time": 0.23, # 230ms
"error_rate": 0.02 # 2%
},
"business_metrics": {
"conversations_created_today": 89,
"tools_executed_today": 234,
"code_executions_today": 67,
"user_satisfaction_score": 4.2 # 1-5 scale
}
}
return metrics
class AccessController:
"""访问控制器"""
def __init__(self):
self.access_rules: Dict[str, Dict[str, Any]] = {}
async def check_access(self, user_id: str, resource_id: str, action: str) -> bool:
"""检查访问权限"""
# 简化的访问控制
return True
async def grant_access(self, user_id: str, resource_id: str, actions: List[str]) -> None:
"""授予访问权限"""
if user_id not in self.access_rules:
self.access_rules[user_id] = {}
self.access_rules[user_id][resource_id] = actions
async def revoke_access(self, user_id: str, resource_id: str) -> None:
"""撤销访问权限"""
if user_id in self.access_rules and resource_id in self.access_rules[user_id]:
del self.access_rules[user_id][resource_id]
# 使用示例
async def enterprise_features_example():
"""企业级功能示例"""
# 创建企业级管理器
enterprise_manager = AutoGenEnterpriseManager()
# 创建租户
tenant_config = TenantConfig(
tenant_id="tenant_001",
name="Example Corporation",
max_users=100,
max_conversations=1000,
max_storage_gb=500,
features=["multi_agent", "code_execution", "tool_integration"],
compliance_standards=[ComplianceStandard.GDPR, ComplianceStandard.ISO27001]
)
tenant_id = await enterprise_manager.create_tenant(tenant_config)
print(f"Created tenant: {tenant_id}")
# 注册用户
user_profile = UserProfile(
user_id="user_001",
username="john_doe",
email="john@example.com",
role=UserRole.DEVELOPER,
permissions=["create_conversation", "execute_code", "use_tools"]
)
user_id = await enterprise_manager.register_user(user_profile, tenant_id)
print(f"Registered user: {user_id}")
# 用户认证
auth_token = await enterprise_manager.authenticate_user("john_doe", "password123", tenant_id)
print(f"Authentication token: {auth_token}")
# 检查授权
is_authorized = await enterprise_manager.authorize_action(user_id, "execute_code")
print(f"Is authorized: {is_authorized}")
# 加密敏感数据
sensitive_data = "This is sensitive information"
encrypted_data = await enterprise_manager.encrypt_sensitive_data(sensitive_data, tenant_id)
print(f"Encrypted data: {encrypted_data}")
# 检查合规性
compliance_result = await enterprise_manager.check_compliance(tenant_id, ComplianceStandard.GDPR)
print(f"GDPR compliance: {compliance_result}")
# 获取审计日志
audit_logs = await enterprise_manager.get_audit_logs(tenant_id)
print(f"Audit logs count: {len(audit_logs)}")
# 获取系统指标
metrics = await enterprise_manager.get_system_metrics(tenant_id)
print(f"System metrics: {metrics}")
return enterprise_manager
6. 部署与运维功能
# AutoGen部署与运维功能
from typing import Dict, List, Any, Optional, Callable
from dataclasses import dataclass, field
from enum import Enum
import asyncio
import json
import docker
import kubernetes
from datetime import datetime, timedelta
from abc import ABC, abstractmethod
import psutil
import logging
class DeploymentStatus(Enum):
"""部署状态枚举"""
PENDING = "pending"
DEPLOYING = "deploying"
RUNNING = "running"
STOPPED = "stopped"
ERROR = "error"
UPDATING = "updating"
class ScalingPolicy(Enum):
"""扩缩容策略枚举"""
MANUAL = "manual"
AUTO_CPU = "auto_cpu"
AUTO_MEMORY = "auto_memory"
AUTO_REQUESTS = "auto_requests"
SCHEDULED = "scheduled"
class HealthStatus(Enum):
"""健康状态枚举"""
HEALTHY = "healthy"
UNHEALTHY = "unhealthy"
DEGRADED = "degraded"
UNKNOWN = "unknown"
@dataclass
class DeploymentConfig:
"""部署配置"""
deployment_id: str
name: str
image: str
replicas: int = 1
cpu_limit: str = "1"
memory_limit: str = "1Gi"
environment_variables: Dict[str, str] = field(default_factory=dict)
ports: List[int] = field(default_factory=list)
volumes: List[Dict[str, str]] = field(default_factory=list)
health_check: Dict[str, Any] = field(default_factory=dict)
labels: Dict[str, str] = field(default_factory=dict)
@dataclass
class ScalingConfig:
"""扩缩容配置"""
min_replicas: int = 1
max_replicas: int = 10
target_cpu_utilization: int = 70
target_memory_utilization: int = 80
scale_up_cooldown: int = 60 # seconds
scale_down_cooldown: int = 300 # seconds
scaling_policy: ScalingPolicy = ScalingPolicy.AUTO_CPU
@dataclass
class HealthCheck:
"""健康检查"""
endpoint: str
interval: int = 30 # seconds
timeout: int = 10 # seconds
retries: int = 3
expected_status: int = 200
class AutoGenDeploymentManager:
"""AutoGen部署管理器"""
def __init__(self):
self.deployments: Dict[str, DeploymentConfig] = {}
self.deployment_status: Dict[str, DeploymentStatus] = {}
self.docker_client = docker.from_env()
self.k8s_client = kubernetes.client.ApiClient()
self.monitoring_service = MonitoringService()
self.backup_service = BackupService()
self.scaling_service = ScalingService()
self.log_aggregator = LogAggregator()
async def create_deployment(self, deployment_config: DeploymentConfig) -> str:
"""创建部署"""
# 验证部署配置
validation_result = await self._validate_deployment_config(deployment_config)
if not validation_result["is_valid"]:
raise ValueError(f"Invalid deployment configuration: {validation_result['error']}")
# 生成部署ID
deployment_id = deployment_config.deployment_id or f"deployment_{datetime.now().timestamp()}"
deployment_config.deployment_id = deployment_id
# 创建部署
self.deployments[deployment_id] = deployment_config
self.deployment_status[deployment_id] = DeploymentStatus.PENDING
# 启动部署流程
await self._deploy_container(deployment_config)
return deployment_id
async def scale_deployment(self, deployment_id: str, replicas: int) -> bool:
"""扩缩容部署"""
if deployment_id not in self.deployments:
return False
deployment = self.deployments[deployment_id]
# 更新副本数量
deployment.replicas = replicas
# 执行扩缩容
scaling_result = await self.scaling_service.scale_deployment(deployment_id, replicas)
if scaling_result:
# 记录扩缩容事件
await self.monitoring_service.record_scaling_event(
deployment_id,
replicas,
"manual_scaling"
)
return scaling_result
async def update_deployment(self, deployment_id: str, updates: Dict[str, Any]) -> bool:
"""更新部署"""
if deployment_id not in self.deployments:
return False
deployment = self.deployments[deployment_id]
# 更新部署配置
for key, value in updates.items():
if hasattr(deployment, key):
setattr(deployment, key, value)
# 执行滚动更新
update_result = await self._perform_rolling_update(deployment_id, deployment)
return update_result
async def delete_deployment(self, deployment_id: str) -> bool:
"""删除部署"""
if deployment_id not in self.deployments:
return False
# 停止容器
await self._stop_container(deployment_id)
# 删除部署记录
del self.deployments[deployment_id]
del self.deployment_status[deployment_id]
return True
async def get_deployment_status(self, deployment_id: str) -> Dict[str, Any]:
"""获取部署状态"""
if deployment_id not in self.deployments:
return {"error": "Deployment not found"}
deployment = self.deployments[deployment_id]
status = self.deployment_status.get(deployment_id, DeploymentStatus.UNKNOWN)
# 获取容器状态
container_status = await self._get_container_status(deployment_id)
# 获取健康检查状态
health_status = await self._check_health_status(deployment_id)
# 获取资源使用情况
resource_usage = await self._get_resource_usage(deployment_id)
return {
"deployment_id": deployment_id,
"name": deployment.name,
"status": status.value,
"container_status": container_status,
"health_status": health_status,
"resource_usage": resource_usage,
"created_at": deployment.created_at if hasattr(deployment, 'created_at') else None,
"updated_at": datetime.now().isoformat()
}
async def get_all_deployments(self) -> List[Dict[str, Any]]:
"""获取所有部署"""
deployments = []
for deployment_id in self.deployments.keys():
status = await self.get_deployment_status(deployment_id)
deployments.append(status)
return deployments
async def perform_health_check(self, deployment_id: str) -> Dict[str, Any]:
"""执行健康检查"""
if deployment_id not in self.deployments:
return {"error": "Deployment not found"}
deployment = self.deployments[deployment_id]
# 执行健康检查
health_check_result = await self._execute_health_check(deployment)
# 更新健康状态
if health_check_result["healthy"]:
self.deployment_status[deployment_id] = DeploymentStatus.RUNNING
else:
self.deployment_status[deployment_id] = DeploymentStatus.ERROR
# 记录健康检查事件
await self.monitoring_service.record_health_check_event(
deployment_id,
health_check_result
)
return health_check_result
async def auto_scale_deployment(self, deployment_id: str) -> bool:
"""自动扩缩容部署"""
if deployment_id not in self.deployments:
return False
deployment = self.deployments[deployment_id]
# 获取当前资源使用情况
current_metrics = await self._get_resource_metrics(deployment_id)
# 计算扩缩容决策
scaling_decision = await self.scaling_service.calculate_scaling_decision(
deployment_id,
current_metrics
)
if scaling_decision["should_scale"]:
new_replicas = scaling_decision["target_replicas"]
return await self.scale_deployment(deployment_id, new_replicas)
return False
async def backup_deployment(self, deployment_id: str) -> str:
"""备份部署"""
if deployment_id not in self.deployments:
raise ValueError(f"Deployment {deployment_id} not found")
# 创建备份
backup_id = await self.backup_service.create_backup(deployment_id)
# 记录备份事件
await self.monitoring_service.record_backup_event(deployment_id, backup_id)
return backup_id
async def restore_deployment(self, backup_id: str, target_deployment_id: str = None) -> str:
"""恢复部署"""
# 获取备份信息
backup_info = await self.backup_service.get_backup_info(backup_id)
if not backup_info:
raise ValueError(f"Backup {backup_id} not found")
# 恢复部署
restored_deployment_id = await self.backup_service.restore_backup(
backup_id,
target_deployment_id
)
# 记录恢复事件
await self.monitoring_service.record_restore_event(restored_deployment_id, backup_id)
return restored_deployment_id
async def get_deployment_logs(self, deployment_id: str, lines: int = 100) -> List[str]:
"""获取部署日志"""
if deployment_id not in self.deployments:
return []
# 获取容器日志
logs = await self.log_aggregator.get_logs(deployment_id, lines)
return logs
async def monitor_deployment_performance(self, deployment_id: str) -> Dict[str, Any]:
"""监控部署性能"""
if deployment_id not in self.deployments:
return {"error": "Deployment not found"}
# 获取性能指标
performance_metrics = await self.monitoring_service.get_performance_metrics(deployment_id)
# 分析性能趋势
performance_analysis = await self.monitoring_service.analyze_performance_trends(
deployment_id,
performance_metrics
)
return {
"deployment_id": deployment_id,
"metrics": performance_metrics,
"analysis": performance_analysis,
"recommendations": performance_analysis.get("recommendations", [])
}
async def _validate_deployment_config(self, config: DeploymentConfig) -> Dict[str, Any]:
"""验证部署配置"""
errors = []
if not config.name:
errors.append("Deployment name is required")
if not config.image:
errors.append("Container image is required")
if config.replicas <= 0:
errors.append("Replicas must be positive")
if not config.cpu_limit:
errors.append("CPU limit is required")
if not config.memory_limit:
errors.append("Memory limit is required")
return {
"is_valid": len(errors) == 0,
"error": "; ".join(errors) if errors else None
}
async def _deploy_container(self, config: DeploymentConfig) -> bool:
"""部署容器"""
try:
# 创建容器
container = self.docker_client.containers.run(
image=config.image,
name=config.name,
environment=config.environment_variables,
ports={f"{port}/tcp": port for port in config.ports},
volumes=config.volumes,
labels=config.labels,
detach=True,
restart_policy={"Name": "always"}
)
# 更新部署状态
self.deployment_status[config.deployment_id] = DeploymentStatus.RUNNING
# 记录部署事件
await self.monitoring_service.record_deployment_event(
config.deployment_id,
"container_created"
)
return True
except Exception as e:
# 更新部署状态
self.deployment_status[config.deployment_id] = DeploymentStatus.ERROR
# 记录错误事件
await self.monitoring_service.record_error_event(
config.deployment_id,
f"Container deployment failed: {str(e)}"
)
return False
async def _stop_container(self, deployment_id: str) -> bool:
"""停止容器"""
try:
# 获取容器
containers = self.docker_client.containers.list(
filters={"label": f"deployment_id={deployment_id}"}
)
for container in containers:
container.stop()
container.remove()
# 更新部署状态
self.deployment_status[deployment_id] = DeploymentStatus.STOPPED
return True
except Exception as e:
# 记录错误事件
await self.monitoring_service.record_error_event(
deployment_id,
f"Container stop failed: {str(e)}"
)
return False
async def _get_container_status(self, deployment_id: str) -> Dict[str, Any]:
"""获取容器状态"""
try:
containers = self.docker_client.containers.list(
filters={"label": f"deployment_id={deployment_id}"},
all=True
)
if not containers:
return {"status": "not_found"}
container = containers[0]
return {
"status": container.status,
"id": container.id[:12],
"name": container.name,
"image": container.image.tags[0] if container.image.tags else "unknown",
"created": container.attrs["Created"],
"started": container.attrs["State"]["StartedAt"]
}
except Exception as e:
return {"status": "error", "error": str(e)}
async def _check_health_status(self, deployment_id: str) -> Dict[str, Any]:
"""检查健康状态"""
deployment = self.deployments.get(deployment_id)
if not deployment:
return {"healthy": False, "reason": "Deployment not found"}
# 执行健康检查
if deployment.health_check:
try:
# 这里应该实现实际的健康检查逻辑
# 例如HTTP请求、TCP连接等
return {
"healthy": True,
"status_code": 200,
"response_time": 0.1
}
except Exception as e:
return {
"healthy": False,
"reason": f"Health check failed: {str(e)}"
}
return {"healthy": True, "reason": "No health check configured"}
async def _get_resource_usage(self, deployment_id: str) -> Dict[str, Any]:
"""获取资源使用情况"""
try:
containers = self.docker_client.containers.list(
filters={"label": f"deployment_id={deployment_id}"}
)
if not containers:
return {}
container = containers[0]
stats = container.stats(stream=False)
# 解析资源使用数据
cpu_usage = self._calculate_cpu_usage(stats)
memory_usage = self._calculate_memory_usage(stats)
return {
"cpu_percent": cpu_usage,
"memory_percent": memory_usage,
"memory_usage": stats["memory_stats"]["usage"],
"memory_limit": stats["memory_stats"]["limit"]
}
except Exception as e:
return {"error": str(e)}
def _calculate_cpu_usage(self, stats: Dict[str, Any]) -> float:
"""计算CPU使用率"""
try:
cpu_delta = stats["cpu_stats"]["cpu_usage"]["total_usage"] - \
stats["precpu_stats"]["cpu_usage"]["total_usage"]
system_delta = stats["cpu_stats"]["system_cpu_usage"] - \
stats["precpu_stats"]["system_cpu_usage"]
if system_delta > 0:
return (cpu_delta / system_delta) * 100.0
return 0.0
except Exception:
return 0.0
def _calculate_memory_usage(self, stats: Dict[str, Any]) -> float:
"""计算内存使用率"""
try:
usage = stats["memory_stats"]["usage"]
limit = stats["memory_stats"]["limit"]
if limit > 0:
return (usage / limit) * 100.0
return 0.0
except Exception:
return 0.0
async def _perform_rolling_update(self, deployment_id: str, new_config: DeploymentConfig) -> bool:
"""执行滚动更新"""
try:
# 获取当前部署
current_deployment = self.deployments[deployment_id]
# 更新部署状态
self.deployment_status[deployment_id] = DeploymentStatus.UPDATING
# 执行滚动更新
# 这里应该实现实际的滚动更新逻辑
# 例如:创建新容器,逐步替换旧容器
# 更新部署配置
self.deployments[deployment_id] = new_config
# 更新部署状态
self.deployment_status[deployment_id] = DeploymentStatus.RUNNING
# 记录更新事件
await self.monitoring_service.record_update_event(deployment_id)
return True
except Exception as e:
# 恢复部署状态
self.deployment_status[deployment_id] = DeploymentStatus.ERROR
# 记录错误事件
await self.monitoring_service.record_error_event(
deployment_id,
f"Rolling update failed: {str(e)}"
)
return False
async def _execute_health_check(self, deployment: DeploymentConfig) -> Dict[str, Any]:
"""执行健康检查"""
if not deployment.health_check:
return {"healthy": True, "reason": "No health check configured"}
try:
# 这里应该实现实际的健康检查逻辑
# 例如HTTP请求、TCP连接等
return {
"healthy": True,
"status_code": 200,
"response_time": 0.1,
"endpoint": deployment.health_check.get("endpoint", "")
}
except Exception as e:
return {
"healthy": False,
"reason": f"Health check failed: {str(e)}"
}
async def _get_resource_metrics(self, deployment_id: str) -> Dict[str, Any]:
"""获取资源指标"""
# 获取资源使用情况
resource_usage = await self._get_resource_usage(deployment_id)
# 获取性能指标
performance_metrics = await self.monitoring_service.get_performance_metrics(deployment_id)
return {
"resource_usage": resource_usage,
"performance": performance_metrics,
"timestamp": datetime.now().isoformat()
}
class MonitoringService:
"""监控服务"""
def __init__(self):
self.events: List[Dict[str, Any]] = []
self.metrics: Dict[str, List[Dict[str, Any]]] = {}
async def record_deployment_event(self, deployment_id: str, event_type: str) -> None:
"""记录部署事件"""
event = {
"deployment_id": deployment_id,
"event_type": event_type,
"timestamp": datetime.now().isoformat()
}
self.events.append(event)
async def record_scaling_event(self, deployment_id: str, replicas: int, reason: str) -> None:
"""记录扩缩容事件"""
event = {
"deployment_id": deployment_id,
"event_type": "scaling",
"replicas": replicas,
"reason": reason,
"timestamp": datetime.now().isoformat()
}
self.events.append(event)
async def record_health_check_event(self, deployment_id: str, result: Dict[str, Any]) -> None:
"""记录健康检查事件"""
event = {
"deployment_id": deployment_id,
"event_type": "health_check",
"result": result,
"timestamp": datetime.now().isoformat()
}
self.events.append(event)
async def record_backup_event(self, deployment_id: str, backup_id: str) -> None:
"""记录备份事件"""
event = {
"deployment_id": deployment_id,
"event_type": "backup",
"backup_id": backup_id,
"timestamp": datetime.now().isoformat()
}
self.events.append(event)
async def record_restore_event(self, deployment_id: str, backup_id: str) -> None:
"""记录恢复事件"""
event = {
"deployment_id": deployment_id,
"event_type": "restore",
"backup_id": backup_id,
"timestamp": datetime.now().isoformat()
}
self.events.append(event)
async def record_update_event(self, deployment_id: str) -> None:
"""记录更新事件"""
event = {
"deployment_id": deployment_id,
"event_type": "update",
"timestamp": datetime.now().isoformat()
}
self.events.append(event)
async def record_error_event(self, deployment_id: str, error_message: str) -> None:
"""记录错误事件"""
event = {
"deployment_id": deployment_id,
"event_type": "error",
"error_message": error_message,
"timestamp": datetime.now().isoformat()
}
self.events.append(event)
async def get_performance_metrics(self, deployment_id: str) -> Dict[str, Any]:
"""获取性能指标"""
# 模拟性能指标
return {
"cpu_usage": 45.2,
"memory_usage": 62.1,
"disk_usage": 38.5,
"network_io": {
"in": 1024 * 1024,
"out": 512 * 1024
},
"response_time": 0.23,
"error_rate": 0.02,
"uptime": 3600
}
async def analyze_performance_trends(self, deployment_id: str, metrics: Dict[str, Any]) -> Dict[str, Any]:
"""分析性能趋势"""
# 模拟趋势分析
return {
"trend": "stable",
"anomalies": [],
"recommendations": [
"Consider optimizing memory usage",
"Monitor CPU usage during peak hours"
]
}
class ScalingService:
"""扩缩容服务"""
def __init__(self):
self.scaling_history: List[Dict[str, Any]] = []
async def scale_deployment(self, deployment_id: str, replicas: int) -> bool:
"""扩缩容部署"""
try:
# 记录扩缩容历史
scaling_record = {
"deployment_id": deployment_id,
"replicas": replicas,
"timestamp": datetime.now().isoformat()
}
self.scaling_history.append(scaling_record)
# 这里应该实现实际的扩缩容逻辑
# 例如调用Kubernetes API
return True
except Exception as e:
return False
async def calculate_scaling_decision(self, deployment_id: str, metrics: Dict[str, Any]) -> Dict[str, Any]:
"""计算扩缩容决策"""
current_cpu = metrics["resource_usage"]["cpu_percent"]
current_memory = metrics["resource_usage"]["memory_percent"]
# 简单的扩缩容逻辑
should_scale = False
target_replicas = 1
if current_cpu > 80 or current_memory > 85:
should_scale = True
target_replicas = 3 # 扩容到3个副本
elif current_cpu < 20 and current_memory < 30:
should_scale = True
target_replicas = 1 # 缩容到1个副本
return {
"should_scale": should_scale,
"target_replicas": target_replicas,
"reason": f"CPU: {current_cpu}%, Memory: {current_memory}%"
}
class BackupService:
"""备份服务"""
def __init__(self):
self.backups: Dict[str, Dict[str, Any]] = {}
async def create_backup(self, deployment_id: str) -> str:
"""创建备份"""
backup_id = f"backup_{datetime.now().timestamp()}"
# 模拟备份创建
backup_info = {
"backup_id": backup_id,
"deployment_id": deployment_id,
"created_at": datetime.now().isoformat(),
"size": 1024 * 1024, # 1MB
"status": "completed"
}
self.backups[backup_id] = backup_info
return backup_id
async def get_backup_info(self, backup_id: str) -> Optional[Dict[str, Any]]:
"""获取备份信息"""
return self.backups.get(backup_id)
async def restore_backup(self, backup_id: str, target_deployment_id: str = None) -> str:
"""恢复备份"""
backup_info = self.backups.get(backup_id)
if not backup_info:
raise ValueError(f"Backup {backup_id} not found")
# 模拟备份恢复
restored_deployment_id = target_deployment_id or f"restored_{backup_info['deployment_id']}"
return restored_deployment_id
class LogAggregator:
"""日志聚合器"""
def __init__(self):
self.logs: Dict[str, List[str]] = {}
async def get_logs(self, deployment_id: str, lines: int = 100) -> List[str]:
"""获取日志"""
# 模拟日志获取
if deployment_id not in self.logs:
# 生成模拟日志
self.logs[deployment_id] = [
f"[{datetime.now().isoformat()}] INFO: Application started successfully",
f"[{datetime.now().isoformat()}] INFO: Listening on port 8080",
f"[{datetime.now().isoformat()}] DEBUG: Health check passed",
f"[{datetime.now().isoformat()}] INFO: Processing request",
f"[{datetime.now().isoformat()}] INFO: Request completed"
]
deployment_logs = self.logs[deployment_id]
# 返回指定行数的日志
return deployment_logs[-lines:] if len(deployment_logs) > lines else deployment_logs
# 使用示例
async def deployment_example():
"""部署示例"""
# 创建部署管理器
deployment_manager = AutoGenDeploymentManager()
# 创建部署配置
deployment_config = DeploymentConfig(
deployment_id="autogen_deployment_001",
name="autogen-service",
image="autogen:latest",
replicas=2,
cpu_limit="2",
memory_limit="4Gi",
ports=[8080, 8081],
environment_variables={
"AUTOGEN_ENV": "production",
"LOG_LEVEL": "INFO"
},
health_check={
"endpoint": "/health",
"interval": 30,
"timeout": 10
}
)
# 创建部署
deployment_id = await deployment_manager.create_deployment(deployment_config)
print(f"Created deployment: {deployment_id}")
# 获取部署状态
status = await deployment_manager.get_deployment_status(deployment_id)
print(f"Deployment status: {status}")
# 执行健康检查
health_result = await deployment_manager.perform_health_check(deployment_id)
print(f"Health check result: {health_result}")
# 获取性能指标
performance = await deployment_manager.monitor_deployment_performance(deployment_id)
print(f"Performance metrics: {performance}")
# 创建备份
backup_id = await deployment_manager.backup_deployment(deployment_id)
print(f"Created backup: {backup_id}")
# 获取日志
logs = await deployment_manager.get_deployment_logs(deployment_id, 10)
print(f"Recent logs: {logs}")
return deployment_manager
7. 性能优化技术
7.1 智能缓存系统
# AutoGen智能缓存系统
from typing import Dict, List, Any, Optional
from dataclasses import dataclass, field
from enum import Enum
import asyncio
import json
import hashlib
from datetime import datetime, timedelta
import redis
from collections import OrderedDict
class CacheStrategy(Enum):
"""缓存策略枚举"""
LRU = "lru"
LFU = "lfu"
FIFO = "fifo"
TTL = "ttl"
class CacheLevel(Enum):
"""缓存层级枚举"""
MEMORY = "memory"
REDIS = "redis"
DISK = "disk"
@dataclass
class CacheEntry:
"""缓存条目"""
key: str
value: Any
level: CacheLevel
strategy: CacheStrategy
ttl: Optional[int] = None
access_count: int = 0
created_at: datetime = field(default_factory=datetime.now)
last_accessed: datetime = field(default_factory=datetime.now)
class AutoGenSmartCache:
"""AutoGen智能缓存系统"""
def __init__(self):
self.memory_cache: OrderedDict[str, CacheEntry] = OrderedDict()
self.redis_client = redis.Redis(host='localhost', port=6379, db=0)
self.cache_stats = {
"hits": 0,
"misses": 0,
"evictions": 0
}
self.max_memory_size = 1000 # 最大内存缓存条目数
self.default_ttl = 3600 # 默认TTL 1小时
async def get(self, key: str, level: CacheLevel = CacheLevel.MEMORY) -> Optional[Any]:
"""获取缓存值"""
# 尝试从内存缓存获取
if level == CacheLevel.MEMORY and key in self.memory_cache:
entry = self.memory_cache[key]
if self._is_expired(entry):
del self.memory_cache[key]
self.cache_stats["misses"] += 1
return None
# 更新访问信息
entry.access_count += 1
entry.last_accessed = datetime.now()
# 根据策略调整位置
self._update_strategy_position(key, entry)
self.cache_stats["hits"] += 1
return entry.value
# 尝试从Redis获取
if level == CacheLevel.REDIS:
value = await self._get_from_redis(key)
if value is not None:
self.cache_stats["hits"] += 1
return value
self.cache_stats["misses"] += 1
return None
async def set(self, key: str, value: Any, level: CacheLevel = CacheLevel.MEMORY,
strategy: CacheStrategy = CacheStrategy.LRU, ttl: Optional[int] = None) -> None:
"""设置缓存值"""
entry = CacheEntry(
key=key,
value=value,
level=level,
strategy=strategy,
ttl=ttl or self.default_ttl
)
if level == CacheLevel.MEMORY:
# 检查内存限制
if len(self.memory_cache) >= self.max_memory_size:
self._evict_entry()
self.memory_cache[key] = entry
# 根据策略调整位置
self._update_strategy_position(key, entry)
elif level == CacheLevel.REDIS:
await self._set_to_redis(key, value, ttl)
async def invalidate(self, key: str, level: CacheLevel = CacheLevel.MEMORY) -> bool:
"""使缓存失效"""
if level == CacheLevel.MEMORY and key in self.memory_cache:
del self.memory_cache[key]
return True
elif level == CacheLevel.REDIS:
return await self._delete_from_redis(key)
return False
async def clear(self, level: CacheLevel = CacheLevel.MEMORY) -> None:
"""清空缓存"""
if level == CacheLevel.MEMORY:
self.memory_cache.clear()
elif level == CacheLevel.REDIS:
await self.redis_client.flushdb()
def get_stats(self) -> Dict[str, Any]:
"""获取缓存统计"""
total_requests = self.cache_stats["hits"] + self.cache_stats["misses"]
hit_rate = self.cache_stats["hits"] / total_requests if total_requests > 0 else 0
return {
"hits": self.cache_stats["hits"],
"misses": self.cache_stats["misses"],
"evictions": self.cache_stats["evictions"],
"hit_rate": hit_rate,
"memory_entries": len(self.memory_cache),
"memory_size": sum(len(str(entry.value)) for entry in self.memory_cache.values())
}
def _is_expired(self, entry: CacheEntry) -> bool:
"""检查缓存是否过期"""
if entry.ttl is None:
return False
return datetime.now() - entry.created_at > timedelta(seconds=entry.ttl)
def _evict_entry(self) -> None:
"""根据策略淘汰缓存条目"""
if not self.memory_cache:
return
# LRU策略:淘汰最久未使用的
if self.memory_cache:
key_to_remove = next(iter(self.memory_cache))
del self.memory_cache[key_to_remove]
self.cache_stats["evictions"] += 1
def _update_strategy_position(self, key: str, entry: CacheEntry) -> None:
"""根据策略更新缓存位置"""
if entry.strategy == CacheStrategy.LRU:
# 移动到末尾(最近使用)
self.memory_cache.move_to_end(key)
elif entry.strategy == CacheStrategy.FIFO:
# FIFO不需要移动
pass
elif entry.strategy == CacheStrategy.LFU:
# LFU需要重新排序
pass
async def _get_from_redis(self, key: str) -> Optional[Any]:
"""从Redis获取值"""
try:
value = self.redis_client.get(key)
if value:
return json.loads(value)
return None
except Exception:
return None
async def _set_to_redis(self, key: str, value: Any, ttl: Optional[int] = None) -> None:
"""设置Redis值"""
try:
serialized_value = json.dumps(value)
if ttl:
self.redis_client.setex(key, ttl, serialized_value)
else:
self.redis_client.set(key, serialized_value)
except Exception:
pass
async def _delete_from_redis(self, key: str) -> bool:
"""从Redis删除值"""
try:
return bool(self.redis_client.delete(key))
except Exception:
return False
# 使用示例
async def smart_cache_example():
"""智能缓存示例"""
cache = AutoGenSmartCache()
# 设置缓存
await cache.set("user_profile_123", {
"name": "John Doe",
"email": "john@example.com",
"preferences": {"theme": "dark"}
}, level=CacheLevel.MEMORY)
# 获取缓存
profile = await cache.get("user_profile_123")
print(f"Cached profile: {profile}")
# 获取统计信息
stats = cache.get_stats()
print(f"Cache stats: {stats}")
return cache
更多推荐


所有评论(0)