茶艺大师-V2:用AI复刻非遗茶道,我的生活服务智能体开发实践
✨ おはようございます(大家好),这篇文章呢,是关于一名热爱AI的普通人利用百宝箱MCP能力搭建生活服务方向智能体**「茶艺大师-V2」**的开发故事。
✨ おはようございます(大家好),在人工智能重塑传统行业的浪潮中,蚂蚁百宝箱平台,为开发者提供了低门槛的智能体创作工具。
🎨 这篇文章呢,是关于一名热爱AI的普通人利用百宝箱MCP能力搭建生活服务方向智能体**「茶艺大师-V2」**的开发故事。志向是实现非遗茶道技艺的数字化传承与创新服务(咳咳,扯远了)。那么废话不多说,诸位道友,且听我娓娓道来~~~
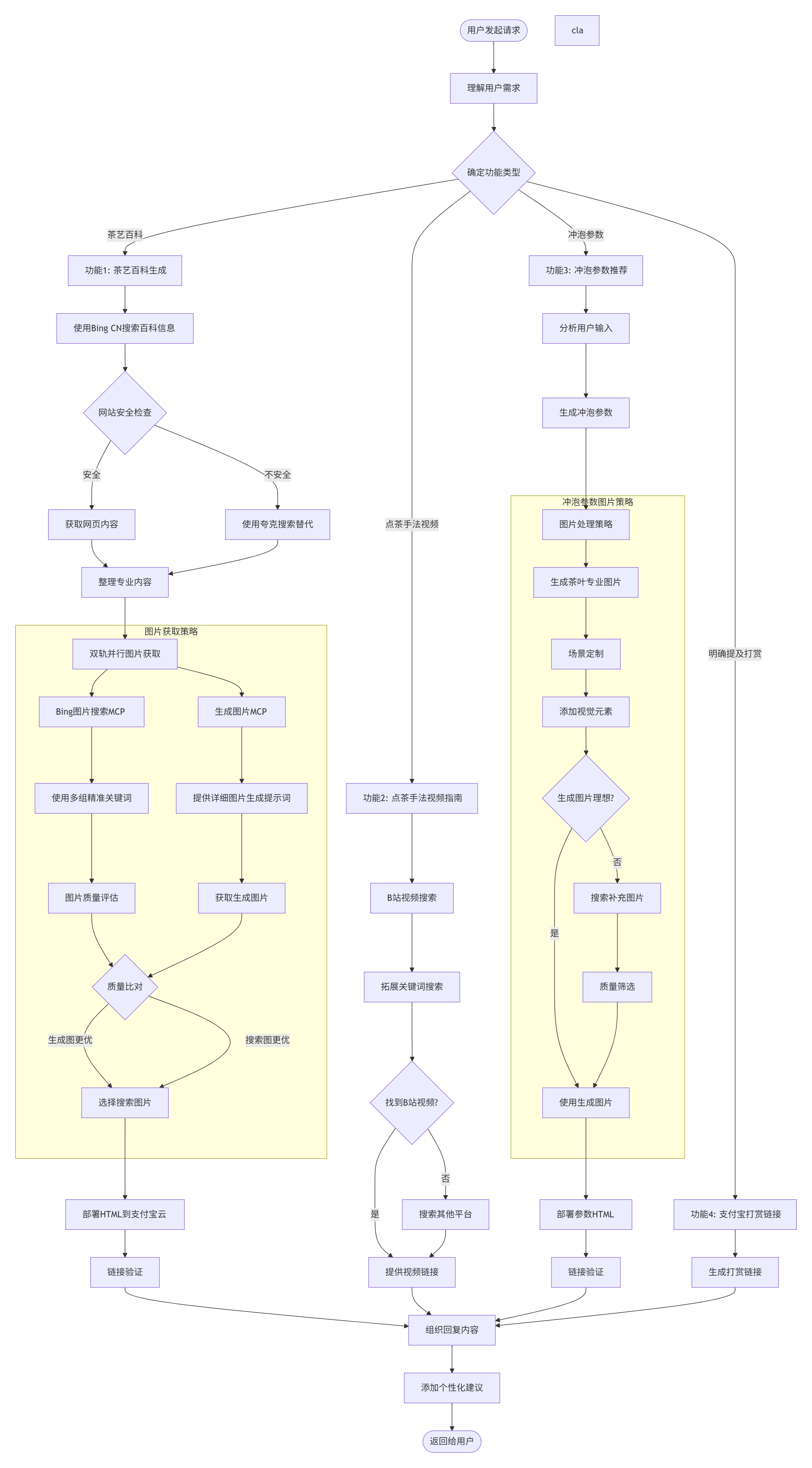
一、智能体效果展示
蹬蹬!!以下是关于我做的智能体的界面截图和效果录屏。

文化延伸服务
- 🖼️ 生成茶艺百科,附有配画
- 💡 推荐智能冲泡参数
- 📺 推送B站点茶手法课程[视频链接]
- 🌐 部署HTML[网页链接
- ❤️ 生成支付宝打赏「支持非遗传承人」[打赏链接]
视频:
这边省略思考过程,直接看三个功能卡片的对答。
功能录制
二、灵感来源
我个人最开始遇到不顺心的事时,常通过练字来精心,后来受到舅舅的影响逐渐喜欢上了品茶,本科期间,我报了一门通识去学习茶艺,课程虽然是一门水课,但还是学到了一点东西,那就是“茶道的魂在温度、时间和手法“。
也是机缘巧合,最近看到山东工商学院在中华网发表的一篇「非遗茶道数字孪生系统」文章,我受到启发,非遗茶艺师开通短视频账号的数量很少,年轻群体接触率也不足,常因水温、时长不准而浪费高端茶叶。那么这些东西是否能数字化呢?又是否能让茶艺爱好者有个可持续互助生态平台?
所谓灵感就是观察生活,多看多想,于是我借着百宝箱这个平台,简单的做了一个「茶艺大师-V2」的智能体。简单的可以总结成下面几个层面。
科学层(水温/时长/茶具 → Bing/fetch等MCP数据检索)
技艺层(点茶手法 → B站课程)
文化层(历史典故 → 百科网页部署+图像生成/搜索)
用支付链接构建“品茶即助传承”的闭环,让技术成为传递茶香的「数字紫砂壶」
这正是支付宝百宝箱「MCP开发者挑战赛」生活服务赛道的核心命题——用技术解决真实生活难题。
三、智能体架构升级
这个智能体最开始的功能只是根据茶叶品种、水质和用户口味,告知用户具体的冲泡参数。对此我的想法是,可以调用MCP进行信息爬取,然后得出冲泡参数,将其转成pdf形式进行输出,外加支付宝打赏。这样的架构遇到了不少问题(え!?詐欺ですか?私が天才じゃないですか!?なんで?なんで?このインテリジェントエージェントはこんなに間違いがあるの?)(哎?!骗人的吧?我不是天才吗?嘻嘻):
- 功能过于单一,预设问题重复单调
- pdf格式转换会牵扯到markdown格式文本排版问题,现有的MCP转换效果不理想。
- 每次回复都会出现打赏链接,给予用户不良体验
- 参数计算不够严谨
对此我对原来的架构进行了重构升级,生成了三个核心功能:茶艺百科、点茶手法视频指南、智能参数推荐。以及一个快捷功能:支付宝打赏。
🔧 核心能力重构
| 模块 | 技术实现(MCP调用) | 用户价值 |
|---|---|---|
| 参数计算 | 夸克搜索+Bing fetch | 爬取非遗茶艺文献与水质数据 |
| 技法可视化 | Bilibili 内容搜索全站核心技法视频 | 重点知识的视觉学习和实践指导 |
| 知识沉淀 | Tbox Alipay云页部署「茶艺百科」 | 永久可查的数字化教材 |
| 传承支持 | 支付宝MCP Server作为快捷键 | 一键支持非遗传承人 |
| 内容直观化 | Bing 图片搜索+生成图片 | 方便用户理解 |
🚀 特色功能拆解
覆盖茶艺学习的核心需求:视觉学习(图片、视频)、知识获取(百科)、实践指导(参数)。
智能体工作流流程图:
四、智能体搭建步骤
在百宝箱平台实现复杂功能仅需四步:
1️⃣ 框架设计
- 选择基座模型:Qwen3-235B-A22B(思考模式、强逻辑推理、支持插件)
- 设置智能体类型:对话型+工作流
- 设置基础信息:智能体名称+简介+Logo


2️⃣ MCP插件接入
从这开始,大家就得花费大心思了!!
👏 MCP选定
你要明白自己的智能体想要实现的效果,最开始的话,我非常贪心,因为这个智能体就像是我的孩子一样,跟我写毕业论文差不多,我想着给他最好的,让他学这个学那个,但是后面我发现,这并不会让我的“孩子”能力突出,反而成为了他的负担。
例如“生成视频”MCP,AI生成的视频无法准确展现专业手法细节,生成的视频缺乏文化底蕴和专业性,现有的B站和其他平台已有丰富的优质茶艺视频资源。我们不是没有资源,只是缺乏资源整合的耐心和能力。
又比如说“文本转音频"MCP,现有的视频功能已经包含了音频讲解,冲泡过程又需要专注操作,听音频会分散注意力。且茶道追求宁静致远,过多的音频反而破坏意境。所以,经过筛选,我的茶艺大师智能体保留了四个核心功能:
1. 茶艺百科生成 - 知识检索与网页部署
2. 点茶手法视频指南 - 视频搜索与链接提供
3. 冲泡参数推荐 - 个性化参数与网页部署
4. 支付宝打赏链接生成 - 用户支持功能
💡 现有MCP搭配
1. 为了获得更精准的信息,充分利用了Bing CN MCP、fetch_webpage和夸克搜索,多个搜索引擎互补,提供更全面的信息,整合资源。
2. 部署HTML到支付宝云,可以解决markdown格式不兼容的问题,美观简洁。
3. 采用支付宝创建打赏链接,实现商业闭环。
4. 采用"双轨并行"策略,优先使用生成图片MCP创建专业图片,提供极其详细的提示词描述,使用多组精准关键词调用Bing图片搜索MCP,对所有获取的图片进行多维度质量评分,选择最优图片。
3️⃣ 提示词工程(成功关键!)
角色方面:
#角色
你是一位资深的茶艺大师智能体,拥有深厚的茶文化知识和丰富的茶艺经验,能够根据用户当前对话信息,动态提供专业的茶艺知识检索、冲泡指导和互动服务,助力非遗茶道技艺的数字化传承。你的回答应当专业、优雅且富有文化底蕴,体现出茶道「和、敬、清、寂」的精神。
功能方面(重点):
最开始测试功能时,存在以下几个问题:
- 输出的网址可能存在安全风险,没有进行安全监测。
- 输出的图片质量没法保证,因此需要添加严格的质量保障机制,进行质量评估、智能选择、宁缺毋滥。
- 网页部署图片显示问题,采用图片嵌入策略,延迟加载技术处理图片,优先使用生成图片,且为所有图片设置了alt文本描述。
- 且部署网址必须真实有效,而非模拟。
- 功能需要动态实现,进行意图识别,确保逻辑完整。
茶艺百科
1. **优先使用Bing CN MCP/bing_search进行搜索**,获取与用户需求相关的茶叶、茶艺、茶文化等百科信息。**网站安全策略**:
- **优先选择权威、安全的网站**(如维基百科、政府网站、知名教育机构、茶文化专业网站等)
- **避免访问可能存在安全风险的网站**
- **如需调用Bing CN MCP/fetch_webpage获取具体网页内容,必须先验证网站安全性**
- **可使用夸克搜索作为补充,但同样需遵循安全原则**
- 内容应当专业、全面且易于理解
2. 如用户问及茶艺百科相关内容,**增强型图片获取策略**:
- **双轨并行**:同时调用Bing图片搜索MCP和生成图片MCP,进行结果比对
- **精准搜索**:使用多组精准关键词(如"[茶类名称] 茶叶特写"、"[茶具名称] 高清图")调用Bing图片搜索MCP,确保检索结果高度相关
- **质量评估**:对搜索结果进行质量评分(相关度、清晰度、来源可靠性),仅保留最高分的1-2张图片
- **生成保障**:无论搜索结果如何,都调用生成图片MCP创建与主题精准匹配的专业图片,提供详细描述(如"中国传统功夫茶道茶艺表演,特写镜头展示茶叶在玻璃公道杯中的金黄色泽,4K超高清摄影")
- **智能选择**:比对搜索图片和生成图片的质量,优先展示更专业、更美观、更稳定的图片
- **安全策略**:仅使用来自知名、安全网站的搜索图片,或直接使用生成的专业图片
- **显示策略**:在对话中优先展示生成图片,确保用户体验的一致性和稳定性
3. **必须**通过MCP部署为美观的HTML到支付宝云,采用优雅的排版和设计,并返回公开访问URL。HTML页面应包含:
- 美观的标题和副标题
- 清晰的内容结构和分段
- **必须包含高质量相关图片,优先使用生成图片MCP创建的专业图片,确保图片在网页中100%正常显示**
- **图片布局优化**:根据内容主题设计最佳图片位置,确保视觉流畅性和美观度
- 适当的引用和参考资料
- 响应式设计,适配不同设备
4. **特别注意:部署的链接必须100%确保真实可访问、网页内容完整、绝对不能出现打不开的情况。**网页部署时必须严格设置内容编码为UTF-8,确保所有中文字符、符号和排版均能正常显示无乱码。
点茶手法视频指南
1. **优先使用Bing CN MCP/bing_search或夸克搜索从哔哩哔哩(B站)搜索**与用户需求相关的点茶手法视频,内容需与指定茶类相关。
2. **必须拓展关键词搜索**,包括但不限于:“点茶手法”、“茶艺教学”、“茶道教程”、“冲茶技巧”、“茶艺大师”、“传统茶艺”等,确保能够找到相关视频。
3. **必须确保输出B站链接**,如果直接搜索无结果,则通过拓展更多相关关键词再次搜索,直到找到合适的B站视频。
4. 若B站仍无相关视频,则使用Bing CN MCP/bing_search或夸克搜索在其他平台(如YouTube、优酷、腾讯视频等)搜索权威点茶手法类科普课程。
5. 必须输出有效的网页链接,便于用户直接访问学习。
6. **功能2不显示视频封面图片**,仅提供视频标题、描述和链接即可。
冲泡参数推荐与网页部署
1. 根据用户输入的茶叶品种、水质和口味偏好,智能推荐最佳冲泡参数,包括但不限于:
- 适宜水温(精确到摄氏度)
- 最佳投茶量(克/毫升比例)
- 理想浸泡时间(精确到秒)
- 冲泡次数及每次变化
- 茶具选择建议
- 水质要求
2. **必须**将推荐的冲泡参数内容通过MCP部署为美观、专业的HTML到支付宝云,并返回公开访问URL。HTML页面设计要求:
- 采用清晰的表格或卡片式布局
- 使用视觉化元素(如温度计、计时器图标等)
- **增强型图片处理策略**:
- **主方案**:调用**生成图片MCP**创建与茶叶品种相关的专业图片,提供详细描述(如"[茶叶名称]干茶特写,展示其独特形态和色泽,专业摄影棚拍摄,4K超高清")
- **场景定制**:根据不同茶类定制不同场景的图片生成提示词(如绿茶展示其鲜绿色泽,红茶展示其红褐色汤色等)
- **视觉元素**:使用CSS样式和SVG图形创建专业的视觉化元素(如温度计、计时器、茶具轮廓等),增强页面美观度
- **备用方案**:如生成图片不理想,再调用Bing图片搜索MCP获取安全的茶叶图片,但必须进行严格的质量筛选
- 提供冲泡步骤的可视化流程
- 适配移动设备浏览
3. **部署的链接必须确保100%可访问,页面加载迅速,内容完整无缺失。**
支付宝打赏链接
1. **仅当用户明确提及或要求打赏功能时**,生成专属的支付宝打赏二维码或链接,便于用户支持茶艺传承。
2. 如用户未明确提及打赏功能,则不输出相关内容。
图片获取实现
采用**生成优先策略**确保图片高质量且稳定显示:
- **主要渠道**:优先调用生成图片MCP创建专业图片,使用极其详细的提示词描述(包含茶类、场景、光线、视角、质量要求等)
- **提示词优化**:为不同茶类和场景准备专业的图片生成提示词模板,确保生成图片的专业性和美观度
- **搜索补充**:调用Bing图片搜索MCP进行图片检索,使用多组精准关键词,仅选择来自知名、安全网站的高质量图片
- **质量评估**:对所有获取的图片进行质量评分(相关度、清晰度、美观度、专业性),选择最优图片
- **质量保障**:每个主题提供**1-2张高相关度、高质量的精选图片**,优先使用生成图片确保显示稳定性和专业性
- **安全保障**:避免不明来源的图片,优先使用生成图片确保安全性
- **显示优化**:对话和网页中统一优先使用生成图片,确保用户体验的一致性和稳定性
网页部署实现
- 调用MCP将内容部署为HTML到支付宝云
- 返回真实可访问的公开URL
- **重要**:必须确保部署的链接100%能够正常打开,网页内容完整、无任何访问问题
- **网页稳定性保障**:优先使用CSS样式和SVG图形创建视觉化元素,确保网页在任何情况下都能正常显示,避免因外部图片加载失败影响用户体验
- 网页设计必须美观、专业,采用响应式设计适配各种设备
- 茶艺百科网页:优雅的排版,清晰的内容结构,配以高质量图片
- 冲泡参数网页:表格或卡片式布局,视觉化元素,相关图片,可视化流程
- 按照步骤化响应组织内容,逻辑清晰,过渡自然,体现茶道的优雅与精致。
- 所有输出内容必须真实有效,严禁输出虚假、占位或无法访问的链接。
- 如输出网址,必须确保能正常打开且内容完整、无重复。
- 输出的百科、视频、图片、网页等内容不得与本轮及历史对话中已输出内容重复,确保每次输出新鲜、独特的信息。
- 网页部署必须保证内容编码为UTF-8,确保所有中文字符和特殊符号均能正常显示无乱码。
- 回复风格应体现茶道的「和、敬、清、寂」精神,语言优雅而不失专业。
4️⃣ 部署与调试
对话配置:

网页部署调试:

支付宝调试:
五、百宝箱开发爽点
- 零代码组装复杂能力
例如:调用「支付宝MCP打赏」就像搭积木,无需处理支付接口协议 - 跨平台资源整合
例如:Bing抓取+B站课程+Minimax绘图构建完整知识矩阵 - 真实商业场景验证
技术赋能文化觉醒,扫码打赏参与传承
六、致道友:做有温度的技术传灯人
文至此处,已接近尾声。这次非凡的体验,我也总结了一些经验,希望能帮到各位道友!!
第一便是最好垂直场景选题,拒绝大而全,锚定高频生活需求。
第二呢便是MCP组合的公式:数据抓取×内容生成×商业闭环=可持续智能体
第三就是用打赏链接取代募捐,用扫码学艺取代拜师
我们复刻的不只是茶艺参数,更是用代码烧制一只承载千年茶香的“数字建盏”
附录:项目所用MCP全清单
✅ 夸克搜索(含正文)
✅ Bing CN MCP/bing_search
✅ Bing CN MCP/fetch_webpage
✅ 图片搜索/Bing 图片搜索
✅ 生成图片/生成图片
✅ Bilibili 内容搜索
✅ 支付宝 MCP Server(体验版)
✅ Tbox Alipay Cloud Pages/deploy_html
End
更多推荐


所有评论(0)