凹凸GN框架安装与本地模型部署全攻略
摘要:本文详细介绍了凹凸GN框架的安装部署流程和本地模型私有化配置方法。框架安装分为Python/Anconda环境配置、核心包安装和服务启动三个步骤。本地模型部署包括模型准备、Model模块配置、Agent/Workflow设置及测试验证等环节。同时总结了构建个人Agent实现论文总结、语音转换和邮件发送功能的开发流程,重点强调API调用的本地调试和模块化开发理念。通过完整的配置指南和开发实践说

凹凸GN框架安装步骤
1.
安装依赖环境
○
安装Python(推荐版本需根据凹凸GN框架要求确认,视频中未明确,建议查看官方文档或最新版本说明)。
○
安装Anconda环境:访问Anconda官网下载对应操作系统的安装包,按照提示完成安装,并配置环境变量(将Anconda路径添加到系统PATH中)。
2.
安装凹凸GN核心包
○
打开命令行工具(Windows下为cmd或PowerShell,Linux/Mac为终端)。
○
执行命令:pip install 凹凸gn核心包名称(根据视频中的具体包名替换,例如:pip install aotugn-core)。
○
等待安装完成,确保网络连接稳定。
3.
启动服务
○
在命令行中执行启动命令:凹凸gn start(具体命令需根据框架文档确认,视频中可能简化为类似命令)。
○
服务默认运行在8081端口,确保该端口未被占用。
○
访问方式:在浏览器中输入 http://localhost:8081 进入凹凸GN的UI界面。
本地模型部署流程(结合视频预告内容)
1.
准备本地模型
○
确认本地模型的类型(例如Qwen、DeepSeek等)和版本,确保模型已下载到本地指定目录。
○
参考视频中的“本地模型部署演示预告”,可能需要使用欧拉平台拉取模型服务。若使用其他平台,需按照相应平台的指南操作。
2.
配置Model模块
○
在凹凸GN UI界面中进入Model配置页面。
○
选择“本地大模型服务”选项,填写模型的UR链接(即本地模型的服务地址,例如 http://localhost:模型端口号)。
○
若使用其他付费模型,需添加对应的API Key和服务地址。
3.
配置Agent和Workflow
○
在Agent设置中定义用户与助手的交互结构,包括用户名、描述、重试次数等。
○
System Prompt设置中自定义角色(如地理专家、教师等)。
○
Assistant设置中配置名称、描述、系统指令,并关联已配置的本地模型。
○
在Skills模块定义助手可执行的功能(相当于GPTs中的Action),例如调用外部API或数据处理。
○
构建Workflow Flow:通过图形化界面连接角色、任务节点和技能,确保流程逻辑正确(红色任务节点、绿色角色、黑色技能)。
4.
调试与测试
○
进入Playground模块,添加配置的Skill和Agent,构建测试工作流。
○
进行交互测试,验证本地模型是否能正常调用,检查响应结果是否符合预期。
5.
完整部署闭环
○
确保本地模型服务已启动,并可通过UR链接访问。
○
在凹凸GN中完成所有配置后,测试从用户输入到模型调用、技能执行的全流程,实现脱离OpenAI API的私有化应用闭环。
注意事项与建议
●
安装过程中若遇到依赖冲突或权限问题,尝试使用管理员权限运行命令行。
●
本地模型部署前需确保模型服务已正确启动,可通过单独访问模型UR进行验证。
●
视频中提到的“欧拉平台”具体操作步骤需参考平台文档,可能涉及模型拉取、服务挂载等流程。
●
建议查阅凹凸GN官方文档或社区支持,获取最新版本的具体命令和配置细节。
通过以上步骤,可完成凹凸GN框架的安装及本地模型的私有化部署,实现类似GPTs的功能但无需依赖外部API Key,提升数据安全性和本地化应用能力。
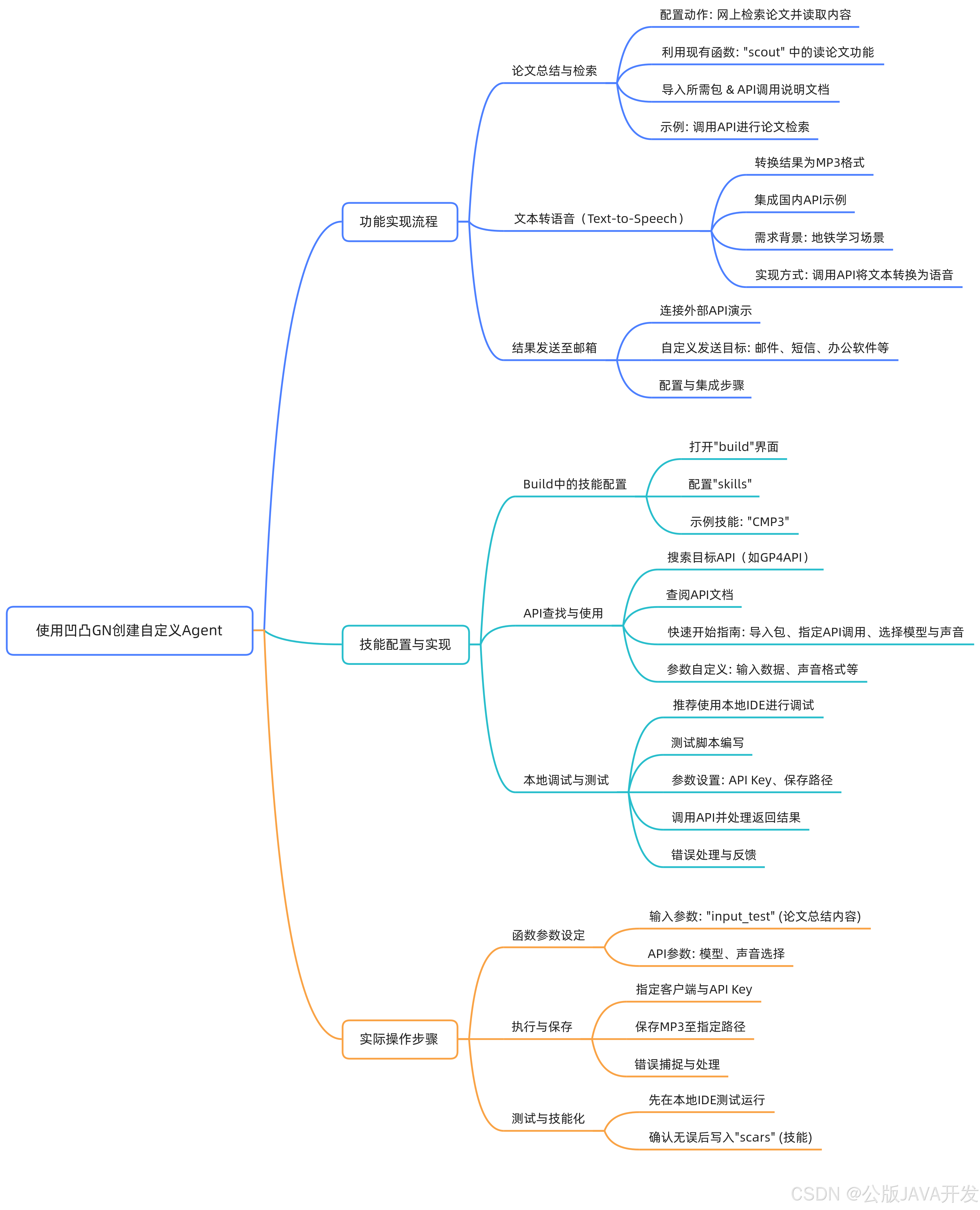
《使用凹凸GN构建个人Agent实现过程》视频总结
一、功能需求介绍 目标:构建一个Agent,实现以下自动化任务:
1.
论文总结:根据用户输入的论文名称,自动检索并总结论文内容。
2.
文本转语音(TTS):将总结后的文本转换为MP3语音格式,便于移动场景(如地铁)收听。
3.
结果发送:将生成的总结内容或语音文件发送至指定邮箱,并支持扩展至短信、钉钉、微信等其他通知方式。
二、核心流程概述 整体任务流程分为三步:
1.
论文检索与总结:调用API完成论文检索和内容总结。
2.
文本转语音(TTS):使用TTS API将文本转换为语音文件(MP3格式)。
3.
结果发送:连接外部服务API(如邮件系统),将结果发送给用户。
三、技能配置方法(凹凸GN平台)
1.
在Build界面中配置Skills(技能)。
2.
论文总结技能:可复用已有函数模板。
3.
新增功能:需参考现有代码结构进行模仿编写。
四、API调用准备与实现
1.
API调用前提:
○
必须导入对应API所需的依赖包。
○
依赖包查找:通过查阅API官方文档获取详细说明。
2.
开发思路:
○
大部分工作为复制粘贴官方示例代码,重点在于调用配置而非从零实现逻辑。
五、文本转语音(TTS)功能实现
1.
使用“text to speech”类API进行转换。
2.
可选配置:
○
多种APM(API模块)支持不同语音效果(性别、语调、口音等)。
六、API文档查阅与配置方法(以GB4 API为例)
1.
查找文档:通过搜索引擎定位API入口。
2.
文档重点内容:
○
需导入的包。
○
客户端初始化(client):如何配置。
○
关键参数:模型类型、声音参数、输入数据格式等。
○
调用示例:可直接参考的代码示例。
七、本地调试建议(关键强调)
1.
不推荐:直接在平台编辑器编写代码(不利于调试和复制)。
2.
推荐做法:
○
在本地IDE(如PyCharm、VS Code)中搭建环境并编写测试脚本。
○
先本地验证API调用:
■
确保API调用成功(检查返回状态 state = success)。
■
失败时排查:API Key是否正确、参数设置是否有误。
○
验证通过后,再迁移至凹凸GN平台集成。
八、自定义函数实现(TTS功能封装) 编写封装TTS功能的函数,参数包括:
●
input_text:待转换的文本内容。
●
voice_params:语音参数(如性别、语调、语速等)。
●
output_path:MP3文件的保存路径。
●
api_key:TTS API的密钥。
●
api_url:API调用地址。
九、扩展性与总结
1.
结果发送扩展:当前实现邮件发送,可进一步配置短信、钉钉、微信等API接口。
2.
模块化开发理念:通过API调用和本地调试验证,确保功能可靠性后再集成到技能系统中。
关键注意事项:
●
API配置关键:依赖包、Key、参数设置。
●
调试优先:本地测试是避免集成错误的核心步骤。
●
复用与模仿:利用现有模板和示例代码加速开发。
视频核心价值: 演示了通过API调用构建自动化Agent的全流程,强调模块化开发和本地验证的重要性,为构建类似功能提供了可复用的方法和实用技巧。
更多推荐

所有评论(0)